登录
|
免费注册
快易购首页
|
技术文库
|
行业动态
|
数据上传
|
创客窝
网站导航
|
联系客服
|
应用与设计
应用与设计
请输入需要搜索的应用
硬件参考设计>参考电路
CN0321
Analog
具有HART的完全隔离、单通道电压、4 mA至20 mA输出
详情介绍
数据手册
EN
1
查看全部
概览
产品详情
产品详情
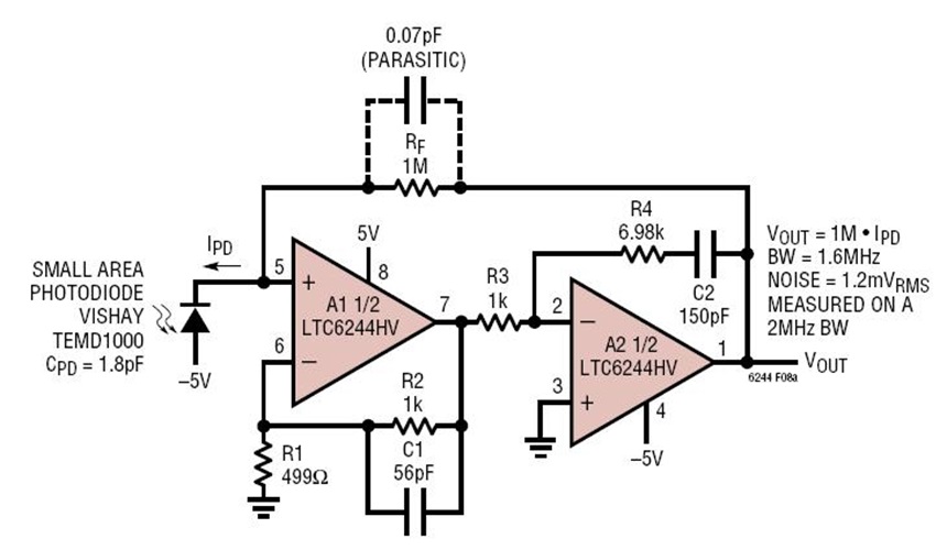
<img src='http://www.analog.com/-/media/analog/en/circuit-collections-images/ltc/41-circuit-1.jpg?la=en&w=435' alt='Wide Bandwidth Photodiode Amplifier'>
获得小型光电二极管的宽带宽性能需要尽量减小总输入电容。在本电路中,放大器的差分输入电容利用由 R1 和 R2 构成的反馈网络进行限制。另外,选择位于双通道 LTC6244 封装拐角的放大器输入还将最大限度地减小引脚至引脚电容。在反馈环路内部取一个数值为 3 增益也可增加电路的增益带宽乘积。
相关分类
放大器
低噪声放大器
射频和微波
低噪声放大器
相关产品
LTC6244
文档
查看全部 (1)
数据手册 (1)
数据手册
(1)
PDF
634.00K
LTC6244: 双路 50MHz、低噪声、轨至轨、CMOS 运算放大器 数据手册
相关型号
相关型号
制造商
描述
AD5422
Analog
单通道、16位、电流源和电压输出DAC,HART连接
ADP2441
Analog
36 V、1 A同步降压DC-DC调节器
ADUM3471
Analog
隔离式开关稳压器(3/1通道方向性)
AD5700-1
Analog
集成精密振荡器的低功耗HART调制解调器
ADUM3482
Analog
小型、四通道、3.75 KV RMS数字隔离器(2/2通道方向性)