登录
|
免费注册
快易购首页
|
技术文库
|
行业动态
|
数据上传
|
创客窝
网站导航
|
联系客服
|
应用与设计
应用与设计
请输入需要搜索的应用
硬件参考设计>参考电路
CN0197
Analog
集成信号和电源隔离的锂离子电池组监控器
详情介绍
概览
产品详情
产品详情
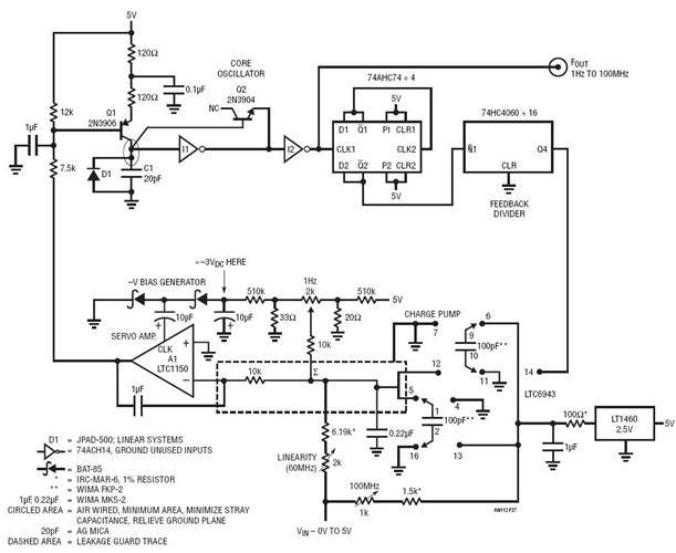
<img src='http://www.analog.com/-/media/analog/en/circuit-collections-images/ltc/170-circuit-1.jpg?la=en&w=435' alt='1Hz to 100MHz Voltage to Frequency Converter Has 160dB Dynamic Range, Runs From 5V Supply'>
相关分类
放大器
精密放大器 (Vos<1mV且TCVos<2uV/C)
零漂移放大器
相关产品
LTC1150
LT1460
文档
查看全部 (1)
应用笔记 (1)
应用笔记
(1)
PDF
675.00K
AN113 - Power Conversion, Measurement and Pulse Circuits
相关型号
相关型号
制造商
描述
ADUM5401
Analog
集成DC/DC转换器的四通道隔离器(3/1通道方向性)
ADUM1201
Analog
双通道数字隔离器(1/1通道方向性)
ADG849
Analog
3 V/5 V CMOS 0.5 Ω单刀双掷开关,采用SC70封装
AD7280A
Analog
锂离子电池监控系统