登录
|
免费注册
快易购首页
|
技术文库
|
行业动态
|
数据上传
|
创客窝
网站导航
|
联系客服
|
应用与设计
应用与设计
请输入需要搜索的应用
硬件参考设计>参考电路
CN0233
Analog
16位工业、隔离电压电流输出的DAC,同时提供隔离的DC-DC电源
详情介绍
数据手册
1
查看全部
概览
产品详情
产品详情
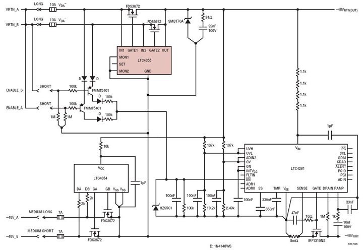
<img src='http://www.analog.com/-/media/analog/en/circuit-collections-images/ltc/176-circuit-1.jpg?la=en&w=435' alt='AdvancedTCA with High-Side and Low-Side Ideal Diode-OR and Hot Swap Controller with I2C Current and Voltage Monitor'>
LTC4355 是一款正电压理想二极管“或”控制器,用于驱动两个外部 N 沟道MOSFE。利用 N 沟道 MOSFET (而不是肖特基二极管) 来形成二极管“或”可降低功耗、减少热耗散和 PC 板面积。
相关分类
电源监视器,控制器和保护
高电压热插拔控制器
相关产品
LTC4355
LTC4354
LTC4261
文档
查看全部 (1)
数据手册 (1)
数据手册
(1)
PDF
228.00K
LTC4355: Positive High Voltage Ideal Diode-OR with Input Supply and Fuse Monitors Data Sheet
相关型号
相关型号
制造商
描述
AD5422
Analog
单通道、16位、电流源和电压输出DAC,HART连接
ADUM3471
Analog
隔离式开关稳压器(3/1通道方向性)
ADR445
Analog
超低噪声、5.0V LDO XFET®基准电压源,具有吸电流和源电流能力