应用与设计

CN0194

电流隔离、双通道、16位、同步采样、菊花链连接的数据采集系统
详情介绍

概览

产品详情

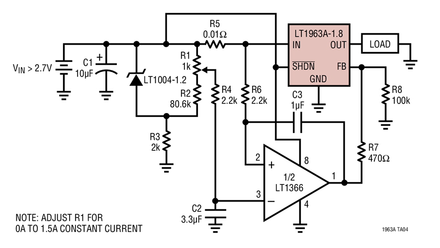
Adjustable Current Source

LT®1963A 系列是低压差稳压器,专为实现快速瞬态响应而优化。这些器件可提供 1.5A 的输出电流和一个 340mV 的压差电压。工作静态电流为 1mA,并在停机模式中降至 1μA 以下。静态电流处于良好受控状态,与采用其他许多稳压器不同,它在压降条件下并不上升。除了快速瞬态响应之外,LT1963A 稳压器还具有非常低的输出噪声,因而使其非常适合于敏感的 RF 电源应用。