登录
|
免费注册
快易购首页
|
技术文库
|
行业动态
|
数据上传
|
创客窝
网站导航
|
联系客服
|
应用与设计
应用与设计
请输入需要搜索的应用
硬件参考设计>参考电路
CN0326
Analog
带有温度补偿功能的隔离式低功耗pH监测仪
详情介绍
数据手册
1
查看全部
概览
产品详情
产品详情
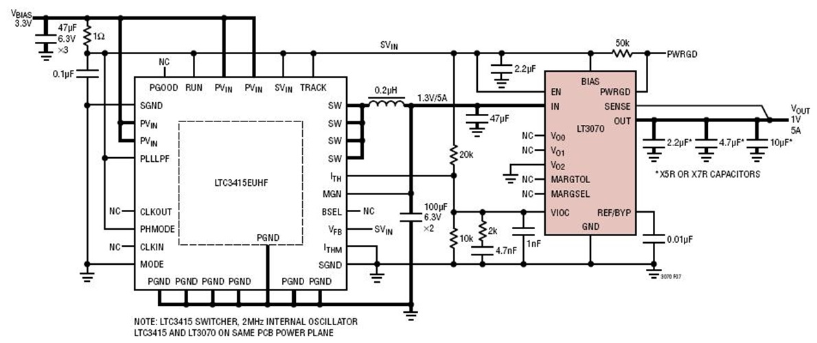
<img src='http://www.analog.com/-/media/analog/en/circuit-collections-images/ltc/401-circuit-1.jpg?la=en&w=435' alt='Buck Regulator with LDO Post Regulation For Low Noise and Ripple'>
LT3070 是一款低电压、UltraFast
TM
瞬态响应线性稳压器。该器件可提供高达 5A 的输出电流和一个 85mV 的典型压差电压。一个 0.01μF 的基准旁路电容器将输出电压噪声降低至 25μV
RMS
。LT3070 的高带宽允许使用低 ESR 陶瓷电容器,从而免除了大容量电容并节省了成本。LT3070 所具备的诸多特点使其非常适合于高性能 FPGA、微处理器或敏感的通信电源应用。
相关分类
电源管理
正线性稳压器 (LDO)
内部开关电源降压
相关产品
LT3070
LTC3415
文档
查看全部 (1)
数据手册 (1)
数据手册
(1)
PDF
833.00K
LT3070: 5A, Low Noise, Programmable Output, 85mV Dropout Linear Regulator Data Sheet
相关型号
相关型号
制造商
描述
AD8603
Analog
微功耗RRIO、低噪声、精密单通道CMOS运算放大器
AD7793
Analog
3通道、低噪声、低功耗、24位Σ-Δ型ADC,内置片内仪表放大器和基准电压源
ADUM5401
Analog
集成DC/DC转换器的四通道隔离器(3/1通道方向性)