登录
|
免费注册
快易购首页
|
技术文库
|
行业动态
|
数据上传
|
创客窝
网站导航
|
联系客服
|
应用与设计
应用与设计
请输入需要搜索的应用
硬件参考设计>参考电路
CN0340
Analog
检波范围为95 dB的真RMS RF检波器
详情介绍
数据手册
1
查看全部
概览
产品详情
产品详情
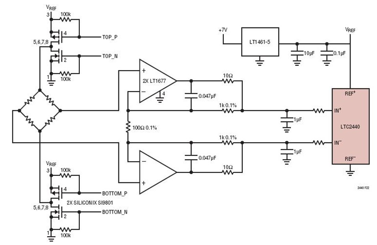
<img src='http://www.analog.com/-/media/analog/en/circuit-collections-images/ltc/326-circuit-1.jpg?la=en&w=435' alt='Bridge Reversal Eliminates 1/f Noise and Offset Drift of a Low Noise, Non-Autozeroed, Bipolar Amplifier'>
桥接器反转消除了低噪声、非自动置零型、双极放大器的 1/f 噪声和失调漂移。 该电路在一个 10mV 的范围内提供了 14nV 噪声电平或 19 个有效位。LTC2440 是一款具有 5ppm INL 和 5μV 偏移的高速 24 位无延迟增量累加 (No Latency ΔΣ
TM
) ADC。它采用专有的增量累加型架构,实现了无延迟的可变速度和分辨率。10 种速度/分辨率组合 (6.9Hz/200nV
RMS
至 3.5kHz/25μV
RMS
) 通过一个简单的串行接口来设置。或者,也可以通过把单个引脚连接至高电平或低电平来轻松地选择一种快速 (880Hz/2μV
RMS
) 或超低噪声 (6.9Hz,200nV
RMS
,50/60Hz 抑制) 速度/分辨率组合。准确度 (偏移、全标度、线性度、漂移) 和功耗与所选的速度无关。由于没有延迟,因此可以在转换操作之间改变速度/分辨率,而不会导致性能下降。
相关分类
模数转换器
精密ADC (≤ 10MSPS)
相关产品
LTC2440
LT1461
LT1677
文档
查看全部 (1)
数据手册 (1)
数据手册
(1)
PDF
425.00K
LTC2440: 24-Bit High Speed Differential Delta Sigma ADC with Selectable Speed/Resolution Data Sheet
相关型号
相关型号
制造商
描述
ADL5902
Analog
100 MHz至9 GHz、60 dB TruPwr™检波器
AD8368
Analog
800 MHz, 线性dB VGA 内置AGC检测器