CN0319
采用ARM Cortex-M3的14位、4-20mA环路供电型热电偶温度测量系统
详情介绍
概览
产品详情
 
 
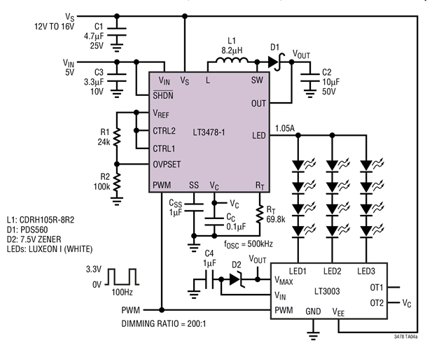
          LT3478-1 通过集成 LED 电流检测电阻器减少了外部组件数目并降低了成本。LT3478 采用了一个外部检测电阻器,可把最大可编程 LED 电流扩展至 1A 以上,而且还在设置低 LED 电流时实现了更高的准确度。工作频率能利用一个外部电阻器设定在 200kHz 至高达 2.25MHz 的范围内。独特的电路可提供高达 3000:1 的 PWM 调光范围,同时保持恒定的 LED 彩色。LT3478 / LT3478-1 非常适合于高功率 LED 驱动器应用,例如:汽车 TFT LCD 背光源、踏板照明和平视显示器。两个 CTRL 引脚之一可用于设置最大 LED 电流。另一个 CTRL 引脚可用于根据温度来设置最大 LED 电流的降幅,以尽量扩大 LED 的用途并改善可靠性。
 
 
          




 
 
            