CN0368
详情介绍
概览
设计资源
评估硬件
产品型号带"Z"表示符合RoHS标准。评估此电路需要下列选中的电路板
- EVAL-CN0336-PMDZ ($40.00) Pmod Compatible, 12-Bit, 300 kSPS, Single-Supply, Fully Isolated, Data Acquisition System for 4-20 mA Inputs
- EVAL-SDP-CB1Z ($99.00) Eval Control Board
- SDP-PMD-IB1Z ($55.00) PMOD to SDP Interposer Board
驱动/参考代码
Software such as C code and/or FPGA code, used to communicate with component's digital interface.
AD7091R - No-OS Driver for Renesas Microcontroller Platforms
AD7091R - No-OS Driver for Microchip Microcontroller Platforms
优势和特点
- 4-20 mA接收器
- 单电源
- 完全隔离
电路描述
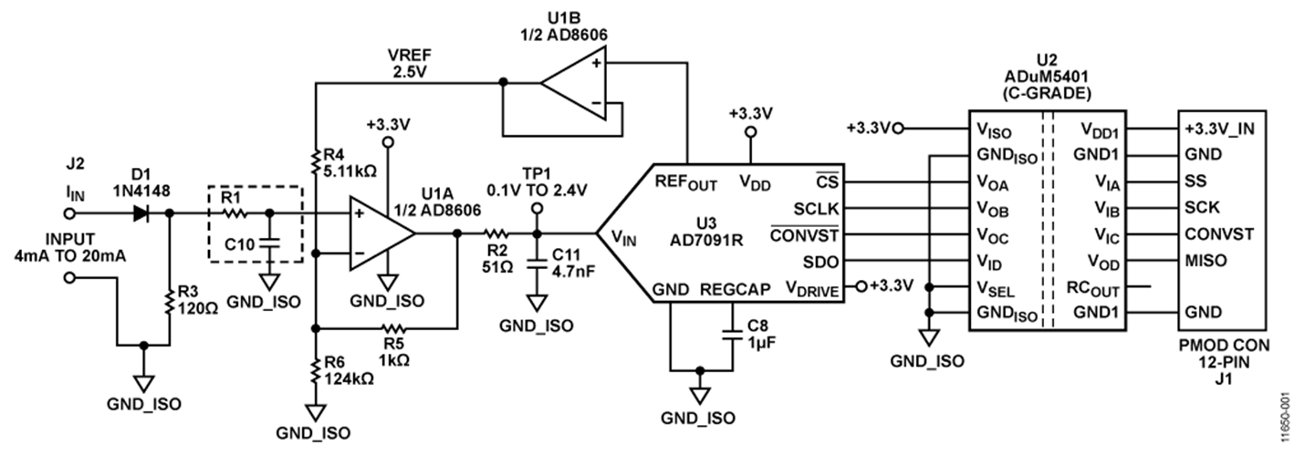
该电路由一个输入电流-电压转换器、一个电平转换电路、一个ADC级和一个输出隔离级构成。4 mA至20 mA输入信号由电阻R3转换成电压。在R3 = 120且输入电流为4 mA至20 mA的情况下,电平转换电路的输入电压为:0.48 V至2.4 V。二极管D1用于提供保护,使电路免受输入电流源意外反相连接的影响。
R3上的电压由U1A运算放大器进行电平转换和衰减,该运算放大器是双通道AD8606的一半。该运算放大器的输出为0.1 V至2.4 V,与ADC的输入范围相匹配(0 V至2.5 V),裕量为100 mV用于维持线性度。来自AD7091RADC的缓冲基准电压源(VREF= 2.5 V)用于生成所需失调。可以修改电阻值,以适应本电路笔记后面部分所述的其他常用输入范围.
该电路设计支持单电源供电。在负载电流为10 mA,温度范围为-40°C至+125°C时,AD8606的最小额定输出电压为50 mV(2.7 V电源)和290 mV(5 V电源)。在3.3 V电源、负载电流低于1 mA、温度范围更窄的情况下,保守估计最小输出电压为45 mV至60 mV。
该电路设计支持单电源供电。在负载电流为10 mA,温度范围为-40°C至+125°C时,AD8606的最小额定输出电压为50 mV(2.7 V电源)和290 mV(5 V电源)。在3.3 V电源、负载电流低于1 mA、温度范围更窄的情况下,保守估计最小输出电压为45 mV至60 mV。考虑到器件的容差,最小输出电压(范围下限)设为100 mV,以提供安全裕量。输出范围的上限设为2.4 V,以便为ADC输入端的正摆幅提供100 mV的裕量。因此,输入运算放大器的标称输出电压范围为0.1 V至2.4 V。
AD8606(U1B)的另一半用于缓冲AD7091R(U3) 模数转换器的内部2.5 V基准电压源。
本应用中选用AD8606的原因是该器件具有低失调电压(最大值65 V)、低偏置电流(最大值1 pA)和低噪声(最大值12 nV/√Hz)等特性。在3.3V电源下,功耗仅为9.2 mW。
运算放大器的输出级后接一个单极点RC滤波器(R2/C11),用于降低带外噪声。RC滤波器的截止频率设为664 kHz。可添加一个可选滤波器(R1/C10),以便在出现低频工业噪声的情况下,进一步降低滤波器截止频率。在这类情况下,由于信号带宽较小,因此可以降低AD7091R的采样速率。
选择AD7091R12位1 MSPS SAR ADC是因为其在3.3 V (1.2 mW)下的功耗超低,仅为349 A,显著低于当前市场上竞争对手的任何ADC。AD7091R还内置一个2.5 V的基准电压源,其典型漂移为±4.5 ppm/°C。输入带宽为7.5 MHz,且高速串行接口兼容SPI。AD7091R采用小型10引脚MSOP封装。
采用3.3 V电源供电时,该电路的总功耗(不包括ADuM5401隔离器)约为10.4 mW。 ADuM5401四通道2.5 kV隔离器集成DC/DC转换器,采用小型16引脚SOIC封装。ADuM5401在7 MHz时钟频率下的功耗约为140 mW。电流隔离由四通道数字隔离器ADuM5401(C级)提供。除了隔离输出数据以外,ADuM5401还为该电路提供隔离+3.3 V电源。除非需要隔离,否则电路正常运行时并不需要ADuM5401。 然而,ADuM5401(C级)隔离器的最大数据速率为25 Mbps,对应的最大串行时钟频率为12.5 MHz。另外,SPI端口要求,SCLK的后沿将输出数据驱动至处理器,因此,ADuM5401的总双向传播延迟(最大值120 ns)将时钟上限限制在1/120 ns = 8.3 MHz。
尽管AD7091R是一款12位ADC,但串行数据同样被格式化为16位字,以便与处理器串行端口要求相兼容。因此,采样周期TS包括AD7091R650 ns的转换时间加上58 ns(数据手册要求的额外时间,t1延迟+ tQUIET延迟),再加上用于SPI接口数据传输的16个时钟周期。
T S = 650 ns + 58 ns + 16 × 120 ns = 2628 ns
f S = 1/T S = 1/2628 ns = 380 kSPS
为了提供安全裕量,建议将SCLK和采样速率的最大值分别设为7 MHz和300 kSPS。数字SPI接口可以用12引脚且兼容Pmod的连接器(Digilent Pmod规格)连接到微处理器评估板。
 
电路设计
  图2所示电路提供了适当的增益和电平转换功能,可以将0.48 V至2.4 V信号转换为ADC输入范围,即0.1 V至2.4 V。 
 
 
 
 
      传递函数通过叠加原理求得。
 

增益和电阻值的计算
电路的增益为:

当输入范围为0 mA至20 mA时,电路不需要进行电平转换,运算放大器充当跟随器。此时,R3上的压降不得超过输出范围的上限(2.4 V),计算公式如下:
 
 
 

 
 
在实际电路中,为电阻R4和R6选择了最接近现有标准的电阻值。所选值为R4 = 5.11k¬,R6 = 124 k¬。
如果仔细选择这些值,因使用替代标准值电阻导致的总误差可降至几个百分点以下。然而,应通过公式1来重新计算U1A运算放大器在4 mA和20 mA输入电流下的输出,以确保维持所需裕量。
这类电路的绝对精度主要取决于电阻,因此,需要进行增益和失调校准,以消除因标准值替代和电阻容差导致的误差。
 
 
 
电阻温度系数对总误差的影响
  公式1表明,输出电压与以下四个电阻相关:R3、R4、R5和R6。TP1处的满量程输出电压对这四个电阻中每个阻值的微小变化敏感,其灵敏度通过仿真程序计算。电路的输入电流为20 mA。计算得到的各灵敏度为SR3= 1.2、SR4= 0.01、SR5= 0.00、SR6= 0.01。假设各温度系数以和方根(rss)方式组合,则在R3采用25 ppm/°C电阻且R4、R5和R6采用100 ppm/°C电阻时,总满量程漂移约为:
满量程漂移
= 100 ppm/°C√[(0.25 × S R3) 2 + S R4 2 + S R5 2 + S R6 2)]
= 100 ppm/°C√[(0.25 × 1.2) 2 + 0.01 2 + 0.00 2 + 0.01 2)]
= 30 ppm/°C
30 ppm/°C的满量程漂移对应于0.003%FSR/°C。
 
 
 
有源元件温度系数对总误差的影响
 
AD8606运算放大器和AD7091RADC的直流失调由校准程序消除。
ADC AD7091R内置基准电压源的失调漂移典型值为4.5 ppm/°C,最大值为25 ppm/°C。
AD8606运算放大器的失调漂移典型值为1 V/°C,最大值为4.5 V/°C。
U1A AD8606输入失调导致的误差以输入电压范围2.4 V – 0.48 V = 1.92 V为基准,因而为2.3 ppm/°C。
U1B基准电压缓冲器导致的误差以2.5 V为基准,同样约为2 ppm/°C。
总漂移误差结如表1所概括。这些误差不包括AD7091R的±1 LSB积分非线性误差。
 表1. 温度漂移导致的误差
 
 
| 误差源 | 总误差 | 
| 电阻(1%,100ppm/℃) | ±0.0030 %FSR/℃ | 
| AD7091R(ΔVVRET)/ΔT=25 ppm/℃ | ±0.0025 %FSR/℃ | 
| AD8606,U1A(ΔVOS/ΔT=4.5μV/℃),2ppm/℃, 以 1.92V为基准 | ±0.0002 %FSR/℃ | 
| AD8606,U1B(μμΔVOS/ΔT=4.5μV/℃,2ppm/℃, 以 2.5V为基准) | ±0.0002 %FSR/℃ | 
| 总FSR误差温度系数 | ±0.0059 %FSR/℃ | 
| ΔT=±10℃时的总%FSR误差 | ±0.059 %FSR | 
 
两点校准前后的测试数据
  为了执行两点校准,先向输入端施加4 mA的电流,并将ADC输出代码记为Code_1。然后,向输入端施加20 mA的电流,再将ADC输出代码记为Code_2。增益系数通过下式计算:

现在,可通过下式计算与任何输出代码Code_x对应的输入电流:

通过比较使用元件标称值计算得到的理想传递函数和未校准实际电路传递函数,可以得到校准前的误差。实测电路所用电阻的容差为±1%。测试结果不包括温度变化。
图3中所示为环境温度下校准前后的百分比误差(FSR)测试结果。如图所示,校准前的最大误差约为0.25% FSR。校准后,误差降至±0.02% FSR,大致相当于ADC的1 LSB误差。
 
 
 
 
        图3. 室温校准前后的电路测试误差
PCB布局考虑
 
       
  
       
在任何注重精度的电路中,必须仔细考虑电路板上的电源和接地回路布局。PCB应尽可能隔离数字部分和模拟部分。该系统的PCB采用简单的双层板堆叠而成,但采用4层板可以得到更好的EMS性能。有关布局和接地的信息,请参见MT-031指南有关去耦技术的信息,请参见 MT-101指南。 AD8606的电源应当用10 ¬F和0.1 ¬F电容去耦,以适当抑制噪声并减小纹波。这些电容应尽可能靠近相应器件,0.1 ¬F电容应具有低ESR值。对于所有高频去耦,建议使用陶瓷电容。电源走线必须尽可能宽,以提供低阻抗路径,并减小电源线路上的毛刺效应。ADuM5401isoPower集成式DC/DC转换器要求在输入和输出电源引脚上进行电源旁路。请注意,引脚1与引脚2以及引脚15和引脚16之间需要低ESR旁路电容,这些电容应尽可能靠近芯片焊盘。
为了抑制噪声并降低纹波,至少需要并联两个电容。针对VDD1和VISO,推荐的电容值是0.1 ¬F和10 ¬F。较小的电容必须具有低ESR,建议使用陶瓷电容。低ESR电容末端到输入电源引脚的走线总长不得超过2 mm。如果旁路电容的走线长度超过2 mm,可能会破坏数据。考虑在引脚1与引脚8及引脚9与引脚16之间实现旁路,除非两个公共地引脚靠近封装连在一起。有关更多信息,请参见ADuM5401数据手册。
有关完整文档包,包括原理图、电路板布局和物料清单(BOM),请参考:www.analog.com/CN0336-DesignSupport.
 
 
 
高电压能力
  这款PCB依据2500 V基本绝缘规范而设计。不建议进行2500 V以上的高电压测试。在高电压下使用该评估板时必须谨慎,而且不得依赖该PCB来实现安全功能,因为它未经过高电位测试(也称为高压测试或耐压绝缘测试),也未通过安全认证。 
常见变化
经验证,采用图中所示的元件值,该电路能够稳定地工 作,并具有良好的精度。可在该配置中采用其他精密运算 放大器和其他 ADC ,以将 4 mA 至 20 mA 输入转换成数字输 出,用于本电路的各种其他应用中。.
可依据 “ 电路设计 ” 部分的建议,针对 4 mA 至 20 mA 输入电流 范围以外的电流重新计算图 1 所示电路。在这些情况下,当 范围下限为零 (0 mA 至 20 mA 、 0 mA 至 10 mA 、 0 mA 至 5 mA) 时,转换不需要进行电平转换,输入电路可按如图 4 所示进 行简化。
 
 
 
 
     图 4. 0 mA 至 -20 mA 隔离式单电源模数转换 ( 未显示所有连接和去耦 )
AD7091 与 AD7091R 类似,但没有基准电压输出,而且输入 范围等于电源电压。 AD7091可与 2.5 V ADR391基准电压源 配合使用。不需要缓冲,因此可在电路中使用一 个 AD8605。
ADR391 是一款精密 2.5 V 带隙基准电压源,具有低功耗、高 精度 ( 温度漂移为 9 ppm/ °C ) 等特性,采用微型 TSOT 封装。
AD8608是 AD8605 的四通道版本,在需要额外的精密运算 放大器时,可以替代 AD8606 。
AD8601, AD8602 和 AD8604分别为单通道、双通道和四通 道轨到轨、输入和输出、单电源放大器,具有超低失调电 压和宽信号带宽等特性,可以替代 AD8605 、 AD8606 和 AD8608 。
AD7457是一款 12 位、 100 kSPS 、低功耗 SAR ADC ,在不需 要 300 kSPS 吞吐速率的情况下,可以与 ADR391 基准电压源 相配合,用于代替 AD7091R 。
电路评估与测试
本电路采用EVAL-CN0336-PMDZ电路板、SDP-PMD-IB1Z 和EVAL-SDP-CB1Z系统演示平台(SDP)评估板。转接板SDP-PMD-IB1ZSDP板 EVAL-SD-CB1Z采用120引脚对接连接器。接板和EVAL-CN0336-PMDZ板采用12引脚Pmod对接连接器,可快速进行设置和评估电路性能。The EVAL-CN0336-PMDZ board contains the circuit to be evaluated, as described in this note and the SDP evaluation board is used with the CN0336 evaluation software to capture the data from the EVAL-CN0336-PMDZ circuit board.
设备要求
- 带USB端口的Windows® XP 、Windows Vista®(32位 ) 或Windows® 7/8(64位或32位)PC
- EVAL-CN0336-PMDZ 电路评估板
- EVAL-SDP-CB1Z SDP 评估板
- SDP-PMD-IB1Z 转接板
- CN0336 评估软件
- 电流校准器 (4 mA 至 20mA 电流源 )
将CN0336评估软件光盘放进 PC 的光盘驱动器,加载评估 软件。也可以从CN0336 评估软件中下载最新版的评估软 件。打开我的电脑,找到包含评估软件光盘的驱动器,打 开Readme文件。按照Readme文件中的说明安装和使用评估软件。
功能框图
图5所示为测试设置的功能框图。
设置
- 通过直流管式插孔将 EVAL-CFTL-6V-PWRZ (+6 V 直流电 源 ) 连接到 SDP-PMD-IB1Z 转接板。
- 通过 120 引脚 Con A 连接器将 SDP-PMD-IB1Z ( 转接板 ) 连接 到 EVAL-SDP-CB1Z SDP 板。
- 通过 USB 电缆将 EVAL-SDP-CB1Z (SDP 板 ) 连接到 PC 。
- 通过 12 引脚接头 Pmod 连接器将 EVAL-CN0336-PMDZ 评 估板连接到 SDP-PMD-IB1Z 转接板。
- 通过端子板 J2 将 4 mA 至 20 mA 电流源 ( 电流校准器 ) 连接到 EVAL-CN0336-PMDZ 评估板。
启动评估软件。如果 “ 设备管理器 ” 中出现 “Analog Devices System Development Platform(ADI 系统开发平台 )” 驱动器, 软件便能与 SDP 板通信。一旦 USB 通信建立,就可以使用 SDP 板来发送、接收、捕捉来自 EVAL-CN0336-PMDZ 板的 串行数据。可将各种输入电流值对应的数据保存到电脑 中。有关如何使用评估软件来捕捉数据的信息和详情,请参见CN0336软件用户指南。有关 SDP 板的信息和详情,请 参见SDP 用户指南。
EVAL-CN0336-PMDZ评估板照片如图6所示。
 
 
 
 
      图5.测试设置功能框
 
 
      讨论
- 加入我的myAnalog 登录 myAnalog





