Motor Protection/Regulation
详情介绍
概览
设计资源
评估硬件
产品型号带"Z"表示符合RoHS标准。评估此电路需要下列选中的电路板
- EVAL-AD7176-2SDZ ($50.00) Precision 24-Bit, 250 kSPS Single-Supply Sigma-Delta ADC System for Industrial Signal Levels
- EVAL-SDP-CB1Z ($99.00) Eval Control Board
驱动/参考代码
Software such as C code and/or FPGA code, used to communicate with component's digital interface.
AD7176-2 FMC-SDP Interposer & Evaluation Board / Xilinx KC705 Reference Design
优势和特点
- 24位250kSPS ADC系统
- 工业信号电平
- 单电源
电路功能与优势
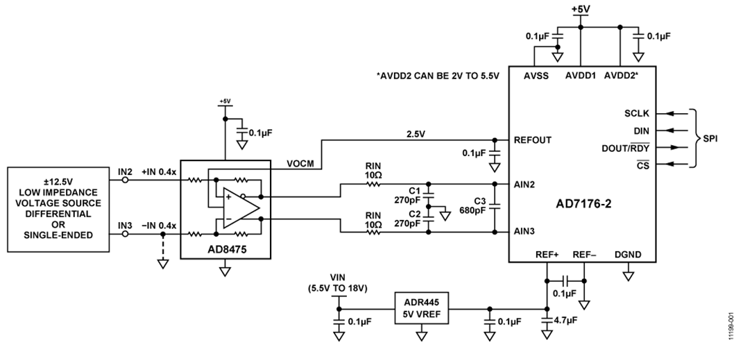
对工业电平信号进行采样时,必须提供快速高分辨率转换 信息。通常,当采样速率达到500 kSPS时,模数转换器(ADC) 的分辨率可为14位至18位。图1所示电路是一款针对工业 电平信号采样进行优化的单电源系统,采用一个24位、 250 kSPS∑-△型ADC。两个差分通道或四个伪差分通道中的 每一个都能够在采样率为50kSPS时提供17.2位的无噪声代 码分辨率。
本电路利用内置激光微调电阻的创新型差分放大器实现衰 减和电平转换,利用低电源电压的精密ADC可以解决获取 ±5 V、±10 V和0 V至10 V的标准工业电平信号并进行数字 化处理的问题。本电路可应用于过程控制(PLC/DCS模 块)、医疗以及科学多通道仪器和色谱仪。

电路描述
工业电平信号施加于 AD8475 精密差分衰减放大器上,该器 件可将输入信号衰减0.8倍或0.4倍。它集成经过调整并匹 配的精密电阻,用来控制衰减。当 AD8475 使用5 V单电源并 且增益设置为0.4时,支持最高±12.5 V的单端或差分输入。 器件提供最高±15 V的输入过压保护。
当输入信号(增益为0.4)处于±10 V单端或差分输入范围内时 AD8475 和 AD7176-2 器件组合能够保持线性度,如图4中的 测量INL所示;图中,测量端点分别为−10 V和+10 V。此 时, AD8475 的输出摆幅介于0.5 V和4.5 V之间。
通过对VOCM引脚施加所需的共模电压,便可设置共模输 出。图1所示电路中,通过将 AD7176-2的2.5 V REFOUT 电压施加于 AD8475的VOCM引脚,完成共模电压的设置。
AD8475 提供衰减和电平转换,以便驱动 AD7176-2 的采样 电容输入;功耗仅为3.2 mA。
AD8475 放大器的输出连接到RC滤波器网络,可提供差分 和共模噪声滤波以 AD7176-2 输入采样电容所需的动态充 电。该网络还可隔离放大器输出,使其不受动态开关电容 输入的反冲影响。共模带宽(RIN、C1)为59 MHz。差模带宽(2 × RIN, 0.5C1 + C3) 为 9.8 MHz。
还可设置 AD8475使其接受单端信号。将−IN 0.4×输入接 地,并对+IN 0.4×输入施加单端信号。
AD7176-2 24位、 Σ-Δ ADC 对 AD8475 的输出进行采样,并转 换为数字输出。转换速率和数字滤波器特性可针对5 SPS至 250 kSPS的输出数据速率进行调节。
AD7176-2可配置为两个全差分输入或四个伪差分输入。ADC 支持最高50 kSPS的通道扫描速率。 AD7176-2的无噪声位性 能为17.2位(250 kSPS);20.8位(1 kSPS);以及21.7位(50 SPS)。
图2表示输入接地时的总系统有效均方根噪声。数据速率 为250 kSPS时,有效均方根噪声约为30μV rms。请注意, 满量程时,本电路的线性度在±10 V输入下达到最佳状态, 计算时满量程输入设为20 V p-p。

有效分辨率以位数表示,折合到20 V满量程输入范围的计算 公式为:
图3显示,均方根位数的有效分辨率与输出数据数率成函 数关系,输入短接时测量。

先将均方根噪声转换为峰峰值噪声近似值(均方根噪声乘以 系数6.6),有效分辨率便可转换为无噪声代码分辨率。计 算结果约为2.7位,随后将其从有效分辨率中扣除,以得到 无噪声代码分辨率。如本例所示,经计算后,19.3位有效 分辨率相当于16.6位无噪声代码分辨率。这一结果与 AD7176-2 在无缓冲短路输入情况下,输出数据速率为250 kSPS时的17.2位无噪声位规格相比,大约有0.3位的差异。 这是由于本例仅采用±10 V作为满量程范围,而非±12.5 V的 最大值。
图4显示采用端点法获得的系统积分非线性,用满量程 (FSR)的ppm表示。

虽然本电路主要设计用于处理直流输入信号,但它也能转 换低频交流输入信号。其失真性能随模拟输入幅度的变化 而改变。图5和图6分别显示−1 dBFS和−6 dBFS以及1 kHz正 弦波情况下的性能。由Audio Precision 2700系列音频源产生 的正弦波直接输入 AD8475 。


若要获得最佳的高分辨率系统性能,则出色的印刷电路板 (PCB)布局、接地以及去耦技巧是必不可少的。详细信 息,请参考 指南MT-031, 指南MT-101, AD8475 数据手册 ,及 AD7176-2 数据手册。欲查看完整原理图和印刷电路板的布局,请参见 CN-0310 设计支持包.
电路评估与测试
需要使用以下设备:
- EVAL-AD7176-2SDZ评估板和软件
- 系统演示平台(EVAL-SDP-CB1Z)精密直流电压源
- 精密直流电压源
- Audio Precision 2700系列(交流输入)
- PC(Windows 32位或64位)
- 7 V至9 V直流电源或壁式电源
AD7176-2 评估套件包括一张光盘,其中含有自安装软件。该软件兼容Windows® XP (SP2)、Windows Vista和Windows 7(32位或64位)。如果安装文件未自动运行,可以运行光盘中的 setup.exe文件。
请先安装评估软件,再将评估板和SDP板连接到PC的USB端口,确保PC能够正确识别评估系统。
完成光盘安装后,将 EVAL-SDP-CB1Z (通过连接器A或连接器B)连接到 EVAL-AD7176-2SDZ 然后利用附送的电缆将 EVAL-SDP-CB1Z 连接到PC的USB端口。
检测到评估系统后,确认出现的所有对话框。这样就完成了安装。
讨论
- 加入我的myAnalog 登录 myAnalog