Simple Platinum RTD Temperature Measurement Using 5V Supply
详情介绍
概览
设计资源
评估硬件
产品型号带"Z"表示符合RoHS标准。评估此电路需要下列选中的电路板
- EVAL-AD7960FMCZ ($99.00) High-Precision, 18-Bit, 5 MSPS, Low Power Data Acquisition Signal-Chain
- EVAL-SDP-CH1Z ($199.00) High Speed Eval Control Board
优势和特点
- 18 位、5 MSPS 数据采集
- 低功耗
- LVDS 输出
电路描述
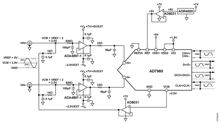
ADA4897-1是驱动高精度、18位、5 MSPS SAR ADC AD7960 的理想选择。ADA4897-1是一款低噪声(1 nV/√Hz典型值)和 低功耗(3 mA)轨到轨输出放大器,带宽为230 MHz,压摆率 为120 V/μs,0.1%建立时间为45 ns。
ADA4897-1运算放大器的输入信号经820Ω/100 pF网络过滤,该网络带宽为2 MHz。针对AD7960 ADC输入的额外过滤由33Ω/56 pF网络提供,该网络带宽为86 MHz。后一个滤波器有助于降低来自AD7960容性DAC输入的反冲,并限制进入AD7960输入端的噪声。
电路使用+7 V和-2.5 V电源,用于ADA4897-1驱动器的输入,以最大程度降低功耗,实现最佳系统失真性能。ADA4897-1具有轨到轨输出级,可摆幅至每供电轨的150 mV以内。+7 V和−2.5 V电源提供的额外裕量具有出色的失真性能。
AD7960差分输入范围由5 V或4.096 V外部基准电压源设置。图1中,5 V基准电压源由 ADR4550提供,该基准电压源具有 高精度、低功耗(950μA最大工作电流)、低噪声特性,最大初始误差为±0.02%,提供出色的温度稳定性和低输出噪声性能。 AD8031用于缓冲外部基准电压源和AD7960的共模输出电压,适合各种应用,从高带宽电池供电系统到元器件密度要求具有更低功耗的高速系统。AD8031具有大容性负载稳定性,可驱动去耦电容,用于最大程度降低瞬态电流引起的电压尖峰。
AD7960数字接口使用低电压差分信号(LVDS)实现高数据传输率。用户必须对AD7960施加LVDS CLK+/CLK− 信号,才能向数字主机传输数据。
AD7960是一款5MSPS、18位转换器,具有±0.8 LSB INL、±0.5 LSB DNL、100 dB DR,功耗仅为46.5 mW。如图1所示,AD7960采用+5 V (VDD1)和+1.8 V(VDD2、VIO)电源。使用 ADP7104 和 ADP124等LDO可产生所需的5 V和1.8 V电源。
AD7960可将一对反相模拟输入信号(IN+和IN−)的差分电压转换为数字输出信号。模拟输入IN+和IN−要求共模电压等于基准电压的一半。低噪声、低功耗放大器AD8031缓冲来自低噪声、低漂移ADR4550的+5V基准电压,还可缓冲AD7960的共模输出电压(VCM)。ADA4897-1配置为单位增益缓冲器,以0 V至5 V相位相反的差分对(180°反相)驱动AD7960的输入。图2显示典型积分非线性与AD7960输出代码的函数关系,并位于±0.8 LSB的规格范围内(采用5 V外部基准电压源)。
图2. AD7960典型积分非线性与输出代码的关系(5 V基准电压源)
直方图与FFT性能
图3中的直方图以及图4中的FFT曲线显示该电路的精密性能,采用5 V外部基准电压源。使用EVAL-AD7960FMCZ评估板获取数据,使用Audio Precision SYS-2702作为信号源。
图4. 1 kHz、−0.5 dBFS输入音FFT(5 V基准电压源)
欲查看完整原理图和印刷电路板的布局,请参见CN-0277设计支持包: www.analog.com/CN0277-DesignSupport
常见变化
AD7961是一款16位、5 MSPS PulSAR®差分ADC,与AD7960 PulSAR®系列引脚兼容,因此如果只要求具有16位性能时, 可代替图1电路中的AD7960使用。AD7960系列支持4.096 V 或5 V外部基准电压源。EVAL-AD7960FMCZ板允许通过跳 线选择 ADR4540 (4.096 V) 或 ADR4550 (5 V) 。
连接基准电压源的各种选项可通过AD7960的EN[0:3]使能 引脚控制,如AD7960数据手册中所述。若需0 V至5 V输入 范围,则ADR4550基准电压源可与 AD8031 基准电压源缓冲器一同使用。可以通过将AD7960的使能引脚设为EN[0:3] = ‘X001’ or ‘X101’实现。
如果需要,ADA4897-1和AD8031单通道运算放大器可用它 们的双通道版本(分别为ADA4897-2和 AD8032)来替代。
如需获得最佳的噪声和失真性能,则必要时可在电路中使 用具有单位增益稳定、超低失真、1 nV/√Hz电压噪声的运算 放大器ADA4899-1 (15 mA)代替ADA4897-1。
电路评估与测试
我们开发了 EVAL-AD7960FMCZ 评估板来评估和测试AD7960 ADC。为了测试图1中的电路,使用两个ADA4897-1运算放大器驱动AD7960。
EVAL-AD7960FMCZ用户手册UG-490提供详细的原理图和用户指南。该文档描述如何运行本电路笔记中涉及的AC/DC测试。
请注意, 用户可采用外部双电源, 选择性为EVALAD7960FMCZ板上的输入放大器提供+7 V和−2.5 V电源。
测试设置的功能框图如图5所示,而评估板的照片如图6所示。
为测试该电路,需要如下设备:
- EVAL-AD7960FMCZ 评估板和软件
- 系统演示平台 ( EVAL-SDP-CH1Z) 板
- 一个低失真信号发生器,如Agilent 81150A或Audio Precision SYS2702
- 带USB 2.0端口的PC,运行Windows® XP、Windows Vista 或Windows 7(32位或64位)
- 12 V直流壁式电源适配器(包括在EVAL-SDP-CH1Z板中)
- USB接口电缆(1)和SMA电缆(1)
讨论
样片申请及购买
样片
| 产品 |
描述 |
可提供样片的 |
| AD7960 | 18位、5 MSPS、PulSAR®差分ADC | AD7960BCPZ |
| AD8032 | 2.7 V、800 µA、80 MHz轨到轨输入/输出双路放大器 | AD8032ANZ AD8032ARMZ AD8032ARZ AD8032BRZ |
| AD8031 | 2.7 V、800 µA、80 MHz轨到轨输入/输出单路放大器 | AD8031ANZ AD8031ARTZ-REEL7 AD8031ARZ AD8031BNZ AD8031BRZ |
| ADA4897-1 | 1 NV/√HZ、低功耗、轨到轨输出放大器 | ADA4897-1ARJZ-R7 ADA4897-1ARZ ADA4897-1SRJZ-EPR7 |
| ADR4550 | 超低噪声、高精度5.0V基准电压源 | ADR4550ARZ |
| ADA4897-2 | 1 nV/√Hz、低功耗运算放大器 | ADA4897-2ARMZ ADA4897-2TRMZ-EP |
- 加入我的myAnalog 登录 myAnalog




