Linear 0°C to 220°C Thermistor Thermometer Powered by 5V Supply
详情介绍
电路功能与优势
图1中的测试系统是一款精确、高性价比、8通道电池测试 系统,针对单个锂离子(Li-ion)电池,开路电压(OCV)范围 为3.5 V至4.4 V。
对锂离子(Li-ion)电池的需求无论在低功耗或是高功耗应用 中都十分巨大,比如笔记本电脑、手机、便携式无线终 端,以及混合动力汽车/全电动汽车(HEV/EV)。因此,锂 离子电池的测试系统要求精确可靠。
图1中的电池测试系统由多个处理充电和放电过程的输入/ 输出板(EVAL-CN0352-EB1Z_IO)、一个用于电池数据 采集、测试、监控和温度管理的MCU板(EVAL-CN0352- EB1Z_MCU),以及一个提供MCU板与多个输入/输出板之 间信号互连的基板(EVAL-CN0352-EB1Z_BAS)组成。
该电路采用 ADP5065快速充电电池管理器,具有灵活、高效、高稳定性充电控制等特性,相比传统分立式解决方
案,该器件成本低、印刷电路板(PCB)占位面积小且易于
使用。
由ADuCM360精密模拟微控制器提供高度集成式精密数据 采集和处理。 ADuCM360 可以获取电池电压、电流和温度。高精度模数转换器(ADC)、数模转换器(DAC)和片上 微控制器支持完全独立的充电和放电过程。
全差分式模拟前端具有高CMRR和出色的共模和接地噪声 (充电和放电周期产生的大电流所导致)抑制能力。
通道数可以轻松扩充,进一步缩短每个电池的测试时间并 降低成本。
图1. 高性价比多通道锂离子电池测试系统图
对锂离子(Li-ion)电池的需求无论在低功耗或是高功耗应用 中都十分巨大,比如笔记本电脑、手机、便携式无线终 端,以及混合动力汽车/全电动汽车(HEV/EV)。因此,锂 离子电池的测试系统要求精确可靠。
图1中的电池测试系统由多个处理充电和放电过程的输入/ 输出板(EVAL-CN0352-EB1Z_IO)、一个用于电池数据 采集、测试、监控和温度管理的MCU板(EVAL-CN0352- EB1Z_MCU),以及一个提供MCU板与多个输入/输出板之 间信号互连的基板(EVAL-CN0352-EB1Z_BAS)组成。
该电路采用 ADP5065快速充电电池管理器,具有灵活、高效、高稳定性充电控制等特性,相比传统分立式解决方
案,该器件成本低、印刷电路板(PCB)占位面积小且易于
使用。
由ADuCM360精密模拟微控制器提供高度集成式精密数据 采集和处理。 ADuCM360 可以获取电池电压、电流和温度。高精度模数转换器(ADC)、数模转换器(DAC)和片上 微控制器支持完全独立的充电和放电过程。
全差分式模拟前端具有高CMRR和出色的共模和接地噪声 (充电和放电周期产生的大电流所导致)抑制能力。
通道数可以轻松扩充,进一步缩短每个电池的测试时间并 降低成本。
电路描述
8通道电池测试系统(EVAL-CN0352-EB1Z)包含8个输入/ 输出板(EVAL-CN0352-EB1Z_IO)和1个MCU板(EVALCN0352- EB1Z_MCU),插在1个基板上(EVAL-CN0352- EB1Z_BAS)。图2所示电路为输入/输出板。
输入/输出板(EVAL-CN0352-EB1Z_IO)描述
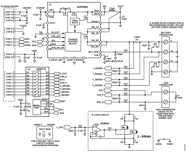
使用ADP5065进行电池充电控制
ADP5065处理单个锂离子电池或锂聚合物电池所需的全部 充电控制,包括恒流(CC)模式、恒压(CV)模式和涓流充电 (TC)模式。TC模式可以测试深度放电电池,确保安全性。 ADP5065采用DC-DC开关转换器架构,相比更为传统的线 性稳压器而言,在充电过程中具有很高的效率。
ADP5065集成了多种重要特性来确保高可靠性,包括热管 理、电池故障检测和故障恢复。
ADP5065的充电参数——比如快速充电电流、充电终端电 流和充电终端电压——均可通过I2C接口编程设置。这种可 编程性使ADP5065能用于多种类型的锂离子电池,同时还 可作为完整的电池充电和测试控制器使用。
电池放电控制和电子负载(E-Load)电路
图2中虚线框内的电子负载(E-load)电路提供了可编程恒流 负载,采用 AD8601精密CMOS运算放大器、4个1 W、1%功 率电阻,以及2个功率SIR464 MOSFET。
E-load电流目前由AD8601同相输入端上的控制电压精确控 制。控制电压(MCU板上的V_DAC)范围为0 V至1 V,产生 的负载电流为0 A至2 A。锂离子电池的典型放电终端电压 为3.0 V。此E-load允许的输出电压最小值为:
功率MOSFET和功率电阻在放电过程中消耗全部的电池电 能。此模块的冷却系统仅供演示用途,当放电电流高于 750 mA时,须额外注意确保足够的冷却性能。
由于MOSFET导通电阻具有正温度系数,可以将同样类型 的多个器件并联使用,并通过图2中显示为E-电路的单个 环路控制。这是扩展功率MOSFET电路功率处理能力的常 用方法。
图3中的采样保持电路控制各通道上的放电电压。 ADuCM360通过输出各通道的预配置放电控制电压然后导通相应的ADG715开关,从而按顺序刷新输入/输出板的放 电电压。
任何时候都只有一个输入/输出板的ADG715开关闭合。0.1 F 电容在两次采样之间由DAC通过1 k电阻充电,在两次保 持之间通过10 M电阻(1 k接地)放电。充电和放电的带 宽分别约为1.6 kHz和0.16 Hz。对0.1 F电容上的电压放电 时需要使用10 M电阻,如果未连接MCU板则将放电电压 拉至接近地电压。
假定一个N通道系统的采样和保持时间分别为T S和T H,则 必须满足下列条件:
因此,更多的通道需要更长的保持时间,而漏电流导致电 压下降更大。对于CN-0352系统而言,N = 8,T S = 1 ms, T H = 7 ms,电压下降可以忽略。
热管理
大多数锂离子电池无法在低于0°C或高于60°C的温度下充 电。快速充电和放电只能在10°C到45°C范围内进行。
除了安全问题,锂离子电池的性能也可能随着温度而大幅 改变。因此,应精确测量电池温度,确保测试结果的可重 复性,同时也为了确保安全性。
使用10 k热敏电阻监控电池温度,该热敏电阻通过双线式 连接温度连接器模块。待测电池通常位于电路板附近,因 此热敏电阻引线电阻可以忽略。
输入/输出板上还有另一个10 k电阻,它连接ADP5065的 THR引脚,如图2所示。
该热敏电阻用来监控输入/输出板散热器附近的温度,因为 放电时温度相对较高。检测热敏电阻温度信息,并将其保 存在ADP5065充电器状态寄存器2中,同时MCU板通过I2C 总线对其监控。输入/输出板上有两个连接头,用来连接外 部风扇,并分配可配置脉冲宽度调制(PWM)信号。如果热 敏电阻温度低于45°C,则输入风扇的PWM信号由MCU设 为50%占空比。如果温度大于45°C,则占空比增加至 95%。如果温度超过60°C,则ADP5065自动停止充电过 程。温度阈值可以通过与热敏电阻并联或串联放置一个固 定电阻来微调。
电池连接和检测
待测电池通过四线式开尔文连接至输入/输出板,消除引线 电阻引起的误差。I+和I−连接线必须具有低引线电阻,以 便搭载充电和放电电流。V+和V−线路检测电池电压,只 有很小的偏置电流。通过测量0.02 、1%电流检测电阻, 从而检测充电和放电电流。
所有电池信息均以差分方式检测,增加鲁棒性并降低共模 误差——这很重要,因为充电和放电期间具有较大的接地 电流。
MCU板(EVAL-CN0352-EB1Z_MCU)描述
电压调理电路
图4中的电路是一个信号调理电路,可用于电压、电流和 温度通道。所有来自输入/输出板的信号均路由至 ADuCM360的模拟输入通道,并通过两个片上集成的24位 -型ADC进行数字化。
充电终端电压由ADP5065生成,并在3.5 V至4.42 V范围内 可调节,兼容各种类型的锂离子电池。放电终端电压通常 设为3.0 V。在特殊情况下,电池可能深度放电至远低于3.0 V 的电压。放电终端电压可以在0 V至5 V范围内设置,该范 围囊括了几乎全部的锂离子电池工作条件。
检测电池电压由 AD8275(G = 0.2差动放大器)和 AD8276(单位 增益差动放大器)进行处理这两个放大器在平衡电路内连 接,提供总增益为0.2的差分输出以及1.8 V输出共模电压。
如图4所示,两个1 k电阻与AD8275输入串联连接,用作限 流保护电阻。200 电阻补偿由于1 k串联电阻导致的增益 下降,并将电路增益恢复至0.2。
利用以下公式:
V OUT+ 和 V OUT−最终电压为:
对于0 V至5 V电池电压范围,V OUT+和V OUT−分别在1.8 V至2.3 V 以及2.3 V至1.8 V范围内变化。差分输出电压(V OUT+ − V OUT−) 为0 V至1 V。这些范围符合ADuCM360的共模和差分输入电 压要求。
ADuCM360用于电压采集的配置如下:AIN3和AIN2上差 分输入、单极性、禁用缓冲器的单位增益,以及内部基准 电压源。
电流调理电路
电池电流通过与电池高端串联的0.02 电阻,在输入/输出 板上测量。假设测试期间的最大电流为2 A,则电阻上的最 大差分电压为±40 mV,共模电压等于电池电压(可能高 于4.2 V)。
AD8237 是一款微功耗、零漂移、轨到轨仪表放大器。简化 框图如图5所示。AD8237采用间接电流反馈架构,以实现 真正的轨到轨能力。共模输入电压可能等于或略超过供电 轨电压。
AD8237电路增益以RF1与RG1的比例设为10.09 (G = 1 +RF1 / RG1)。RF2和RG2电阻消除输入偏置电流产生的误差。
±40 mV电流测量信号转换至±400 mV,基准电压为 AVDD_REG = 1.8 V。
放大和电平转换电流检测信号驱动ADuCM360的AIN5和 AIN4差分输入,该器件配置为双极性输入,增益为2,缓 冲器使能,内部基准电压源使能。ADuCM360内部ADC输 入端的差分电压为±800 mV。输入引脚上的绝对电压均为 1.0 V至2.6 V。
使用ADuCM360的两个内部ADC,同时对电流和电压信息 进行采样。
差分和共模RFI以及噪声滤波器分别位于AD8275、AD8237 和ADuCM360之前。
电池温度调理电路
电池温度采用位于电池包装附近或内部的10 k热敏电阻测 量。热敏电阻值通过采用已知电流驱动该热敏电阻,并测 量其上的电压而确定。
如图6所示,ADuCM360的集成电流源(I_EXT)通过串联网 络驱动10 k热敏电阻,该串联网络包含一个2.2 k精密电 流检测电阻、一个肖特基二极管(用于反向电压保护)、两 个1 k限流电阻以及一个10 k偏置电压发生器电阻。
串联电路的最大压降为:
总压降必须低于(AVDD − 0.85 V)。激励电流限幅为:
因此,该电路最大允许激励电流为33.3 A。激励电流设为 10 A,因此10 k电阻上的电压低于0.5 V。ADuCM360内 部PGA设为增益2,ADuCM360内部缓冲器使能。
温度输入端的偏置电压为10 A × 10 k = 0.1 V,满足内部 缓冲器使能时ADuCM360的共模输入电压要求。
激励电流基准通道和热敏电阻电压通道同时采样,以便消 除任何共模误差源,比如激励电流源或电源中的偏移。
基准通道的温度采集配置为:差分输入、单极性、增益 = 32、 缓冲器使能、内部基准电压源。
热敏电阻通道的配置为:差分输入、单极性、增益 = 2、缓 冲器使能、内部基准电压源。
基板(EVAL-CN0352-EB1Z_BAS)描述
I2C接口扩展
基板提供输入/输出板和MCU板之间的连接。用户可以通 过不同的I2C DEV_ID访问特定输入/输出板上的ADP5065和 ADG715。图7中的逻辑采用ADuCM360的3位通用输入/输 出(GPIO)将SCLK信号路由至适当的输入/输出板。可以增 加更多通道;但是,更多的通道需要更高的ADC采样速 率、更大的MCU RAM尺寸、更快的放电电压刷新速率,以 及更高的上级处理器通信带宽。
电池通道数可以通过增加更多EVAL-CN0352-EB1Z系统扩 展,它们共享一个RS485总线,连接PC。这种情况下,每 一个模块都必须具有范围为1至255的唯一ID。ID0保留。 CN-0352评估软件扫描所有ID并记录各可用ID的ID和通道 编号。注意,RS485总线的波特率将会是使用这种方式时 通道扩展的限制因素。
电路性能测量
系统噪声在电池连接器上测得,测量时将电池电压检测引 脚V+和V−短路(如图3所示),并测量ADC输出码在2000点 采样间隔期间的峰峰值变化。对电流通道执行类似的测 量。对于温度通道而言,连接10 k固定电阻,而不是热敏 电阻。其结果分别显示在图8、图9和图10中。
典型的锂离子电池充电和放电曲线如图11所示。
图2. EVAL-CN0352-EB1Z_IO,锂离子电池充电和放电控制电路
(简化原理图:未显示所有连接和去耦)
(简化原理图:未显示所有连接和去耦)
输入/输出板(EVAL-CN0352-EB1Z_IO)描述
使用ADP5065进行电池充电控制
ADP5065处理单个锂离子电池或锂聚合物电池所需的全部 充电控制,包括恒流(CC)模式、恒压(CV)模式和涓流充电 (TC)模式。TC模式可以测试深度放电电池,确保安全性。 ADP5065采用DC-DC开关转换器架构,相比更为传统的线 性稳压器而言,在充电过程中具有很高的效率。
ADP5065集成了多种重要特性来确保高可靠性,包括热管 理、电池故障检测和故障恢复。
ADP5065的充电参数——比如快速充电电流、充电终端电 流和充电终端电压——均可通过I2C接口编程设置。这种可 编程性使ADP5065能用于多种类型的锂离子电池,同时还 可作为完整的电池充电和测试控制器使用。
电池放电控制和电子负载(E-Load)电路
图2中虚线框内的电子负载(E-load)电路提供了可编程恒流 负载,采用 AD8601精密CMOS运算放大器、4个1 W、1%功 率电阻,以及2个功率SIR464 MOSFET。
E-load电流目前由AD8601同相输入端上的控制电压精确控 制。控制电压(MCU板上的V_DAC)范围为0 V至1 V,产生 的负载电流为0 A至2 A。锂离子电池的典型放电终端电压 为3.0 V。此E-load允许的输出电压最小值为:
功率MOSFET和功率电阻在放电过程中消耗全部的电池电 能。此模块的冷却系统仅供演示用途,当放电电流高于 750 mA时,须额外注意确保足够的冷却性能。
由于MOSFET导通电阻具有正温度系数,可以将同样类型 的多个器件并联使用,并通过图2中显示为E-电路的单个 环路控制。这是扩展功率MOSFET电路功率处理能力的常 用方法。
图3中的采样保持电路控制各通道上的放电电压。 ADuCM360通过输出各通道的预配置放电控制电压然后导通相应的ADG715开关,从而按顺序刷新输入/输出板的放 电电压。
图3. 多通道电流控制电路的采样保持电路
任何时候都只有一个输入/输出板的ADG715开关闭合。0.1 F 电容在两次采样之间由DAC通过1 k电阻充电,在两次保 持之间通过10 M电阻(1 k接地)放电。充电和放电的带 宽分别约为1.6 kHz和0.16 Hz。对0.1 F电容上的电压放电 时需要使用10 M电阻,如果未连接MCU板则将放电电压 拉至接近地电压。
假定一个N通道系统的采样和保持时间分别为T S和T H,则 必须满足下列条件:
因此,更多的通道需要更长的保持时间,而漏电流导致电 压下降更大。对于CN-0352系统而言,N = 8,T S = 1 ms, T H = 7 ms,电压下降可以忽略。
热管理
大多数锂离子电池无法在低于0°C或高于60°C的温度下充 电。快速充电和放电只能在10°C到45°C范围内进行。
除了安全问题,锂离子电池的性能也可能随着温度而大幅 改变。因此,应精确测量电池温度,确保测试结果的可重 复性,同时也为了确保安全性。
使用10 k热敏电阻监控电池温度,该热敏电阻通过双线式 连接温度连接器模块。待测电池通常位于电路板附近,因 此热敏电阻引线电阻可以忽略。
输入/输出板上还有另一个10 k电阻,它连接ADP5065的 THR引脚,如图2所示。
该热敏电阻用来监控输入/输出板散热器附近的温度,因为 放电时温度相对较高。检测热敏电阻温度信息,并将其保 存在ADP5065充电器状态寄存器2中,同时MCU板通过I2C 总线对其监控。输入/输出板上有两个连接头,用来连接外 部风扇,并分配可配置脉冲宽度调制(PWM)信号。如果热 敏电阻温度低于45°C,则输入风扇的PWM信号由MCU设 为50%占空比。如果温度大于45°C,则占空比增加至 95%。如果温度超过60°C,则ADP5065自动停止充电过 程。温度阈值可以通过与热敏电阻并联或串联放置一个固 定电阻来微调。
电池连接和检测
待测电池通过四线式开尔文连接至输入/输出板,消除引线 电阻引起的误差。I+和I−连接线必须具有低引线电阻,以 便搭载充电和放电电流。V+和V−线路检测电池电压,只 有很小的偏置电流。通过测量0.02 、1%电流检测电阻, 从而检测充电和放电电流。
所有电池信息均以差分方式检测,增加鲁棒性并降低共模 误差——这很重要,因为充电和放电期间具有较大的接地 电流。
MCU板(EVAL-CN0352-EB1Z_MCU)描述
电压调理电路
图4中的电路是一个信号调理电路,可用于电压、电流和 温度通道。所有来自输入/输出板的信号均路由至 ADuCM360的模拟输入通道,并通过两个片上集成的24位 -型ADC进行数字化。
图4. EVAL-CN0352-EB1Z_MCU,利用ADuCM360进行信号调理、数据采集(原理示意图:未显示所有连接和去耦)
充电终端电压由ADP5065生成,并在3.5 V至4.42 V范围内 可调节,兼容各种类型的锂离子电池。放电终端电压通常 设为3.0 V。在特殊情况下,电池可能深度放电至远低于3.0 V 的电压。放电终端电压可以在0 V至5 V范围内设置,该范 围囊括了几乎全部的锂离子电池工作条件。
检测电池电压由 AD8275(G = 0.2差动放大器)和 AD8276(单位 增益差动放大器)进行处理这两个放大器在平衡电路内连 接,提供总增益为0.2的差分输出以及1.8 V输出共模电压。
如图4所示,两个1 k电阻与AD8275输入串联连接,用作限 流保护电阻。200 电阻补偿由于1 k串联电阻导致的增益 下降,并将电路增益恢复至0.2。
利用以下公式:
V OUT+ 和 V OUT−最终电压为:
对于0 V至5 V电池电压范围,V OUT+和V OUT−分别在1.8 V至2.3 V 以及2.3 V至1.8 V范围内变化。差分输出电压(V OUT+ − V OUT−) 为0 V至1 V。这些范围符合ADuCM360的共模和差分输入电 压要求。
ADuCM360用于电压采集的配置如下:AIN3和AIN2上差 分输入、单极性、禁用缓冲器的单位增益,以及内部基准 电压源。
电流调理电路
电池电流通过与电池高端串联的0.02 电阻,在输入/输出 板上测量。假设测试期间的最大电流为2 A,则电阻上的最 大差分电压为±40 mV,共模电压等于电池电压(可能高 于4.2 V)。
AD8237 是一款微功耗、零漂移、轨到轨仪表放大器。简化 框图如图5所示。AD8237采用间接电流反馈架构,以实现 真正的轨到轨能力。共模输入电压可能等于或略超过供电 轨电压。
图5. AD8237原理示意图
AD8237电路增益以RF1与RG1的比例设为10.09 (G = 1 +RF1 / RG1)。RF2和RG2电阻消除输入偏置电流产生的误差。
±40 mV电流测量信号转换至±400 mV,基准电压为 AVDD_REG = 1.8 V。
放大和电平转换电流检测信号驱动ADuCM360的AIN5和 AIN4差分输入,该器件配置为双极性输入,增益为2,缓 冲器使能,内部基准电压源使能。ADuCM360内部ADC输 入端的差分电压为±800 mV。输入引脚上的绝对电压均为 1.0 V至2.6 V。
使用ADuCM360的两个内部ADC,同时对电流和电压信息 进行采样。
差分和共模RFI以及噪声滤波器分别位于AD8275、AD8237 和ADuCM360之前。
电池温度调理电路
电池温度采用位于电池包装附近或内部的10 k热敏电阻测 量。热敏电阻值通过采用已知电流驱动该热敏电阻,并测 量其上的电压而确定。
如图6所示,ADuCM360的集成电流源(I_EXT)通过串联网 络驱动10 k热敏电阻,该串联网络包含一个2.2 k精密电 流检测电阻、一个肖特基二极管(用于反向电压保护)、两 个1 k限流电阻以及一个10 k偏置电压发生器电阻。
图6. 电池温度调理电路
串联电路的最大压降为:
总压降必须低于(AVDD − 0.85 V)。激励电流限幅为:
因此,该电路最大允许激励电流为33.3 A。激励电流设为 10 A,因此10 k电阻上的电压低于0.5 V。ADuCM360内 部PGA设为增益2,ADuCM360内部缓冲器使能。
温度输入端的偏置电压为10 A × 10 k = 0.1 V,满足内部 缓冲器使能时ADuCM360的共模输入电压要求。
激励电流基准通道和热敏电阻电压通道同时采样,以便消 除任何共模误差源,比如激励电流源或电源中的偏移。
基准通道的温度采集配置为:差分输入、单极性、增益 = 32、 缓冲器使能、内部基准电压源。
热敏电阻通道的配置为:差分输入、单极性、增益 = 2、缓 冲器使能、内部基准电压源。
基板(EVAL-CN0352-EB1Z_BAS)描述
I2C接口扩展
基板提供输入/输出板和MCU板之间的连接。用户可以通 过不同的I2C DEV_ID访问特定输入/输出板上的ADP5065和 ADG715。图7中的逻辑采用ADuCM360的3位通用输入/输 出(GPIO)将SCLK信号路由至适当的输入/输出板。可以增 加更多通道;但是,更多的通道需要更高的ADC采样速 率、更大的MCU RAM尺寸、更快的放电电压刷新速率,以 及更高的上级处理器通信带宽。
图7. I2C接口扩展电路
电池通道数可以通过增加更多EVAL-CN0352-EB1Z系统扩 展,它们共享一个RS485总线,连接PC。这种情况下,每 一个模块都必须具有范围为1至255的唯一ID。ID0保留。 CN-0352评估软件扫描所有ID并记录各可用ID的ID和通道 编号。注意,RS485总线的波特率将会是使用这种方式时 通道扩展的限制因素。
电路性能测量
系统噪声在电池连接器上测得,测量时将电池电压检测引 脚V+和V−短路(如图3所示),并测量ADC输出码在2000点 采样间隔期间的峰峰值变化。对电流通道执行类似的测 量。对于温度通道而言,连接10 k固定电阻,而不是热敏 电阻。其结果分别显示在图8、图9和图10中。
图8. 电池连接引脚短路时的电压噪声测量 (140 V峰峰值电压噪声)
图9. 电池连接短路时的电流噪声测量 (140 A峰峰值电流噪声)
图10. 采用10 k电阻测量热敏噪声(0.014°C峰峰值噪声)
典型的锂离子电池充电和放电曲线如图11所示。
图11. 典型充电和放电曲线
常见变化
ADP5061 和
ADP5062均为线性电池充电器,具有充电电流 高达2 A的管理功能。ADP5062采用4 mm × 4 mm LFCSP 封装。
ADG714 是一款八通道单刀单掷(SPST)开关,集成QSPI™兼 容型接口。ADG714的SPI时钟可以比I2C总线的400 kHz上 限高很多。因此,通道开关时间比 ADG715短得多,并且 ADG714是16或32电池通道系统的更佳选择。
完整的EVAL-CN0352-EB1Z板文档——包括完整原理图、MCU 源代码、布局图、Gerber文件和物料清单请参见 www.analog.com/CN0352-DesignSupport.
ADG714 是一款八通道单刀单掷(SPST)开关,集成QSPI™兼 容型接口。ADG714的SPI时钟可以比I2C总线的400 kHz上 限高很多。因此,通道开关时间比 ADG715短得多,并且 ADG714是16或32电池通道系统的更佳选择。
完整的EVAL-CN0352-EB1Z板文档——包括完整原理图、MCU 源代码、布局图、Gerber文件和物料清单请参见 www.analog.com/CN0352-DesignSupport.
电路评估与测试
警告
此评估系统与锂离子电池对接,电池过度充电、过度放电 或源电流/吸电流超出电池制造商规格时可能使其受损、着 火或爆炸。操作时,采取一切必要措施保护用户。
CN-0352的PC评估软件与EVAL-CN0352-EB1Z硬件通信, 捕捉并分析来自EVAL-CN0352-EB1Z电路板的数据。
设备要求
需要以下设备:
开始使用
有关评估硬件和软件的操作详情请参阅CN-0352用户指南,可在 www.analog.com/CN0352-UserGuide上找到。
功能框图
图12显示测试设置的功能框图。
设置
将USB转RS485适配器的USB端口连接至PC上的USB端口,将RS485端连接至MCU板上标记为COM的终端模块。
开启5 V直流电源和风扇电源,然后将锂离子电池连接至输入/输出板。
CN-0352软件用户指南提供有关测试设置以及如何使用评估软件收集测试数据并分析结果的详细信息。
此评估系统与锂离子电池对接,电池过度充电、过度放电 或源电流/吸电流超出电池制造商规格时可能使其受损、着 火或爆炸。操作时,采取一切必要措施保护用户。
CN-0352的PC评估软件与EVAL-CN0352-EB1Z硬件通信, 捕捉并分析来自EVAL-CN0352-EB1Z电路板的数据。
设备要求
需要以下设备:
- EVAL-CN0352-EB1Z电路评估板系统
- 5 V、3 A或更高直流电源,或壁式电源适配器
- 带USB端口的PC或笔记本电脑
- 支持115,200 bps的USB转RS485适配器
- CN-0352评估软件(参见CN-0352用户指南))
- 锂离子电池样品和电池座(出于安全考虑,强烈建议使用集成了保护电路的锂离子电池)
开始使用
有关评估硬件和软件的操作详情请参阅CN-0352用户指南,可在 www.analog.com/CN0352-UserGuide上找到。
功能框图
图12显示测试设置的功能框图。
图12. 测试设置功能框图
设置
将MCU板(EVAL-CN0352-EB1Z_MCU)和输入/输出板(EVAL-CN0352-EB1Z_I/O)插入基板(EVAL-CN0352-EB1Z_BAS)上的连接器,如图12所示。在5 V电源关断的情况下,将5 V直流电源连接至标记为PWR的终端模块。输入/输出板上用于冷却散热器的风扇是必要的,但包装盒内不包括风扇。
标记为FAN1、FAN2和FPWR的连接头用来连接风扇。引脚定义如图13所示。仔细验证风扇的引脚连接。PWM控制风扇的典型电源为12 V。VFAN可以接受的范围为0 V至15 V。将VFAN连接至外部直流风扇电源。
图13. 风扇连接
将USB转RS485适配器的USB端口连接至PC上的USB端口,将RS485端连接至MCU板上标记为COM的终端模块。
开启5 V直流电源和风扇电源,然后将锂离子电池连接至输入/输出板。
CN-0352软件用户指南提供有关测试设置以及如何使用评估软件收集测试数据并分析结果的详细信息。
图14. 连接8个电池的完整电池测试系统
样片申请及购买
样片
| 产品 |
描述 |
可提供样片的 |
| ADP5065 | 利用电源线和USB兼容性实现快速充电电池管理 | ADP5065ACBZ-1-R7 |
| ADG715 | CMOS、低压、I2C 兼容型接口、串行控制、八通道单刀单掷开关 | ADG715BRUZ |
| AD8601 | 具有极低失调电压的DigiTrim™ RRIO单通道运算放大器 | AD8601ARTZ-REEL7 AD8601WARTZ-R7 AD8601WDRTZ-REEL7 |
| AD8237 | 微功耗、零漂移、真正的轨到轨仪表放大器 | AD8237ARMZ |
| AD8275 | G = 0.2、电平转换、16位ADC驱动器 | AD8275ARMZ AD8275BRMZ |
| AD8276 | 低功耗、宽电源电压范围、低成本、单位增益差动放大器 | AD8276ARMZ AD8276ARZ AD8276BRMZ AD8276BRZ |
| ADUCM360 | 集成ARM CORTEX M3和双通道Σ-Δ型ADC的低功耗精密模拟微控制器 | ADUCM360BCPZ128 |
| ADuCM362 | 集成双通道Σ-Δ型ADC和ARM Cortex-M3的低功耗精密模拟微控制器 | ADUCM362BCPZ128 ADUCM362BCPZ128RL7 ADUCM362BCPZ256 ADUCM362BCPZ256RL7 |
| ADuCM363 | 集成单通道Σ-Δ型ADC和ARM Cortex-M3的低功耗精密模拟微控制器 | ADUCM363BCPZ128 ADUCM363BCPZ256 |
电脑端提供购买功能




