5V at 1A Buck Converter from 5V to 60V Supply with Low Current (250mA) Keep Alive Backup
详情介绍
概览
设计资源
评估硬件
产品型号带"Z"表示符合RoHS标准。评估此电路需要下列选中的电路板
- EVAL-CN0292-SDZ ($115.00) Completely Isolated, Robust, 4-Channel, Multiplexed Data Acquisition System for Industrial Level Signals
- EVAL-SDP-CB1Z ($99.00) Eval Control Board
驱动/参考代码
Software such as C code and/or FPGA code, used to communicate with component's digital interface.
电路功能与优势
该电路获取并数字化标准工业信号电平,包括:±5 V、±10 V、0 V至10 V和0 mA至20 mA。 输入缓冲器还提供过压保护,从而消除了传统肖特基二极管保护电路的相关漏电流误差。
本电路的应用包括过程控制(PLC/DCS模块)、电池测试、科学多通道仪器和色谱仪。
 
 
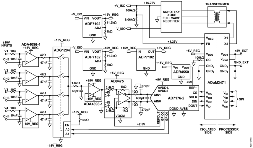
     图1. 4通道数据采集系统功能框图(原理示意图: 未显示所有连接和去耦)
电路描述
采用 ADA4096-4缓冲4个输入信号通道;该器件是一款四通道轨到轨输入/输出运算放大器,针对高于或低于±15 V供电轨达32 V的输入,具有防止发生反相或闩锁的过压保护功能, 因而无需额外的过压保护电路。
T输入针对±10 V典型低频工业信号设计。输入缓冲器为信号源提供高阻抗,并将输入与多路复用器开关瞬态隔离。
缓冲器输入端的RC网络(10 Ω/10 nF)带宽为1.6 MHz,具有高频噪声滤波功能。
ADA4096-4输出端的RC网络(47 Ω/47 nF)可将缓冲器与多路复用器开关瞬态隔离。 图2显示等效电路。 输入电压必须对漏极电容CD充电,才能切换至下一通道。 通道间电压可高达 20 V,且多路复用器切换至下一通道时可产生瞬态电流。
 
 
     图2. RC反冲隔离电路
ADG1204多路复用器具有低漏极电容(<4 pF),可最大程度减少反冲电荷。
采用 ADA4898-1运算放大器缓冲多路复用器输出,以防载入开关导通电阻产生的误差。 ADA4898-1是一个单位增益稳定的器件,可在不到85 ns时间内建立至0.1%,输入电压噪声仅为 0.9 nV/√Hz。 缓冲器在最差情况下的输入信号为±10 V、21 kHz方波信号;此时,两个邻道的输入端分别具有满量程正电压和满量程负电压。
ADA4898-1输入端的RC网络(1.8 kΩ/68 pF)带宽为1.3 MHz,可用作宽带噪声滤波器。该滤波器的时间常数为122 ns,16位建立时间约为1.34 μs(约11个时间常数)。
ADA4898-1缓冲器输出驱动 AD8475精密差分漏斗放大器;后者可将双极性、单端±10 V信号转化为±4 V差分信号并以2.5 V共模电压为中心。 AD8475集成经过调整和匹配的精密电阻, 其增益配置为0.4×,可接受±12.5 V输入,并采用5 V单电源供电。 共模电压由 AD7176-2 ADC的REFOUT引脚(2.5 V)提供。
AD7176-2差分输入范围由 ADR4550 5 V基准电压源设为±5 V。
AD7176-2可同时用作ADC和多路复用器控制器。使能MUX_IO位可导致AD7176-2的GPIO引脚与ADC通道序列和转换的同步切换;因此,通道的改变与ADC同步,无需任何外部同步。 GPIO引脚能为数字接口节省两条原本控制多路复用器所需的控制线。
通过AD7176-2可配置0 μs至1 ms可编程转换延迟。 转换延迟是每次通道发生变化(由GPIO位控制)与转换开始之间的延迟。 延迟调节允许多路复用器和调理电路具有额外的建立 时间。
信号路径上的所有元件均针对兼容42 kSPS通道开关速率的最小总建立时间而选择。 因此,电路具有低于−90 dB满量程信号的通道间低频串扰性能。
通道开关和转换开始之间可插入一个可编程转换延迟,从而在需要进一步优化的场合允许电路以最大建立时间驱动ADC。
数字隔离和isoPower
ADUM3471是一个四通道数字隔离器,集成脉冲宽度调制(PWM)控制器和低阻抗变压器驱动器(X1和X2)。 隔离式DC-DC转换器仅需一个变压器(Coilcraft KA4976-AL,1:5匝数比, 64 μH初级电感)和一个简单全波肖特基二极管整流器(四个SD103AW-7-F二极管)。 采用5 V或3.3 V输入电源时,电源电路最高可提供2 W调节隔离功率,因而无需另外使用隔离 式DC-DC转换器。
iCoupler®芯片级变压器技术用于隔离逻辑信号;集成的变压器驱动器带隔离副边控制功能,可以提高隔离式DC-DC转换器的效率。 内部振荡器频率可以在200 kHz至1 MHz范围内调 节,由连接OC引脚的电阻值决定。 当该电阻等于100 kΩ时,开关频率为500 kHz。
ADuM3471调节来自正电源。用于调节的反馈来自分压器网络;该分压器网络根据以下要求选择:当输出电压为16.76 V时,反馈电压为1.25 V。反馈电压与ADuM3471的1.25 V内部反 馈设定点电压相比较。调节通过改变驱动外部变压器PWM信号的占空比来实现。
ADP7102 LDO调节器可将16.76 V输出电压向下调节至15 V。来自变压器的未调节负整流电压约为−21 V。 ADP7182负调节器用来提供−15 V调节电压。然后,±15 V调节电压用来为高 压元器件供电( ADA4096-4、 ADG1204和 ADA4898-1)。
 
性能测量
无噪声码分辨率通道输入短路至GND时,电路测量的17位无噪声码分辨率如图3所示。
 
 
     图3. 42 kSPS开关速率下的噪声和分辨率
在通道之间进行多路复用时的建立时间
9.6 V信号源(电池组)连接系统用作通道1和通道3的输入。−9.6 V信号源连接通道2和通道4。 .
多路复用器可手动设为通道1,方法是将GPIO位设为00;然后便可得到1000个样本的直方图,如图4所示。无噪声码分辨率优于16位。
 
 
     图4. 单通道9.6 V转换直方图
然后,使能多路复用器(42 kSPS,4 µs延迟),获取通道1的1000个样本直方图,如图5所示。 无噪声码分辨率优于16位。
 
 
     图5. 42 kSPS时多路复用器在+9.6 V和−9.6 V之间切换的通道1转换直方图(4 µs转换延迟);
  
 每种配置均可获得优于16位的无噪声码分辨率;在通道之间进行多路复用时,失调平均值略有漂移,如图6所示。 42 kSPS时漂移约为300 µV(15 ppm FS,或16位时1 LSB),并且 可通过加入更多转换延迟而降低(在AD7176-2的ADC模式寄存器中配置),因此允许转换以前具有更多建立时间。 
 
 
 
 
     图6. 带与不带多路复用时的通道1转换直方图
积分非线性
使用Fluke 5700多功能校准仪和Agilent 3458万用表,能在−11 V至+11 V范围内对积分非线性(INL)以1 V步进进行测量。
测量结果如图7所示;图中的端点线性度误差校准至零。
AD7176-2的典型INL规格为±3 ppm FS。板上的其他器件同样会产生非线性,但并非所有非线性都在同样的电压下达到峰值;因此,可得到一个U型曲线,如图7所示。 .
 
 
     若校准寄存器采用默认值,则−11 V至+11 V范围内计算的失调和增益误差分别为318 µV和0.04% FS(25°C时)。
表1显示每个器件随温度变化而产生的失调和增益漂移贡献。
表1. 失调和增益漂移贡献
| 产品型号 | 失调漂移 | 增益漂移 | 
| ADA4096-4 | 0.4 µV/°C | 不适用 | 
| ADA4898-1 | 0.4 µV/°C | 不适用 | 
| AD8475 | 2.5 µV/°C | 1 ppm/°C | 
| AD7176-2 | 110 nV/°C | 0.5 ppm/°C | 
| ADR4550 | Not applicable | 2 ppm/°C (maximum) | 
| RSS 值 | 2.56 µV/°C | 2.29 ppm/°C | 
| 最大值 | 3.41 µV/°C | 3.5 ppm/°C | 
用于CN-0292的完整设计支持包(包括原理图、布局文件、装配图和物料清单)可参见CN-0292设计支持包。
常见变化
4 mA至20 mA输入配置
通过499 Ω电阻将电压输入接地,电路可用作4通道、0 mA至20 mA单端输入。 由于满量程信号约为ADC范围的一半,系统的动态范围降低1位。 通过外部适当连接J2连接器,可将输入重新配置为电流输入。
例如,若通道1工作在电压模式下,则电压施加在J2端点1,而端点3接地。若工作在电流模式下,则电流施加在端点1和端点2,而端点3接地。
表2. 用于电压和电流输入选项的J2连接
| 输入 | 电压模式输入端点 | 电流模式输入端点 | 
| 通道 1 | 1, 3 (GND) | 1 和 2, 3 (GND) | 
| 通道 2 | 4, 6 (GND) | 4 和 5, 6 (GND) | 
| 通道 3 | 7, 9 (GND) | 7 和 8, 9 (GND) | 
| 通道4 | 10, 12 (GND) | 10 和 11, 12 (GND) | 
±5 V输入配置
在图1电路中,AD8475选择0.4×增益配置。 若选择0.8×增益,则满量程范围将从±10 V下降到±5 V,导致灵敏度翻倍。 使用4 mA至20 mA输入和250 Ω端接电阻时,0.8×增益选项还可充分利用ADC输入范围。
 
 实现更宽的带宽 
 
改变ADA4000-4的输入缓冲器并降低第二级输入滤波器电容,便可增加输入带宽。 同时还可大幅提升交流信号测量的失真性能。
 
  将设计扩展至8通道 
由缓冲器、多路复用器和衰减器组成的第二条通道可连接至AD7176-2 ADC的AN2/AN3输入,实现8通道操作。 但是,同一时间自动按时序操作的通道数不可超过4个;建议让ADC工作在单次转换模式下,并每经过4次通道转换便重新配置通道映射。
AD7173-8集成4位GPIO,可在外部多路复用器的16条通道之间实现时序操作。AD7173-8速度较慢(6.21 kSPS通道开关速率),但功耗比AD7176-2更低。
电路评估与测试
需要使用以下设备:
- EVAL-CN0292-SDZ 评估板
- EVAL-SDP-CB1Z 系统演示平台
- CN-0292评估软件
- 5 V/1 A直流电源,或壁式电源适配器
- 精密直流电压源(Fluke 5700)
- 数字万用表(Agilent 3458)
- 低噪声、精密电压源(建议使用电池组)
- 带USB端口的PC,运行Windows® XP (SP2)、Windows Vista或Windows 7(32位或64位)
软件安装
完整的软件用户指南可参见 CN-0292用户指南.
CN-0292评估套件要求使用自安装软件,下载地址为: ftp://ftp.analog.com/pub/cftl/CN0292/。该软件兼容Windows XP (SP2)、Windows Vista和Windows 7(32位或64位)。 如果安装文件未自动运行,请运行setup.exe文件。
请先安装评估软件,再将评估板和SDP板连接到PC的USB端口,确保PC能够正确识别评估系统。
完成评估软件安装后,将 EVAL-SDP-CB1Z(通过连接器A或连接器B)连接到EVAL-CN0292-SDZ,然后利用附送的电缆将 EVAL-SDP-CB1Z连接到PC的USB端口。
检测到评估系统后,确认出现的所有对话框,完成安装。
设置与测试 
 
 图8显示测试设置的功能框图 
 
 
 
 
     图8. 测试设置功能框图
为测试该电路,需要如下硬件设备:
- 将EVAL-CN0292-SDZ板上的所有链路设为默认的位置A(这样可将板配置为通过isoPower®和LDO并采用±15 V和5 V电源上电)。
- 利用连接J14的5 V/1 A直流电源为板上电(参见图10)。
- 通过J2连接器上的V4将±10 V单端信号连接到V1。
为获得最优性能,建议采用下列ADC软件配置:
- 使能GPIO Mux(GPIO多路复用器)。
- 将Delay Conversion(延迟转换)设为4 μs。
- 使能 Data + Status(数据+状态).
- 使能待测通道
- 选择外部基准电压源。
- 保留其他寄存器的复位值。
- 如需手动选择通道,可禁用GPIO Mux(GPIO多路复用器),使能GPIO 0 Output(GPIO 0输出)和GPIO 1 Output(GPIO 1输出),然后设置GPIO 0 Data(GPIO 0数据)和GPIO 1 Data(GPIO 1数据)上的通道数。
至此完成测试设置的配置(参见图9)。 将样本数设为1000,然后单击 Start Sampling(开始采样)。
收集到样本后,结果显示在主波形图上。 注意,电压读数以ADC输入为基准;因此,J2/J15上的10 V输入产生的软件读数约为4 V。
 
 
      图9. 42 kSPS时的4通道多路复用转换ADC配置
 
 
      图10. EVAL-CN0292-SDZ评估板连接EVAL-SDP-CB1Z SDP板的照片
讨论
样片申请及购买
样片
| 产品 | 描述 |  可提供样片的  | 
| AD7176-2 | 24位、250 KSPS Σ-Δ型ADC,建立时间20μS | AD7176-2BRUZ | 
| ADR4550 | 超低噪声、高精度5.0V基准电压源 | ADR4550ARZ | 
| ADA4096-4 | 30 V、微功耗、过压保护RRIO四通道运算放大器 | ADA4096-4ACPZ-R7 ADA4096-4ARUZ | 
| ADG1204 | 低电容、低电荷注入、 iCMOS™ ± 15/12 V 4:1 多路复用器 | ADG1204YCPZ-500RL7 ADG1204YRUZ ADG1204YRUZ-REEL7 | 
| ADP1720 | 50 mA、高压、微功耗线性稳压器 | ADP1720ARMZ-3.3-R7 ADP1720ARMZ-5-R7 ADP1720ARMZ-R7 ADP1720TRMZ-EP ADP1720TRMZ3.3-EP ADP1720TRMZ5-EP | 
| AD8475 | 精密、可选增益、全差分漏斗放大器 | AD8475ACPZ-R7 AD8475ARMZ AD8475BRMZ | 
| ADUM3471 | 隔离式开关稳压器(3/1通道方向性) | ADUM3471ARSZ ADUM3471CRSZ ADUM3471WARSZ ADUM3471WCRSZ | 
| ADP7102 | 20 V、300 mA低噪声CMOS LDO | ADP7102ACPZ-1.5-R7 ADP7102ACPZ-1.8-R7 ADP7102ACPZ-2.5-R7 ADP7102ACPZ-3.0-R7 ADP7102ACPZ-3.3-R7 ADP7102ACPZ-5.0-R7 ADP7102ACPZ-9.0-R7 ADP7102ACPZ-R7 ADP7102ARDZ-1.5-R7 ADP7102ARDZ-1.8-R7 ADP7102ARDZ-2.5-R7 ADP7102ARDZ-3.0-R7 ADP7102ARDZ-3.3-R7 ADP7102ARDZ-5.0-R7 ADP7102ARDZ-9.0-R7 ADP7102ARDZ-R7 | 
| ADA4898-1 | 高电压、低噪声、低失真、单位增益稳定、高速、双通道、8引脚运算放大器 | ADA4898-1YRDZ | 
| ADP7182 | -28V、200MA、低噪声、线性稳压器 | ADP7182ACPZ-5.0-R7 ADP7182ACPZ-R7 ADP7182ACPZN-1.2R7 ADP7182ACPZN-1.5R7 ADP7182ACPZN-2.5R7 ADP7182ACPZN-5.0R7 ADP7182ACPZN-R7 ADP7182AUJZ-1.8-R7 ADP7182AUJZ-2.5-R7 ADP7182AUJZ-3.0-R7 ADP7182AUJZ-5.0-R7 ADP7182AUJZ-R7 | 
| AD7173-8 | 低功耗、8/16通道、31.25kSPS、24位、高度集成的Σ-Δ型ADC | AD7173-8BCPZ | 
| AD7172-2 | 集成真轨到轨缓冲器的低功耗、24位、31.25 KSPS、Σ-Δ型ADC | AD7172-2BRUZ | 
| AD7172-4 | 集成真轨到轨缓冲器的低功耗、4/8通道、24位、31.25 kSPS、Σ-Δ型ADC | AD7172-4BCPZ | 
| AD7177-2 | 32位、10 kSPS Σ-Δ型ADC,具有100 μs建立时间,集成真轨到轨缓冲器 | AD7177-2BRUZ | 
| AD7175-2 | 24位、250 KSPS Σ-Δ型ADC,具有20 MS建立时间和真轨到轨缓冲器 | AD7175-2BRUZ | 
| AD7175-8 | 集成真轨到轨缓冲器的24位、8/16通道、250 kSPS、Σ-Δ型ADC | 
- 加入我的myAnalog 登录 myAnalog




