Altera Arria V GX FPGA Development Kit
详情介绍
概览
设计资源
设计集成文件
• Schematic• Bill of Materials
• Gerber Files
• Allegro Files
• Assembly Drawing 下载设计文件 1.61 M
评估硬件
产品型号带"Z"表示符合RoHS标准。评估此电路需要下列选中的电路板
- EVAL-CN0345-SDZ ($199.00) Low Power, Multichannel Data Acquisition System with PGIA for Industrial-Level Signals
- EVAL-SDP-CB1Z ($99.00) Eval Control Board
驱动/参考代码
Software such as C code and/or FPGA code, used to communicate with component's digital interface.
优势和特点
- 18位8通道数据采集系统
- 单端和差分工业信号电平
- 每通道切换速率:750 kSPS
- 240mW(最大采样频率时)
电路功能与优势
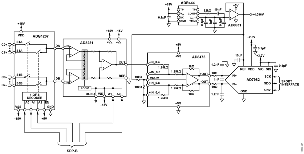
      图1所示电路是高性价比、低功耗、多通道数据采集系统,兼容标准工业级信号。元件针对两次采样之间的最佳建立时间而选择,能以高达约750 kHz的通道切换速率提供18位性能 
     
 
     
 
      
      
       
 
      
     
该电路可以处理八个增益独立的通道,兼容单端和差分输入信号。
 
     
模拟前端包括一个多路复用器、可编程增益仪表放大器(PGIA)、用于执行单端转差分任务的精密模数转换器(ADC)驱动器,以及一个用于采样有效通道信号的18位、1 MSPS PulSAR® ADC。提供0.4、0.8、1.6和3.2增益配置。
 
     
系统最大采样速率为1 MSPS。通道切换逻辑与ADC转换同步,最大通道切换速率为1 MHz。单通道采样速率高达1 MSPS,分辨率为18位。通道切换速率高达750 kHz时依然具有18位性能。系统还具有低功耗特性,在1 MSPS最大ADC吞吐速率下的功耗仅为240 mW。
 
    
 
      
      图1. 多通道数据采集简化电路(未显示所有连接和去耦)  
     
 
     该电路可以处理八个增益独立的通道,兼容单端和差分输入信号。
模拟前端包括一个多路复用器、可编程增益仪表放大器(PGIA)、用于执行单端转差分任务的精密模数转换器(ADC)驱动器,以及一个用于采样有效通道信号的18位、1 MSPS PulSAR® ADC。提供0.4、0.8、1.6和3.2增益配置。
系统最大采样速率为1 MSPS。通道切换逻辑与ADC转换同步,最大通道切换速率为1 MHz。单通道采样速率高达1 MSPS,分辨率为18位。通道切换速率高达750 kHz时依然具有18位性能。系统还具有低功耗特性,在1 MSPS最大ADC吞吐速率下的功耗仅为240 mW。
电路描述
      图1中的电路是个多通道数据采集信号链,由多路复用器、可编程增益级、ADC驱动器和全差分PulSAR ADC组成。 
     
 
     
通道切换和增益切换与ADC的转换周期同步。系统可以使用单个ADC监控多达八个通道,相比每通道一个ADC的系统而言,减少了元件数量并降低了成本。每通道都可配置为不同增益,为输入范围提供了灵活性。各通道的有效采样速率等于ADC的采样速率除以采样总通道数。
 
     
系统的最大采样速率受限于模拟前端元件的建立时间。多路复用信号本质上是断续的,因此采样间隔之间可能具有较大的电压阶跃。ADC执行转换前,信号链上的元件必须有足够的时间建立至这些阶跃。为使信号建立时间最大化,多路复用器通道会在ADC开始新的转换之后立即切换。
 
     
 
     
元件选择
 
     
ADG1207是一款低电容、快速建立多路复用器,可将8个差分输入之一路由至公共差分输出。ADG1207输入端的切换网络能为单端和差分输入信号提供兼容性。有效通道通过器件地址引脚选择,由SDP-B控制器板控制。
 
     
AD8251是一款可编程增益仪表放大器,提供1、2、4和8可选增益设置。较高的增益设置使较小的输入信号升压至 AD7982的满量程输入范围内。每一个增益设置都有自己的合适输入范围,如表1所示。
 
     
表1. 四个增益配置的输入范围
 
      
       
       
 
     
 
     
AD8475 漏斗放大器提供高精度衰减(0.4×)、精确的共模电平转换以及单端至差分转换。该器件具有低输出噪声频谱密度(10 nV/√Hz)和快速建立时间(建立至0.001%:50 ns,2 V输出阶跃),非常适合用来驱动
 
     
AD7982是一款全差分、1 MSPS、18位PulSAR ADC,使用 4.096 V基准电压源时的典型SNR为96 dB。AD7982同样具有 低功耗特性,最大吞吐速率时的功耗仅为大约7 mW。该器 件的功耗随吞吐速率而变,可在较低采样速率下工作以降 低功耗(例如,10 kSPS时功耗等于70 W)。
 
     
 
     
系统直流精度误差
 
     
图2显示了数据采集系统的理想传递函数。
 
     
 
      
      
       
 
      
     
数据采集信号链上的每一个元件都存在误差,导致系统的 真实传递函数与图2有所不同。这些误差的累积效应可以 通过对比ADG1207输入端的直流输入和AD7982的输出码 而在系统级进行测量。该系统的目标误差是失调误差和增 益误差。
 
     
失调误差测量
 
     
对于理想的双极性、差分ADC而言,0 V差分输入的输出码 为0。真正的ADC通常会有一些失调误差(εb),其定义为理 想输出码与0 V输入的测量输出码之间的偏差。
 
     
数据采集系统的失调误差可以通过将其输入接地,然后观 察输出码而找出。此误差在AD8251的各增益设置下均有所 不同,并且ADG1207各通道之间也有所不同。因此,在全 部四种增益配置下对各通道进行失调误差测量。
 
     
由于系统监控多个通道,对通道之间的失调误差进行量化 也很重要。失调误差匹配(Δ εb, MAX)用来衡量各通道的失调误 差以及所有通道的平均失调误差之间的偏差。使用下式计 算失调误差匹配:
 
      
 
     
其中 εb,i 和 εb,j分别表示i和j通道的失调误差。
 
     
每一种增益配置都存在失调误差匹配。注意,失调误差可 以表示为码,也可以表示为电压(伏特)。
 
     
增益误差测量
 
     
系统增益误差也会使整个系统具有不精确性。AD7982的理 想传递函数如图2所示,其中−2 17和2 17 − 1输出码分别对应 负满量程输入电压(−FS)和正满量程输入电压(+FS);然 而,失调误差(ε b)和增益误差(ε m)的组合却会导致此关系产 生偏差。
 
     
增益误差可以表示为实际系统增益和理想系统增益之间的 百分比误差。更为常见的表示方法是采用百分比满量程误 差(%FS),它衡量产生2 17 − 1码的理想和实际输入电压之间 的误差。
 
     
理想满量程输入电压(V FS, IDEAL)与ADC分辨率(AD7982为18位) 以及基准电压(V REF)的精度成函数关系。基准电压误差会 导致ADC的增益误差。为了去耦基准电压误差与ADC增益 误差,使用精密万用表测量V REF。然后便可利用下式计算 理想满量程输入电压:
 
      
 
     
实际系统增益可以通过计算一组多个输入电压(m LR)的线性 回归斜率得到,其输出码为:
 
      
 
     
实际满量程输入电压(V FS, REAL)可以计算如下:
 
      
 
     
增益误差(以%FS误差表示)可以计算如下:
 
      
 
     
系统增益误差随AD8251增益而变,但各通道独立。因此, 增益误差针对四个增益配置分别进行测量,但在系统中仅 使用ADG1207的其中一个通道。
 
     
 
     
系统噪声分析
 
     
精密数据采集系统的关键设计目标之一是实现高信噪比 (SNR),这可以通过增加满量程信号幅度和/或降低系统中 元件产生的噪声功率实现。
 
     
系统中的总噪声功率可以通过元件各自的噪声功率折合到 AD7982输入端的和方根(rss)计算得出:
 
      
 
     
之后,系统的预计SNR (SNR EXPECTED) 便可计算如下:
 
      
 
     
系统中各元件的预计噪声贡献以及整个系统的预计SNR性 能如表2所示。在总系统噪声计算时,忽略系统中无源元 件的热噪声贡献。
 
     
AD7982 ADC噪声
 
     
AD7982 ADC噪声与其固有量化噪声和内部元件(比如产生 热噪声的无源元件)导致的噪声成函数关系。
 
     
AD7982的rms输入电压噪声可以通过下式,利用其SNR额定值计算:
 
      
 
     
AD7982 (SNR AD7982)的SNR额定值约为96 dB(使用4.096 V基 准电压源)。
 
     
AD7982输入端的单极点RC滤波器限制了来自上游元件的 宽带噪声。较小的滤波器带宽可以通过进一步限制噪声功 率而改善SNR:然而,其时间常数也必须足够短,以便建 立电压反冲——这是因为AD7982输入端在采集阶段重新连 接前端电路而发生电荷注入。适合系统的带宽至少为5 MHz(更多信息,请参见《模拟对话》文章: 精密SAR模数 转换器的前端放大器和RC滤波器设计).
 
     
AD8475漏斗放大器噪声
 
     
AD8475 (v n, AD8475)产生的rms噪声是其折合到输出NSD(e AD8475)以及AD7982输入端RC滤波器带宽(BW RC)的函数:
 
      
 
     
其中 eAD8475 = 10 nV/√Hz
 
     
AD8251仪表放大器噪声
 
     
AD8251用作增益级,可通过将小幅度信号的幅度提升至更 接近AD7982输入端的±V REF范围,从而改善它们的SNR。 理想情况下,如果系统增益以系数G增加,则输入信号的 SNR(单位:dB)将会改善:
 
      
 
     
然而,这种水平的改善实际上却是做不到的,因为宽带噪 声同样为电路的噪声增益所放大。幸运的是,这种性能的 下降不如信号增益导致的性能改善那么明显。
 
     
AD8251产生的rms噪声是其折合到输入NSD (e AD8251)、其增 益设置(G AD8251)、AD8475的衰减系数(G AD8475)以及AD7982 输入端的噪声滤波器带宽的函数。
 
      
 
     
e AD8251的数值同样取决于AD8251增益,可以在AD8251数据 手册中找到。
 
     
ADG1207多路复用器噪声
 
     
ADG1207产生的NSD和rms噪声可以使用Johnson/Nyquist噪 声公式计算,因为器件用作源端与模拟前端其余部分之间 的串联电阻:
 
      
 
     
以及
 
      
 
     
各通道的电阻(R ON)可在ADG1207数据手册中找到。
 
     
系统噪声性能的计算结果汇总如表2所示。总噪声的最大 贡献因素是AD8251仪表放大器和AD7982 ADC。
 
     
表2. 多通道数据采集系统的噪声性能
 
      
       
       
 
     
 
     
 
     
建立时间分析
 
     
当图1中的电路对多通道进行采样时,每一个不同的输入 都由ADG1207合并至一个时分多路复用信号。多路复用信 号本质上是断续的,并且通常在较短的时间间隔内具有较 大的电压阶跃。对于图1中的系统而言,两个连续通道之 间的差分电压在ADG1207输入端可高达20 V,而分配的建 立时间仅等于采样周期。
 
     
图3显示了图1中电路的建立时间模型。系统中每一个元件 都有各自的建立特性(参见后文内容)。
 
     
 
      
      
       
 
      
     
建立时间定义为模拟前端电路建立至某一精度的输入阶跃 所需的时间。此精度单位通常采用百分比误差(比如0.1%或 0.01%),但在转换系统中,将其与分辨率相关联也是非常 有益的做法。例如,建立至16位分辨率大约等同于建立至 0.001%。表3显示了单极点系统建立至百分比误差与建立 至分辨率之间的关系。
 
     
表3. 百分比误差和有效分辨率
 
      
       
       
 
     
 
     
估算含有多个元件的模拟前端建立时间并非易事,原因有 多个。首先,很多器件都没有注明极高精度的建立时间特 性。有源器件的建立时间与建立精度同样不是线性的,并且相比0.1%,建立至0.01%可能需要长达30倍时间。这有可 能是因为放大器内部的长期热效应所导致。建立时间还与 器件驱动的负载有关,并且通常不表征多个负载条件。
 
     
在没有特性测试平台的情况下测量高精度建立时间同样十 分困难,因为存在示波器过驱和灵敏度的影响,此外生成 具有足够上升时间和建立时间的输入脉冲也很困难。
 
     
分析电路时,使用某些边界与假设,可以估算出建立时 间。总建立时间可以通过单个元件建立时间的和方根(rss) 计算:
 
      
 
     
系统最大吞吐速率与总建立时间成反比:
 
      
 
     
 
     
ADG1207建立时间
 
     
CMOS开关的等效电路可以近似看作理想开关与电阻(RON) 串联连接,以及与两个电容(C S、C D)并联连接。随后,多 路复用器级和相关的滤波器可以如图4所示建模。
 
     
 
      
      
       
 
      
     
各通道工作情况类似于具有决定建立时间的相关时间常数 的RC电路。动态切换通道使信号建立时间变得更复杂;通道完成切换后,上一次输出与当前输入的差异将会产生 反冲瞬变。这种反冲类似于AD7982输入端发生的反冲,因 为它进入了采集阶段。更多详细说明,请参见《模拟对 话》文章: 精密SAR模数转换器的前端放大器和RC滤波器设计.
 
     
图4中的电路使用NI Multisim™仿真,如图5所示,其中下列 元件值来自相应的器件数据手册:
 
     
 
     
 
     
AD8251的输入电阻(R IN)足够大(1.25 G),仿真时可以省略。
 
     
 
      
      
       
 
      
     
仿真结果如图6所示。ADG1207输出建立至10 V的0.001%所 需的时间等于t S_ADG1207 = 12 ns.
 
     
 
      
      
       
 
      
     
AD8251和AD8475的建立时间
 
     
AD8251数据手册给出了各种增益配置下,各输入电压步长 情况下低至0.001%误差的建立时间。给定10 k负载和1增 益设置,则AD8251输出端能够在1 s内,以20 V阶跃建立 至0.001%。1增益设置所需的建立时间最长,因此建立时 间分析将使用1 μs。
 
     
然而,当AD8251驱动AD8475的其中一个输入时,其输入 阻抗为2.92 k而不是10 k,因此1 μs这个数字可能并不准 确。另外也无法保证AD8251建立至18位分辨率的建立时 间,因为建立时间与精度之间的关系是非线性的。因此, 估计建立时间最好使用0.001%误差(或16位分辨率)。
 
     
AD8475建立至0.001%的建立时间额定值为50 ns(2 V差分输 出阶跃)。AD8475输出端上的预计最大电压步长为基准电 压(V REF)的两倍,或者大约等于8 V。假定建立时间与输出 电压阶跃成正比,则对于8 V阶跃来说,0.001%(16位)建立 时间约为200 ns (4 × 50 ns)。
 
     
因此,各放大器的建立时间为:
 
     
 
     
 
     
RC噪声滤波器建立时间和AD7982
 
     
图7显示了AD7982输入等效电路。R EXT和C EXT是ADC之前 RC宽带噪声滤波器中的元件。R IN和C IN分别是AD7982的输 入电阻和电容。C IN主要是内部容性数模转换器(DAC)。 C PIN主要是引脚电容,可忽略。这些元件值如下:
 
     
 
     
 
     
 
      
      
       
 
      
     
AD7982采用内部容性DAC和电荷再分配算法确定其输出 码。转换过程包含两个阶段——采集和转换。在采集阶 段,容性DAC连接AD7982的输入端子。在转换阶段,它 断开与输入端子的连接,内部逻辑执行电荷再分配算法。 转换阶段的最大额定时间为710 ns。
 
     
信号必须在采集阶段结束前完成建立,以便进行精确转 换。为了最大化信号建立的时间,多路复用器会在AD7982 开始转换阶段时立即切换通道。
 
     
除了从AD8475输出端的多路复用信号建立外,RC噪声滤 波器和AD7982输入还必须建立至采集阶段开始时出现的电 压反冲。请参见《模拟对话》文章: 精密SAR模数转换器 的前端放大器和RC滤波器设计。
 
     
图7中电路的建立时间采用NI Multisim™进行仿真,如图8所 示。V1表示AD7982各输入端的预期最大电压阶跃(来自 AD8475的单端输出)。CNV和S1仿真AD7982从转换阶段 (V1改变数值时发生)到采集阶段(转换开始后710 ns)的切换。 CNV保持S1开路,直到V1从0 V阶跃至4 V之后的710 ns, 表示转换阶段到采集阶段的切换。ADC_IN表示AD7982在 CNV上升沿的采样电压。
 
     
系统这部分的建立时间等于V1切换到4 V(时间 = 0时)与 ADC_IN建立至4 V的0.001%之间的时间。
 
     
 
      
      
       
 
      
     
 
     
仿真结果如图9所示。输出建立至4 V的0.001%所需时间为 tS_AD7982 = 810 ns.
 
     
 
      
      
       
 
      
     
 
     
总系统建立时间
 
     
图1中整个电路的总建立时间现在可以通过计算各元件建 立时间的rss值得到:
 
      
 
     
因此,系统的预期最大采样速率为:
 
      
 
     
 
     
失调和增益误差结果
 
     
表4显示图1中电路的各通道在各增益配置下的失调误差测 量值(以LSB方式显示)。表4还显示了各增益配置下所有通 道的平均失调误差。
 
     
测量失调误差时,将所有通道输入接地,在每一种增益配 置下收集各通道上的32,768个样本,并求平均值。
 
     
表4. 所有通道和增益配置下的失调误差测量(误差以LSB显示)
 
      
       
       
 
     
 
     
表5显示图1中电路各增益配置下的增益为误差测量值。使 用上文中的分析方法可以找出%FS误差,而V/V实际增益 可以通过从理想增益中减去该误差而计算得到。
 
     
表5. 所有增益配置的增益误差测量
 
      
       
       
 
     
 
     
 
     
无通道切换情况下的性能结果
 
     
图10、图11、图12和图13显示了10 kHz满量程正弦波输入 在单通道上的FFT曲线,增益配置分别为0.4、0.8、1.6和 3.2。表6显示各增益配置下测得的SNR和rms噪声。
 
     
表6. SNR、噪声和THD与增益的关系(1 0 kHz输入)
 
      
       
       
 
     
 
     
输入信号由Audio Precision SYS-2700串联信号发生器提 供,电路板设为差分输入模式。图14显示了各增益配置下 总谐波失真(THD)测量值与输入信号频率的关系。这些结 果与AD8251数据手册中的THD典型性能特性相吻合。
 
     
 
      
      
       
 
      
     
 
     
 
     
 
     
 
      
      
       
 
      
     
 
     
 
     
 
     
 
      
      
       
 
      
     
 
     
 
     
 
     
 
      
      
       
 
      
     
 
     
 
     
 
     
 
      
      
       
 
      
     
 
     
 
     
带通道切换的系统性能
 
     
执行多项测试,以便评估系统扫描多个通道时的性能。使 用精密直流源进行实验,测量相对于采样速率的输出码误 差(类似测试请参见电路笔记CN-0269)以及通道间的电压 步长。另外还测量在两个反相满量程输入间切换时的交流 性能,信号采用精密交流源(Audio Precision AP SYS 2712)。
 
     
图15和图16分别显示直流和交流性能测试的测试设置。通 道切换速率是ADG1207从一个通道切换到另一个通道的速 率,等效于AD7982的采样速率。
 
     
 
      
      
       
 
      
     
 
     
 
     
 
      
      
       
 
      
     
 
     
在直流测试中,两个通道之间的电压步长以及通道切换速 率会发生改变。通道切换速率范围为50 kHz至1 MHz,以 50 kHz为增量。各增益配置下的电压步长在不同范围内均 有所不同。测量各通道在各种电压步长/通道切换速率下的 平均码结果,对每个通道上的8,192个样本求平均值。此外 还测量各通道在静止情况下(无通道间切换)的平均码结 果。下文讨论的平均码误差由静止情况下和通道切换情况 下测得的平均码之差得来。
 
     
图17、图18、图19和图20显示了四种增益配置以及多种切 换速率下,不同电压步长的平均码误差。图21、图22、图 23和图24显示了四种增益配置以及多种切换速率下,满量 程电压步长的平均码误差。
 
     
 
     
 
      
      
       
 
      
     
 
     
 
     
 
      
      
       
 
      
     
 
     
 
     
 
      
      
       
 
      
     
 
     
 
      
      
       
 
      
     
 
     
 
     
 
      
      
       
 
      
     
 
     
 
     
 
      
      
       
 
      
     
 
     
 
     
 
      
      
       
 
      
     
 
     
 
     
 
      
      
       
 
      
     
平均码误差随电压步长和通道切换速率的增加而增加。这 是因为信号链上的元件兼具压摆和建立时间限制。增加步 长可强制系统建立更大的电压变化,而增加通道切换速率 可降低系统为这些变化分配的建立时间。当步长和切换速 率足够高的时候,平均码误差变大且无法预测,就像增益 配置为0.4的情况(参见图17和图21)。这是由于AD8251仪表 放大器中输入缓冲放大器的压摆率限制而导致的。
 
     
使用交流源时,通过将系统的THD与通道切换速率进行对 比来评估系统的性能。AP SYS-2712能为一个通道提供满量 程正弦波输入,为另一个通道提供反相正弦波。在不同 采样速率下测量THD,范围从50 kSPS到1 MSPS,增量为 50 kSPS。图25显示了各种增益配置下每一个通道的THD测 量值。
 
     
 
      
      
       
 
      
     
系统的THD性能大约在750 kSPS时开始下降(具体取决于增 益配置)。这有点接近"建立时间分析"章节中对预期最大 系统采样速率的计算值(770 kSPS)。
 
     
 
     
功耗结果
 
     
图26显示了图1中电路的功耗,它是各增益配置下通道切 换速率/系统采样速率的函数。为了最大化各元件对功耗的 要求,将两个不同相位的满量程正弦波输入信号施加于系 统的奇数和偶数通道上,这样保证放大器的输出持续受到 激励和压摆,并且AD7982具有宽范围输出码。
 
     
 
      
      
       
 
      
     
AD8251和AD8475的功耗随通道切换速率而上升。这是因 为它们在压摆阶段需要相对较多的时间,而在通道切换时 则较少。AD7982的功耗同样会随采样速率而改变,如该产 品的数据手册所述。
 
   通道切换和增益切换与ADC的转换周期同步。系统可以使用单个ADC监控多达八个通道,相比每通道一个ADC的系统而言,减少了元件数量并降低了成本。每通道都可配置为不同增益,为输入范围提供了灵活性。各通道的有效采样速率等于ADC的采样速率除以采样总通道数。
系统的最大采样速率受限于模拟前端元件的建立时间。多路复用信号本质上是断续的,因此采样间隔之间可能具有较大的电压阶跃。ADC执行转换前,信号链上的元件必须有足够的时间建立至这些阶跃。为使信号建立时间最大化,多路复用器通道会在ADC开始新的转换之后立即切换。
元件选择
ADG1207是一款低电容、快速建立多路复用器,可将8个差分输入之一路由至公共差分输出。ADG1207输入端的切换网络能为单端和差分输入信号提供兼容性。有效通道通过器件地址引脚选择,由SDP-B控制器板控制。
AD8251是一款可编程增益仪表放大器,提供1、2、4和8可选增益设置。较高的增益设置使较小的输入信号升压至 AD7982的满量程输入范围内。每一个增益设置都有自己的合适输入范围,如表1所示。
表1. 四个增益配置的输入范围
| 增益 | 满量程输入范围 | 
| 0.4 | ±10.24 V | 
| 0.8 | ±5.12 V | 
| 1.6 | ±2.56 V | 
| 3.2 | ±1.28 V | 
AD8475 漏斗放大器提供高精度衰减(0.4×)、精确的共模电平转换以及单端至差分转换。该器件具有低输出噪声频谱密度(10 nV/√Hz)和快速建立时间(建立至0.001%:50 ns,2 V输出阶跃),非常适合用来驱动
AD7982是一款全差分、1 MSPS、18位PulSAR ADC,使用 4.096 V基准电压源时的典型SNR为96 dB。AD7982同样具有 低功耗特性,最大吞吐速率时的功耗仅为大约7 mW。该器 件的功耗随吞吐速率而变,可在较低采样速率下工作以降 低功耗(例如,10 kSPS时功耗等于70 W)。
系统直流精度误差
图2显示了数据采集系统的理想传递函数。
 
 
      
      图2. ADC理想传递函数 
     
 
     数据采集信号链上的每一个元件都存在误差,导致系统的 真实传递函数与图2有所不同。这些误差的累积效应可以 通过对比ADG1207输入端的直流输入和AD7982的输出码 而在系统级进行测量。该系统的目标误差是失调误差和增 益误差。
失调误差测量
对于理想的双极性、差分ADC而言,0 V差分输入的输出码 为0。真正的ADC通常会有一些失调误差(εb),其定义为理 想输出码与0 V输入的测量输出码之间的偏差。
数据采集系统的失调误差可以通过将其输入接地,然后观 察输出码而找出。此误差在AD8251的各增益设置下均有所 不同,并且ADG1207各通道之间也有所不同。因此,在全 部四种增益配置下对各通道进行失调误差测量。
由于系统监控多个通道,对通道之间的失调误差进行量化 也很重要。失调误差匹配(Δ εb, MAX)用来衡量各通道的失调误 差以及所有通道的平均失调误差之间的偏差。使用下式计 算失调误差匹配:
 
 
     其中 εb,i 和 εb,j分别表示i和j通道的失调误差。
每一种增益配置都存在失调误差匹配。注意,失调误差可 以表示为码,也可以表示为电压(伏特)。
增益误差测量
系统增益误差也会使整个系统具有不精确性。AD7982的理 想传递函数如图2所示,其中−2 17和2 17 − 1输出码分别对应 负满量程输入电压(−FS)和正满量程输入电压(+FS);然 而,失调误差(ε b)和增益误差(ε m)的组合却会导致此关系产 生偏差。
增益误差可以表示为实际系统增益和理想系统增益之间的 百分比误差。更为常见的表示方法是采用百分比满量程误 差(%FS),它衡量产生2 17 − 1码的理想和实际输入电压之间 的误差。
理想满量程输入电压(V FS, IDEAL)与ADC分辨率(AD7982为18位) 以及基准电压(V REF)的精度成函数关系。基准电压误差会 导致ADC的增益误差。为了去耦基准电压误差与ADC增益 误差,使用精密万用表测量V REF。然后便可利用下式计算 理想满量程输入电压:
 
 
     实际系统增益可以通过计算一组多个输入电压(m LR)的线性 回归斜率得到,其输出码为:
 
 
     实际满量程输入电压(V FS, REAL)可以计算如下:
 
 
     增益误差(以%FS误差表示)可以计算如下:
 
 
     系统增益误差随AD8251增益而变,但各通道独立。因此, 增益误差针对四个增益配置分别进行测量,但在系统中仅 使用ADG1207的其中一个通道。
系统噪声分析
精密数据采集系统的关键设计目标之一是实现高信噪比 (SNR),这可以通过增加满量程信号幅度和/或降低系统中 元件产生的噪声功率实现。
系统中的总噪声功率可以通过元件各自的噪声功率折合到 AD7982输入端的和方根(rss)计算得出:
 
 
     之后,系统的预计SNR (SNR EXPECTED) 便可计算如下:
 
 
     系统中各元件的预计噪声贡献以及整个系统的预计SNR性 能如表2所示。在总系统噪声计算时,忽略系统中无源元 件的热噪声贡献。
AD7982 ADC噪声
AD7982 ADC噪声与其固有量化噪声和内部元件(比如产生 热噪声的无源元件)导致的噪声成函数关系。
AD7982的rms输入电压噪声可以通过下式,利用其SNR额定值计算:
 
 
     AD7982 (SNR AD7982)的SNR额定值约为96 dB(使用4.096 V基 准电压源)。
AD7982输入端的单极点RC滤波器限制了来自上游元件的 宽带噪声。较小的滤波器带宽可以通过进一步限制噪声功 率而改善SNR:然而,其时间常数也必须足够短,以便建 立电压反冲——这是因为AD7982输入端在采集阶段重新连 接前端电路而发生电荷注入。适合系统的带宽至少为5 MHz(更多信息,请参见《模拟对话》文章: 精密SAR模数 转换器的前端放大器和RC滤波器设计).
AD8475漏斗放大器噪声
AD8475 (v n, AD8475)产生的rms噪声是其折合到输出NSD(e AD8475)以及AD7982输入端RC滤波器带宽(BW RC)的函数:
 
 
     其中 eAD8475 = 10 nV/√Hz
AD8251仪表放大器噪声
AD8251用作增益级,可通过将小幅度信号的幅度提升至更 接近AD7982输入端的±V REF范围,从而改善它们的SNR。 理想情况下,如果系统增益以系数G增加,则输入信号的 SNR(单位:dB)将会改善:
 
 
     然而,这种水平的改善实际上却是做不到的,因为宽带噪 声同样为电路的噪声增益所放大。幸运的是,这种性能的 下降不如信号增益导致的性能改善那么明显。
AD8251产生的rms噪声是其折合到输入NSD (e AD8251)、其增 益设置(G AD8251)、AD8475的衰减系数(G AD8475)以及AD7982 输入端的噪声滤波器带宽的函数。
 
 
     e AD8251的数值同样取决于AD8251增益,可以在AD8251数据 手册中找到。
ADG1207多路复用器噪声
ADG1207产生的NSD和rms噪声可以使用Johnson/Nyquist噪 声公式计算,因为器件用作源端与模拟前端其余部分之间 的串联电阻:
 
 
     以及
 
 
     各通道的电阻(R ON)可在ADG1207数据手册中找到。
系统噪声性能的计算结果汇总如表2所示。总噪声的最大 贡献因素是AD8251仪表放大器和AD7982 ADC。
表2. 多通道数据采集系统的噪声性能
| ADG1207 | AD8251 | AD8475 | AD7982 | Total | |||||
| Gain | en, ADG1207 (nV/√Hz) | vn, ADG1207 (µV rms) | en, AD8251 (nV/√Hz) | vn, AD8251 (µV rms) | en, AD8475 (nV/√Hz) | vn, AD8475 (µV rms) | vn, AD7982 (µV rms) | vn, total (µV rms) | SNR (dB) | 
| 0.4 | 1.41 | 1.58 | 40 | 44.7 | 10 | 28 | 48.6 | 71.7 | 92.12 | 
| 0.8 | 1.41 | 3.15 | 27 | 60.4 | 10 | 28 | 48.6 | 82.5 | 90.91 | 
| 1.6 | 1.41 | 6.31 | 22 | 98.4 | 10 | 28 | 48.6 | 113 | 88.14 | 
| 3.2 | 1.41 | 12.6 | 18 | 161 | 10 | 28 | 48.6 | 171 | 84.58 | 
建立时间分析
当图1中的电路对多通道进行采样时,每一个不同的输入 都由ADG1207合并至一个时分多路复用信号。多路复用信 号本质上是断续的,并且通常在较短的时间间隔内具有较 大的电压阶跃。对于图1中的系统而言,两个连续通道之 间的差分电压在ADG1207输入端可高达20 V,而分配的建 立时间仅等于采样周期。
图3显示了图1中电路的建立时间模型。系统中每一个元件 都有各自的建立特性(参见后文内容)。
 
 
      
      图3. CN-0345电路建立时间模型 
     
 
     建立时间定义为模拟前端电路建立至某一精度的输入阶跃 所需的时间。此精度单位通常采用百分比误差(比如0.1%或 0.01%),但在转换系统中,将其与分辨率相关联也是非常 有益的做法。例如,建立至16位分辨率大约等同于建立至 0.001%。表3显示了单极点系统建立至百分比误差与建立 至分辨率之间的关系。
表3. 百分比误差和有效分辨率
| 分辨率, 位数 | LSB (%FS) | 时间常数数量 = −ln(百分比误差/100) | 
| 6 | 1.563 | 4.16 | 
| 8 | 0.391 | 5.55 | 
| 10 | 0.0977 | 6.93 | 
| 12 | 0.0244 | 8.32 | 
| 14 | 0.0061 | 9.70 | 
| 16 | 0.00153 | 11.09 | 
| 18 | 0.00038 | 12.48 | 
| 20 | 0.000095 | 13.86 | 
| 22 | 0.000024 | 15.25 | 
估算含有多个元件的模拟前端建立时间并非易事,原因有 多个。首先,很多器件都没有注明极高精度的建立时间特 性。有源器件的建立时间与建立精度同样不是线性的,并且相比0.1%,建立至0.01%可能需要长达30倍时间。这有可 能是因为放大器内部的长期热效应所导致。建立时间还与 器件驱动的负载有关,并且通常不表征多个负载条件。
在没有特性测试平台的情况下测量高精度建立时间同样十 分困难,因为存在示波器过驱和灵敏度的影响,此外生成 具有足够上升时间和建立时间的输入脉冲也很困难。
分析电路时,使用某些边界与假设,可以估算出建立时 间。总建立时间可以通过单个元件建立时间的和方根(rss) 计算:
 
 
     系统最大吞吐速率与总建立时间成反比:
 
 
     ADG1207建立时间
CMOS开关的等效电路可以近似看作理想开关与电阻(RON) 串联连接,以及与两个电容(C S、C D)并联连接。随后,多 路复用器级和相关的滤波器可以如图4所示建模。
 
 
      
      图4. ADG1207建立时间模型 
     
 
     各通道工作情况类似于具有决定建立时间的相关时间常数 的RC电路。动态切换通道使信号建立时间变得更复杂;通道完成切换后,上一次输出与当前输入的差异将会产生 反冲瞬变。这种反冲类似于AD7982输入端发生的反冲,因 为它进入了采集阶段。更多详细说明,请参见《模拟对 话》文章: 精密SAR模数转换器的前端放大器和RC滤波器设计.
图4中的电路使用NI Multisim™仿真,如图5所示,其中下列 元件值来自相应的器件数据手册:
- RON = 120 Ω
- CS = 2 pF
- CD = 10 pF
- RIN||CIN = 1.25 GΩ||2 pF
AD8251的输入电阻(R IN)足够大(1.25 G),仿真时可以省略。
 
 
      
      图5. ADG1207的Multisim™建立时间模型 
     
 
     仿真结果如图6所示。ADG1207输出建立至10 V的0.001%所 需的时间等于t S_ADG1207 = 12 ns.
 
 
      
      图6. ADG1207仿真模型的建立时间波形 
     
 
     AD8251和AD8475的建立时间
AD8251数据手册给出了各种增益配置下,各输入电压步长 情况下低至0.001%误差的建立时间。给定10 k负载和1增 益设置,则AD8251输出端能够在1 s内,以20 V阶跃建立 至0.001%。1增益设置所需的建立时间最长,因此建立时 间分析将使用1 μs。
然而,当AD8251驱动AD8475的其中一个输入时,其输入 阻抗为2.92 k而不是10 k,因此1 μs这个数字可能并不准 确。另外也无法保证AD8251建立至18位分辨率的建立时 间,因为建立时间与精度之间的关系是非线性的。因此, 估计建立时间最好使用0.001%误差(或16位分辨率)。
AD8475建立至0.001%的建立时间额定值为50 ns(2 V差分输 出阶跃)。AD8475输出端上的预计最大电压步长为基准电 压(V REF)的两倍,或者大约等于8 V。假定建立时间与输出 电压阶跃成正比,则对于8 V阶跃来说,0.001%(16位)建立 时间约为200 ns (4 × 50 ns)。
因此,各放大器的建立时间为:
- tS_AD8251 = 1 μs
- tS_AD8475 = 200 ns
RC噪声滤波器建立时间和AD7982
图7显示了AD7982输入等效电路。R EXT和C EXT是ADC之前 RC宽带噪声滤波器中的元件。R IN和C IN分别是AD7982的输 入电阻和电容。C IN主要是内部容性数模转换器(DAC)。 C PIN主要是引脚电容,可忽略。这些元件值如下:
- REXT = 10 Ω
- CEXT = 1200 pF
- RIN = 400 Ω
- CIN = 30 pF
 
 
      
      图7. AD7982和RC噪声滤波器建立 时间模型 
     
 
     AD7982采用内部容性DAC和电荷再分配算法确定其输出 码。转换过程包含两个阶段——采集和转换。在采集阶 段,容性DAC连接AD7982的输入端子。在转换阶段,它 断开与输入端子的连接,内部逻辑执行电荷再分配算法。 转换阶段的最大额定时间为710 ns。
信号必须在采集阶段结束前完成建立,以便进行精确转 换。为了最大化信号建立的时间,多路复用器会在AD7982 开始转换阶段时立即切换通道。
除了从AD8475输出端的多路复用信号建立外,RC噪声滤 波器和AD7982输入还必须建立至采集阶段开始时出现的电 压反冲。请参见《模拟对话》文章: 精密SAR模数转换器 的前端放大器和RC滤波器设计。
图7中电路的建立时间采用NI Multisim™进行仿真,如图8所 示。V1表示AD7982各输入端的预期最大电压阶跃(来自 AD8475的单端输出)。CNV和S1仿真AD7982从转换阶段 (V1改变数值时发生)到采集阶段(转换开始后710 ns)的切换。 CNV保持S1开路,直到V1从0 V阶跃至4 V之后的710 ns, 表示转换阶段到采集阶段的切换。ADC_IN表示AD7982在 CNV上升沿的采样电压。
系统这部分的建立时间等于V1切换到4 V(时间 = 0时)与 ADC_IN建立至4 V的0.001%之间的时间。
 
 
      
      图8. AD7982和RC噪声滤波器的Multisim™建立 时间模型 
     
 
     仿真结果如图9所示。输出建立至4 V的0.001%所需时间为 tS_AD7982 = 810 ns.
 
 
      
      图 9. AD7982和RC噪声滤波器仿真模型的建立时间波形 
     
 
     总系统建立时间
图1中整个电路的总建立时间现在可以通过计算各元件建 立时间的rss值得到:
 
 
     因此,系统的预期最大采样速率为:
 
 
     失调和增益误差结果
表4显示图1中电路的各通道在各增益配置下的失调误差测 量值(以LSB方式显示)。表4还显示了各增益配置下所有通 道的平均失调误差。
测量失调误差时,将所有通道输入接地,在每一种增益配 置下收集各通道上的32,768个样本,并求平均值。
表4. 所有通道和增益配置下的失调误差测量(误差以LSB显示)
| 增益 | 通道0 | 通道1 | 通道2 | 通道3 | 通道4 | 通道5 | 通道6 | 通道7 | 通道均值 | 失调误差匹配 | 
| 0.4 | −2.34 | −2,31 | -2,32 | −2.29 | −2.31 | −2.29 | −2.28 | −2.26 | −2.30 | 0.47 | 
| 0.8 | −2.40 | −2,31 | −2.33 | −2.31 | −2.27 | −2.26 | −2.25 | −2.24 | −2.30 | 0.19 | 
| 1.6 | −1.49 | −1.34 | −1.35 | −1.28 | −1.31 | −1.22 | −1.22 | −1.14 | −1.29 | 0.47 | 
| 3.2 | 0.11 | 0.34 | 0.33 | 0.44 | 0.47 | 0.57 | 0.63 | 0.73 | 0.45 | 0.36 | 
表5显示图1中电路各增益配置下的增益为误差测量值。使 用上文中的分析方法可以找出%FS误差,而V/V实际增益 可以通过从理想增益中减去该误差而计算得到。
表5. 所有增益配置的增益误差测量
| 增益 | 增益误差(%FS) | 
| 0.4 | 0.07 | 
| 0.8 | 0.05 | 
| 1.6 | 0.04 | 
| 3.2 | 0.02 | 
无通道切换情况下的性能结果
图10、图11、图12和图13显示了10 kHz满量程正弦波输入 在单通道上的FFT曲线,增益配置分别为0.4、0.8、1.6和 3.2。表6显示各增益配置下测得的SNR和rms噪声。
表6. SNR、噪声和THD与增益的关系(1 0 kHz输入)
| 增益 | SNR (dB) | RMS噪声(μV rm s) | THD (dB) | 
| 0.4 | 91.50 | 77.1 | −93.89 | 
| 0.8 | 90.36 | 87.9 | −93.97 | 
| 1.6 | 89.57 | 96.2 | −93.73 | 
| 3.2 | 87.35 | 124.2 | −92.93 | 
输入信号由Audio Precision SYS-2700串联信号发生器提 供,电路板设为差分输入模式。图14显示了各增益配置下 总谐波失真(THD)测量值与输入信号频率的关系。这些结 果与AD8251数据手册中的THD典型性能特性相吻合。
 
 
      
      图10. FFT(10 kHz、2 0 V p-p输入,增益 = 0.4,单个静态通道) 
     
 
      
 
      
      图11. FFT(10 kHz、 10 V p-p输入,增益 = 0.8,单个静态通道 ) 
     
 
      
 
      
      图12. FFT(10 kHz、 5 V p-p输入,增益 = 1.6,单个静态通道 ) 
     
 
      
 
      
      图13. FFT(10 kHz、2.5 V p-p输入,增益 = 3.2,单个静态通道 ) 
     
 
      
 
      
      图14. 各种输入频率下的THD测量值(单个静态通道) 
     
 
     带通道切换的系统性能
执行多项测试,以便评估系统扫描多个通道时的性能。使 用精密直流源进行实验,测量相对于采样速率的输出码误 差(类似测试请参见电路笔记CN-0269)以及通道间的电压 步长。另外还测量在两个反相满量程输入间切换时的交流 性能,信号采用精密交流源(Audio Precision AP SYS 2712)。
图15和图16分别显示直流和交流性能测试的测试设置。通 道切换速率是ADG1207从一个通道切换到另一个通道的速 率,等效于AD7982的采样速率。
 
 
      
      图15. 使用直流校准器的建立时间评估设置 
     
 
      
 
      
      图16. 使用交流信号发生器的建立时间评估设置 
     
 
     在直流测试中,两个通道之间的电压步长以及通道切换速 率会发生改变。通道切换速率范围为50 kHz至1 MHz,以 50 kHz为增量。各增益配置下的电压步长在不同范围内均 有所不同。测量各通道在各种电压步长/通道切换速率下的 平均码结果,对每个通道上的8,192个样本求平均值。此外 还测量各通道在静止情况下(无通道间切换)的平均码结 果。下文讨论的平均码误差由静止情况下和通道切换情况 下测得的平均码之差得来。
图17、图18、图19和图20显示了四种增益配置以及多种切 换速率下,不同电压步长的平均码误差。图21、图22、图 23和图24显示了四种增益配置以及多种切换速率下,满量 程电压步长的平均码误差。
 
 
      
      图17. 平均码误差与电压步长的关系(增益 = 0.4) 
     
 
      
 
      
      图18. 平均码误差与电压步长的关系(增益 = 0.8) 
     
 
      
 
      
      图19. 平均码误差与电压步长的关系(增益 = 1.6) 
     
 
      
 
      
      图20. 平均码误差与电压步长的关系(增益 = 3.2) 
     
 
      
 
      
      图21. 平均码误差与通道切换速率的关系 (满量程输入阶跃,增益 = 0.4) 
     
 
      
 
      
      图22.平均码误差与通道切换速率的关系 (满量程输入阶跃,增益 = 0.8) 
     
 
      
 
      
      图23. 平均码误差与通道切换速率的关系 (满量程输入阶跃,增益 = 1.6) 
     
 
      
 
      
      图24. 平均码误差与通道切换速率的关系 (满量程输入阶跃,增益 = 3.2) 
     
 
     平均码误差随电压步长和通道切换速率的增加而增加。这 是因为信号链上的元件兼具压摆和建立时间限制。增加步 长可强制系统建立更大的电压变化,而增加通道切换速率 可降低系统为这些变化分配的建立时间。当步长和切换速 率足够高的时候,平均码误差变大且无法预测,就像增益 配置为0.4的情况(参见图17和图21)。这是由于AD8251仪表 放大器中输入缓冲放大器的压摆率限制而导致的。
使用交流源时,通过将系统的THD与通道切换速率进行对 比来评估系统的性能。AP SYS-2712能为一个通道提供满量 程正弦波输入,为另一个通道提供反相正弦波。在不同 采样速率下测量THD,范围从50 kSPS到1 MSPS,增量为 50 kSPS。图25显示了各种增益配置下每一个通道的THD测 量值。
 
 
      
      图25. THD与ADG1207通道 切换速率的关系(1 kHz满量程输入 ) 
     
 
     系统的THD性能大约在750 kSPS时开始下降(具体取决于增 益配置)。这有点接近"建立时间分析"章节中对预期最大 系统采样速率的计算值(770 kSPS)。
功耗结果
图26显示了图1中电路的功耗,它是各增益配置下通道切 换速率/系统采样速率的函数。为了最大化各元件对功耗的 要求,将两个不同相位的满量程正弦波输入信号施加于系 统的奇数和偶数通道上,这样保证放大器的输出持续受到 激励和压摆,并且AD7982具有宽范围输出码。
 
 
      
      图26. 系统总功耗与系统采样速率的关系 
     
 
     AD8251和AD8475的功耗随通道切换速率而上升。这是因 为它们在压摆阶段需要相对较多的时间,而在通道切换时 则较少。AD7982的功耗同样会随采样速率而改变,如该产 品的数据手册所述。
常见变化
      AD7982 ADC与其它各种14位、16位和18位的10引脚PulSAR ADC引脚兼容。此系列的众多转换器均可用于CN-0345系统。AD8475为其它差分ADC(比如AD7690)提供差分输出信号。如需驱动伪差分或单端ADC(比如AD7980),则可以使用ADA4805运算放大器代替AD8475。 
    
 
   电路评估与测试
      本电路使用EVAL-CN0345-SDZ电路板和 
     EVAL-SDP-CB1Z SDP-B 系统演示平台控制器板。这两片板具有120引脚的对 接连接器,可以快速完成设置并评估电路性能。该电路板 包含待评估电路(如本应用笔记所述),并且 
     CN-0345评估软件 从该电路板捕获数据时使用SDP-B控制器板。 
     
 
     
 
     
设备要求
 
     
需要以下设备:
 
     
 
     
 
     
 
     
开始使用
 
     
下载评估软件并载入: ftp://ftp.analog.com/pub/cftl/CN0345/然后在PC上安装该软件。
 
     
 
     
功能框图
 
     
电路框图见图1,完整的电路原理图见EVAL-CN0345-SDZSCH.pdf文件。此文件位于 CN-0345 Design Support Package ( www.analog.com/CN0345-DesignSupport)图27显示测试设 置的功能框图。
 
     
 
      
      
       
 
      
     
 
     
硬件设置
 
     
图28显示EVAL-CN0345-SDZ评估硬件。有关SDP-B板的详 情,请参阅SDP-B用户指南。
 
     
将电路板上的120引脚连接器连接到SDP-B控制器板上的 CON A连接器。使用尼龙五金配件,通过120引脚连接器 两端的孔牢牢固定两块板的连接。
 
     
首先,将6 V至12 V直流壁式电源适配器连接到电路板的 P19(或者将电源连接到P20端子板或VIN测试点)。然后, 通过USB转Micro-USB电缆将SDP-B板连接到PC。
 
     
 
     
测试
 
     
完成电源或壁式电源适配器以及USB电缆连接之后,启动 评估软件。一旦USB通信建立,就可以使用SDP-B板来发 送、接收、捕捉来自EVAL-CN0345-SDZ板的数据,并在时 域和频域内进行数据分析。
 
     
有关测试设置、校准以及如何使用评估软件来捕捉数据的 详细信息, 请参阅CN- 0 3 4 5 软件用户指南:( www.analog.com/CN0345-UserGuide).
 
     
 
      
      
       
 
      
     
 
   设备要求
需要以下设备:
- 带USB端口和Windows® XP、Windows Vista®(32位)或 Windows 7(32位)的PC
- EVAL-CN0345-SDZ 电路评估板
- EVAL-SDP-CB1Z SDP控制器板
- CN-0345评估软件:前往ftp://ftp.analog.com/pub/cftl/CN0345/下载
- 6 V至12 V直流电源或壁式电源适配器(EVAL-CN0345-SDZ板包含9 V壁式电源适配器)
- USB转Micro-USB电缆
- 低失真、低输出阻抗信号发生器提供±10 V输出
- 低噪声、高精度直流电源提供±10 V输出
开始使用
下载评估软件并载入: ftp://ftp.analog.com/pub/cftl/CN0345/然后在PC上安装该软件。
功能框图
电路框图见图1,完整的电路原理图见EVAL-CN0345-SDZSCH.pdf文件。此文件位于 CN-0345 Design Support Package ( www.analog.com/CN0345-DesignSupport)图27显示测试设 置的功能框图。
 
 
      
      图27. 测试设置功能框图 
     
 
     硬件设置
图28显示EVAL-CN0345-SDZ评估硬件。有关SDP-B板的详 情,请参阅SDP-B用户指南。
将电路板上的120引脚连接器连接到SDP-B控制器板上的 CON A连接器。使用尼龙五金配件,通过120引脚连接器 两端的孔牢牢固定两块板的连接。
首先,将6 V至12 V直流壁式电源适配器连接到电路板的 P19(或者将电源连接到P20端子板或VIN测试点)。然后, 通过USB转Micro-USB电缆将SDP-B板连接到PC。
测试
完成电源或壁式电源适配器以及USB电缆连接之后,启动 评估软件。一旦USB通信建立,就可以使用SDP-B板来发 送、接收、捕捉来自EVAL-CN0345-SDZ板的数据,并在时 域和频域内进行数据分析。
有关测试设置、校准以及如何使用评估软件来捕捉数据的 详细信息, 请参阅CN- 0 3 4 5 软件用户指南:( www.analog.com/CN0345-UserGuide).
 
 
      
      图28. EVAL-CN0345-SDZ评估硬件 
     
 
    样片申请及购买
样片
| 产品 | 描述 |  可提供样片的  | 
| AD7982 | 18位、1 MSPS PulSAR® 7.0 mW ADC,采用MSOP或QFN封装 | AD7982BCPZ-RL7 AD7982BRMZ | 
| AD8251 | 10 MHz、20 V/µs、G = 1、2、4、8、iCMOS®可编程增益仪表放大器 | AD8251ARMZ | 
| ADR434 | 超低噪声、4.096V XFET®基准电压源,具有吸电流和源电流能力 | ADR434ARMZ ADR434ARZ ADR434TRZ-EP | 
| ADG1207 | 低电容、8通道、±15 V/12 V iCMOS™多路复用器 | ADG1207YCPZ-REEL7 ADG1207YRUZ | 
| AD8475 | 精密、可选增益、全差分漏斗放大器 | AD8475ACPZ-R7 AD8475ARMZ AD8475BRMZ | 
       电脑端提供购买功能 
     
 
     
       购买评估板  
       所示报价为单片价格  
       
        
       
       
       
        
     
 
     
         所示报价为单片价格。所列的美国报价单仅供预算参考,指美元报价(每片美国离岸价),如有修改恕不另行通知。由于地区关税、商业税、汇率及手续费原因,国际报价可能不同。 
       
 
      - 加入我的myAnalog 登录 myAnalog




