Altera Cyclone III FPGA Starter Kit
详情介绍
概览
设计资源
设计集成文件
- 原理图
- 物料清单
- Gerber 文件
- PADS 文件
- 装配图
驱动/参考代码
Software such as C code and/or FPGA code, used to communicate with component's digital interface.
优势和特点
- 完整的HART兼容解决方案
- 4mA至20mA
- 业界最低功耗
电路功能与优势
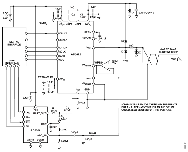
图1所示电路使用业界功耗最低且尺寸的HART®1兼容型IC调制解调器AD5700和16位电流输出和电压输出DACAD5422,构成完整的HART兼容型4 mA至20 mA解决方案。该电路中采用OP184,使得IOUT和VOUT引脚能够短接在一起,从而减少可编程逻辑控制(PLC)模块应用中所需的螺丝连接数量。为了进一步节省空间,AD5700-1提供了精度为0.5%的内部振荡器。
 
 
     图1. AD5422 HART使能电路原理示意图
应用笔记 AN-1065 描述了为符合HART通信标准而对AD5420 IOUT DAC进行配置的方式。AN-1065概述了AD5700HART调制解调器输出如何进行衰减并通过CAP2引脚交流耦合至AD5420。AD5422也是如此。然而,如果应用中涉及特别恶劣的环境,则可采用一种电源抑制特性更加的替代电路配置。这种替代电路要求使用外部RSET电阻,并涉及到将HART信号耦合至AD5420或AD5422的RSET引脚。CN-0270描述了AD5420的这种解决方案,通常是在线路供电的发射器应用中。目前的电路笔记与AD5422相关;与AD5420不同,该器件提供电压和电流输出引脚,因此特别适合PLC/分布式控制系统(DCS)应用。AD5422提供40引脚LFCS和24引脚TSSOP封装,这点与电路特性的相关性将在“电路描述”部分加以介绍。
该电路符合由HART通信基金会定义的HART物理层规范,例如静默期间输出噪声和模拟变化率规格。
多年来,过程控制仪器仪表中一直使用4 mA至20 mA通信。此通信方式稳定可靠,对长距离通信中的环境干扰具有高抗扰度。不过,其限制是每次只能进行一个过程变量的单向通信。
可寻址远程传感器高速通道(HART)标准的开发实现了高性能的双向数字通信,同时支持传统仪器仪表设备所使用的4 mA至20 mA模拟信号。它衍生出各种特性,例如远程校准、故障查询和额外过程变量的传输。简言之,HART是一种数字双向通信,可在4 mA至20 mA模拟电流信号之上调制一个1 mA峰峰值频移键控(FSK)信号。
电路描述
图1显示AD5422如何与AD5700 HART调制解调器和UART接口配合使用,以使PLC和DCS系统常用的4 mA至20 mA电流输出支持HART。如果应用无需短接IOUT和VOUT引脚,则不一定需要连接至+VSENSE引脚的缓冲器。来自AD5700的HART_OUT信号经衰减后,交流耦合至AD5422的RSET引脚。如果未使用外部RSET电阻,通过CAP2引脚连接AD5422和AD5700的替代方法请参见应用笔记AN-1065,如前文所述。此方法只适用于AD5422的40引脚LFCSP封装选项,因为引脚数量较少的24引脚TSSOP封装没有CAP2引脚。
 
 
     图2. AD5700/AD5700-1样片调制器波形
确定外部元件值
C1和C2电容可配合器件的数字压摆率控制功能使用,以控制AD5422的IOUT信号压摆率。确定电容的绝对值时,要确保调制解调器的FSK输出无失真通过。因此,调制解调器输出信号的带宽必须通过1200 Hz和2200 Hz频率。图3显示了实现此要求的电路。在此情况下,C2(如图1所示)保持开路。
 
 
     图3. AD5422和AD5700 HART调制解调器连接
低通和高通滤波器电路通过R H、 CL、 CH和C 1的相互作用并配合AD5422的一些内部电路来形成。在计算这些元件的值时,低通和高通频率截止点目标分别为>10 kHz和<500 Hz。图4显示了仿真频率响应的曲线图,表1显示了增加各元件而剩余元件值保持恒定对频率响应的影响。
 
 
     图4. 仿真频率响应
表1. 个别元件值增加对频率响应的影响
| 元件 | C1 | CH | CL | RH | 
| fL (Hz) | ↓ | ↓ | ↓ | ↓ | 
| fH (kHz) | ↓ | 无变化 | 无变化 | 无变化 | 
| G (dB) | ↓ | ↑ | ↓ | ↓ | 
调制解调器的输出是一个FSK信号,包括1200 Hz和2200Hz移频。这个信号必须转换为1 mA峰峰值电流信号。为此,RSET引脚上的信号幅度必须衰减。这是因为AD5422采用内部电流增益配置设计。假定调制解调器的输出幅度为500 mVp-p,则其输出必须经过500/150 = 3.33倍衰减。此衰减通过RH和CL来实现。
本电路笔记中的测量使用以下元件值完成:
- C1 = 4.7 nF
- RH = 27 kΩ
- CL = 4.7 nF
- CH = 8.2 nF
图5表明在500Ω负载电阻上分别测得了1200 Hz和2200 Hz移频。通道1显示耦合至AD5422输出中的调制HART信号(设置为输出4 mA),通道2则显示 AD5700 TXD信号。
 
 
     图5. 在500Ω负载上测得的FSK波形
 
 
 
HART兼容性
图1中的电路要与HART兼容,必须符合HART物范。HART规范文档中包含了众多物理层规范。其要的两个是静默期间输出噪声和模拟变化率。
 
 
 
当HART设备没有进行传输(静默)时,不应在HART扩展频带中将噪声耦合到网络上。噪声过高可能会干扰设备本身或网络上其它设备对HART信号的接收。
对于在500Ω负载上测得的电压噪声,其包含的扩展频带中的宽带噪声和相关噪声总和不能超过2.2 mV rms。此噪声通过在500Ω负载上连接HCF_TOOL-31滤波器(可从HART通信基金会获得)并将滤波器输出连接到真均方根测量仪(参见图6)来测量。也可使用示波器来检查输出波形峰峰值电压。
AD5422 输出电流设置为4 mA、12 mA和20mA。对于所有这三个输出电流值,有带通滤波器时的结果十分相似,不过电流输出值增加时,宽带宽噪声也略有增加。在输出电流为4 mA的情况下,使用和不使用HCF_TOOL-31带通滤波器时,测得的均方根值分别为143μV rms和1.4μV rms。这两个值均在要求的2.2 mV rms(使用HART滤波器)和138 mVrms(不使用HART滤波器的宽带噪声)规范内。在输出电流为12 mA的情况下,使用和不使用HCF_TOOL-31带通滤波器时,测得的均方根值分别为158μV rms和2.1μV rms,这两个值同样都在HART协议规范要求的范围内。
 
 
     图6. HART规范测试电路
图7和图8分别显示4 mA和12 mA输出电流的示波器曲线图。注意,滤波器的通带增益为10。每个曲线图上的通道1和通道2分别显示滤波器的输入和输出。
 
 
     图7. 输出电流为4 mA时HART滤波器输入(通道1)和输出(通道2)端的噪声
 
 
     图8. 输出电流为12 mA时HART滤波器输入(通道1)和输出(通道2)端的噪声
模拟变化率
此规范可确保当设备调节电流时,模拟电流的最大变化率不会干扰HART通信。电流的阶跃变化会扰乱HART信号。仍然使用如图6所示的相同测试电路。为进行这个测试,AD5422被编程为输出一个4 mA至20 mA切换的周期波形,该波形在两个值上都没有延迟,以获得最大变化率。为了符合HART规范,滤波器输出端波形的峰值电压不能大于150 mV。符合这一要求可确保模拟信号的最大带宽处于规定的直流至25 Hz频带中。
AD5422输出从4 mA变为20 mA的正常时间约为10μs。这个速度显然太快,而且会对HART网络造成重大破坏。为了降低变化率,AD5422提供了两种特性:一是在CAP1和CAP2引脚处连接电容,二是提供内部线性数字压摆率控制功能(详情请参考AD5422数据手册)。对于较快的压摆率,可在与AD5422通信的控制器/FPGA上实施一个非线性数字斜坡发生器。
要使带宽降低到25 Hz以下,需要在CAP1和CAP2引脚处连接非常大的电容值。最佳解决方案是结合使用外部电容和AD5422的数字压摆率控制功能。两个电容C1和C2的作用是降低模拟信号的变化率;不过还不足以满足规范。使能压摆率控制功能可以为变化率的设置提供灵活性。
 
 
     图9. AD5422输出(通道1)和HART滤波器输出(通道2),SR时钟= 3,SR阶跃= 2,C1 = 4.7 nF,C2 = NC
图9显示了AD5422的输出和HART滤波器的输出。滤波器输出端的峰值电压为82 mV,处于规定范围以内。压摆率设置为SR时钟= 3和SR阶跃= 2,从4 mA至20 mA的转换时间设为约120 ms,C1 = 4.7 nF,C2未连接。如果这个变化率太低,可以缩短压摆时间。采用C1 = 4.7 nF且C2未连接的电路配置时,可以发现压摆时间设为80 ms(SR时钟= 1,SR阶跃= 2)时,所得到的模拟变化率符合HART规范。然而,如果将压摆时间进一步缩短至60 ms(SR时钟= 0,SR阶跃=2),则会导致结果超出150 mV规格范围。从CAP1连接至AVDD的电容可用于抵消滤波器输出端因压摆时间过快而导致的峰值电压增加。然而,选择此值时必须小心,因为它会影响“确定外部元件值”部分讨论的低通滤波器截止频率。
图10显示了压摆率控制设置改为SR时钟= 5、SR阶跃= 2且C1电容值保持4.7 nF不变的结果。这样,转换时间就会在240 ms左右。滤波器输出端的峰值幅度可通过增加C1值、配置更慢的压摆率或通过两者的组合来进一步降低。
 
 
     图10. AD5422输出(通道1)和HART滤波器输出(通道2),SR时钟= 5,SR阶跃= 2,C1 = 4.7 nF,C2 = NC
瞬态电压保护
AD5422 内置ESD保护二极管,可防止正常操作造成的损害。但是,工业控制环境会使I/O电路遭受高得多的瞬变。为了防止过高瞬态电压影响AD5422,可能需要外部功率二极管和浪涌电流限制电阻,如图1所示。对电阻值的约束条件(图1中显示为18Ω)是,在正常工作期间,IOUT的输出电平必须保持在其顺从电压限值(AVDD − 2.5 V)以内,并且这两个保护二极管和电阻必须具有适当的额定功率。在18Ω的条件下,对于4 mA至20 mA输出,引脚处的顺从限值降低V = IMAX × R = 0.36 V。 OP184 缓冲器的正输入端还连接了一个10 kΩ电阻,用以限制瞬态期间的电流来保护放大器。通过瞬态电压抑制器(TVS)或瞬态吸收器可实现进一步的保护。这些元件包括单向和双向抑制器,可提供各种各样的隔离和击穿电压额定值。TVS应尽量采用最低击穿电压定标,同时在电流输出的功能范围内不导通。建议保护所有远程连接节点。
在许多过程控制应用中,需要在控制器与受控单元之间提供一个隔离栅,以保护和隔离控制电路,防止危险的共模电压破坏电路。
ADI公司的iCoupler系列产品可隔离高于2.5 kV的电压。有关iCoupler产品的详情,请访问 www.analog.com/icouplers为了减少所需隔离器的数量,CLEAR等非关键信号可以连到GND;FAULT和SDO可以不连接,从而只需要隔离三个信号。不过请注意,FAULT或SDO引脚是访问AD5422的故障检测功能所必需的。
常见变化
图1所示电路的一个常见变化是使用AD5420,它类似于AD5422,但只有一个电流输出。因此,其输出端没有OP184缓冲器配置。这种AD5420和AD5700 HART调制解调器电路详见CN-0270。电路笔记CN-0065提供有关IEC61000兼容解决方案的额外信息,该解决方案适合使用AD5422和ADuM1401数字隔离器的全隔离式输出模块。电路笔记CN-0233包含有关提供电源和数据隔离的信息,所使用的是ADuM3471 PWM控制器和具有四通道隔离器的变压器驱动器。
如果需要多个通道,可使用AD5755-1四通道电压和电流输出DAC。该产品具有创新型片内动态电源控制功能,在电流模式下,可以最大限度地降低封装功耗。各通道均有一个相应的CHARTx引脚, 因此HART信号可以耦合至AD5755-1的电流输出端。
如果需要环路供电的4 mA至20 mA HART解决方案,可以组合使用AD5421和AD5700 HART调制解调器。此类支持HART的智能发射机参考演示电路由ADI公司开发,采用了AD5421、ADuCM360和AD5700调制解调器。该电路已通过兼容性测试和验证,并注册为HART通信基金会认证的HART解决方案。
电路评估与测试
要构建此电路, 需要使用 AD5422评估板 ( EVAL-AD5422EBZLFCSP P版本)和 AD5700-1评估板 (EVAL-AD5700-1EBZ)1EBZ),参见图11。除了这两个评估板之外,该电路还需要三个外部电容(C1、CH和CL)、一个电阻(RH)、一个负载电阻(RL)、一个缓冲放大器以及一个UART接口。
设备要求
需要以下设备:
- AD5422评估板(EVAL-AD5422EBZ LFCSP版本)
- AD5700 评估板(EVAL-AD5700-1EBZ)
- 运行Windows® XP的PC,带USB端口
- 主机控制器和UART接口(标准微控制器, 例如 ADuC7060)
- 10.8 V至60 V的电源
- 数字测试滤波器(HCF_TOOL-31,可从HART通信基金会获得)
- 500Ω负载电阻
- OP184 放大器(位于单独的试验板上且带有连接线)
- 外部电容C1 (4.7 nF)、CH (8.2 nF)和CL (4.7 nF);电阻RH (27 kΩ)
- Tektronix DS1012B示波器或等同产品
 
 
     图11. 测试设置框图
静默期间噪声测量 AD5422 LFCSP
如前文所述,对于静默测试期间的输出噪声,AD5700调制解调器并未在发射数据(静默)。AD5422设置为输出所需的电流并通过HART通信基金会带通滤波器。接着使用Tektronix TDS1012B示波器测量输出噪声;结果显示输出噪声在HART通信基金会协议规范要求的范围内。
 
 
 
模拟变化率规范可确保当AD5422调节电流时,模拟电流的最大变化率不会干扰HART通信。电流的阶跃变化会扰乱HART信号。为进行这个测试,AD5422被编程为输出一个4 mA至20 mA切换的周期波形,该波形在两个值上都没有延迟,以获得最大变化率。所用的压摆率设置为SR时钟= 3和SR阶跃= 2,C1设置为4.7 nF,C2保持开路。
此外,再将SR时钟设置改变为5而不是3,并保持其它所有设置和元件值不变,从而进一步降低压摆率,由此另外进行测量;至于相关影响,可比较图9和图10来得出。
静默期间噪声测量 —AD5422 TSSOP
另外还执行了额外测量,以模拟AD5422 TSSOP封装选项在这种配置下的表现;不过,没有连接在CAP1引脚的电容(C1)(因为此器件的TSSOP版本没有CAP1引脚)。
虽然与有C1的LFCSP器件相比,没有C1时测得的静默期间输出噪声值更大,但还是在HART通信基金会协议规范要求的范围内。图12和图13中的通道2显示了有HCF_TOOL-31滤波器时的宽带噪声,IOUT为4 mA时结果为530μV rms,IOUT为12 mA时结果为690μV rms。可将这些曲线图与图7及图8进行比较,以体现有无C1的影响如何。
 
 
     图12. 无C1且输出电流为4 mA时HART滤波器输入(通道1)和输出(通道2)端的噪声
 
 
     图13. 无C1且输出电流为12 mA时HART滤波器输入(通道1)和输出(通道2)端的噪声
模拟变化率测量 — AD5422 TSSOP
从模拟变化率测试的角度来看,无论有无C1,最大峰值结果都相似。主要区别在于,没有C1时,峰峰值本底噪声要大得多。图14和图15分别是压摆率为120 ms(SR时钟= 3和SR阶跃= 2)和240 ms(SR时钟= 5和SR阶跃= 2)时的模拟变化率曲线图。
 
 
     图14. AD5422输出(通道1)和HART滤波器输出(通道2),SR时钟= 3,SR阶跃= 2,C1 = NC,C2 = NC
 
 
     图15. AD5422输出(通道1)和HART滤波器输出(通道2),SR时钟= 5,SR阶跃= 2,C1 = NC,C2 = NC
同样,可将这些曲线图与图9及图10进行比较,以体现有无C1的影响如何。虽然这种电路配置中所用的HART耦合技术要求采用外部RSET电阻,但请注意,即使该电路的HART部分未实施,添加缓冲器也会在使用内部RSET电阻时造成IOUT精度略微降低。因此,在使用这种缓冲器配置将电压和电流输出引脚连接在一起时,建议使用外部RSET电阻。
讨论
样片申请及购买
样片
| 产品 | 描述 |  可提供样片的  | 
| OP184 | 单电源、轨到轨输入/输出运算放大器 | |
| AD5420 | 单通道、16位、串行输入、电流源DAC | AD5420ACPZ-REEL7 AD5420AREZ | 
| AD5422 | 单通道、16位、电流源和电压输出DAC,HART连接 | AD5422ACPZ-REEL7 AD5422AREZ AD5422BCPZ-REEL7 AD5422BREZ | 
| AD5421 | 16位、串行输入、环路供电、4MA至20MA DAC | AD5421BCPZ-REEL7 AD5421BREZ AD5421CREZ AD5421CREZ-RL7 | 
| AD5700 | 低功耗HART调制解调器 | AD5700ACPZ-RL7 AD5700BCPZ-R5 | 
| AD5700-1 | 集成精密振荡器的低功耗HART调制解调器 | AD5700-1BCPZ-R5 | 


