Altera Arria V GT FPGA Development Kit
详情介绍
概览
设计资源
评估硬件
产品型号带"Z"表示符合RoHS标准。评估此电路需要下列选中的电路板
- EVAL-CN0261-SDPZ ($79.00) Optimizing AC Performance in an 18-bit, 250 kSPS, PulSAR Measurement Circuit
- EVAL-SDP-CB1Z ($99.00) Eval Control Board
优势和特点
- 18位、250kSPS PulSAR ADC
- 低噪声驱动器
- 输入为1kHz时,SNR大于100dB
- 输入为1kHz时,THD大于118dB
电路描述
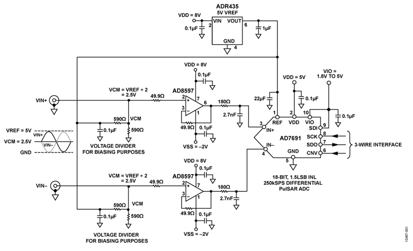
此电路的核心部分是一款18位、250 kSPS电荷再分配逐次逼近型模数转换器(ADC) AD7691,采用单电源供电。
它内置一个低功耗、高速、18位无失码的采样ADC、一个内部转换时钟和一个多功能串行接口端口。在CNV上升沿,该器件对IN+与IN-引脚之间的电压差进行采样。这两个引脚上的电压摆幅在0 V至REF之间、相位相反。基准电压(REF)由外部提供,最高可设置为电源电压,AD7691功耗和吞吐速率呈线性变化关系。
在为本电路笔记执行的实验中,AD7691与SDP(系统演示平台板,EVAL-SDP-CB1Z)接口,ADC SPI兼容串行接口则连接到DSP SPORT接口VIO电源。
 
 
AD7691采用10引脚MSOP或10引脚QFN (LFCSP)封装。
该ADC由AD8597(每个放大器4.8 mA)驱动,是一款低噪声、低失真运算放大器,非常适合用作输入缓冲器。AD8597在音频频率上具有低噪声(1.1 nV/√Hz)和低谐波失真(小于−120 dB)特性,能够达到音频、医疗和仪器仪表应用中对前置放大器的较宽动态范围要求。此外还具有出色的压摆率(14 V/μs)和10 MHz增益带宽积,非常适合医疗应用。
AD8597可以采用高达±15 V的电源电压工作。为了将功耗降至最低,该电路中选择+8 V和−2 V的电源电压。
AD8597提供8引脚SOIC和LFCSP两种封装,180 Ω电阻和2.7 nF电容构成单极点327 kHz低通滤波器,以进一步降低噪声。
此应用中使用的基准电压源是ADR435,是XFET®系列基准电压源之一,具有低噪声、高精度和低温度漂移性能。利用温度漂移曲率校正专利技术和XFET(外加离子注入场效应管)技术,可以使电压随温度的变化降至最小。
ADR43x系列的源电流输出最高达30 mA,最大吸电流能力为20 mA。它还具有调整引脚,可以在0.5%范围内调整输出电压,而性能则不受影响。
ADR435提供8引脚MSOP或8引脚窄体SOICC封装。
上述配置的动态性能如图2和图3所示,总结如下:
信噪比(SNR) = 101.02dB
总谐波失真(THD) = 118.44 dB
信纳比(SINAD) = 100.94 dB
动态范围 = 101.5 dB
 
 
 
       
 
      常见变化
PulSAR系列的其它引脚兼容18位ADC提供更高的采样速率:AD7690(400 kSPS)、 AD7982 (1 MSPS)、AD7984(1.33 MSPS)。
AD7986 (2 MSPS)提供20引脚4 mm × 4 mm LFCSP (QFN)封装。
AD8599 运算放大器是AD8597的双通道版本,需要时可以用于该电路。
ADA4841-1 (单通道)和ADA4841-2(双通道)均为较低功耗的运算放大器(每个放大器1.1 mA),但噪声略高(2.1 nV/√Hz)。
ADA4941-1针对驱动差分输入18位ADC而优化,每个放大器功耗为2.2 mA,噪声为10.2 nV/√Hz。
有关PulSAR ADC总结和推荐驱动器,请参考www.analog.com/zh/PulSAR
ADI公司的ADR43x系列或其它基准电压源系列提供其它基准电压。
虽然通过内置缓冲器生成VCM信号来偏置输入非常普遍,但是此电路无需缓冲器即可实现额定性能。 
 
 
电路评估与测试
- EVAL-CN0261-SDPZ电路评估板
- 系统演示板(EVAL-SDP-CB1Z)
- 函数发生器、Audio Precision SYS-2522
- 外部10 nF陶瓷滤波器电容,如图4所示
- 电源:+8 V (50 mA)、−2 V (50 mA)、+5 V (500 mA)。
- 带USB端口的Windows® XP、Windows Vista®(32位)或Windows® 7(32位)PC
 
 
 
交流性能测量设置的框图如图4所示。EVAL-CN0261-SDPZ板由台式电源驱动,如图所示。欲查看该评估板的完整文档,请参见www.analog.com/CN0261DesignSupport 。
为测量频率响应,设备按图5所示进行连接。Audio Precision SYS-2522设置为以低于满量程0.5 dB的输入信号电平的条件下输出1 kHz音。外部10 nF电容用作信号发生器输出端的低通降噪滤波器。然后,利用评估板软件采集并分析FFT数据。
软件分析是评估板软件的一部分,使用户可以采集并分析直流或交流性能。
除交流性能以外,评估板软件还允许用户分析波形数据并绘制所测输入信号的直方图。
 
 
 
 
     讨论
- 加入我的myAnalog 登录 myAnalog





