Macnica Mpression Helio View Cyclone V SoC Platform
详情介绍
概览
设计资源
评估硬件
产品型号带"Z"表示符合RoHS标准。评估此电路需要下列选中的电路板
- CFTL-CN0134-EVALZ ($233.00) Circuit Evaluation board designed to evaluate CN0134.
驱动/参考代码
Software such as C code and/or FPGA code, used to communicate with component's digital interface.
优势和特点
- 宽带直接变频发射机
- 可在500MHz至4.4GHz之间工作
- 出色的相位噪声减少了误差
电路描述
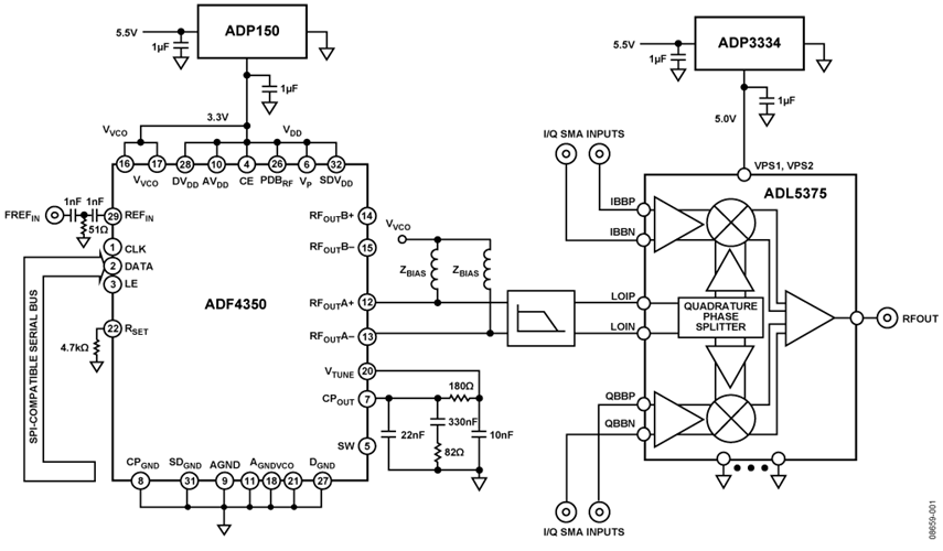
图1所示电路使用完全集成的小数N分频PLL ICADF4350和宽带发射调制器ADL5375。ADF4350向发射正交调制器ADL5375提供本振(LO)信号,后者将模拟I/Q信号上变频为RF信号。两个器件共同提供宽带基带I/Q至RF发射解决方案。ADF4350采用超低噪声3.3 V ADP150调节器供电,以实现最佳LO相位噪声性能。ADL5375则采用5 V ADP3334 LDO供电。ADP150 LDO的输出电压噪声仅为9 μV均方根值,有助于优化VCO相位噪声并降低VCO推挤(相当于电源抑制)的影响。
 
 
     
需要对ADF4350 RF输出进行滤波,以衰减谐波水平,使ADL5375 正交产生模块的误差最小。依据测量和仿真得知,奇次谐波对正交误差的贡献大于偶次谐波;如果将奇次谐波衰减至−30 dBc以下,则可以实现−40 dBc或更好的边带抑制性能。ADF4350 数据手册给出了其二次谐波(2H)和三次谐波(3H)水平,如表 1所示。为使三次谐波低于-30 dBc,大约需 置C1c,使电路板空间最小。要衰减 20 dB。
表 1. ADF4350 RF 输出谐波水平(未经滤波)
| Harmonic Content | Measurement | Output | 
| 谐波成分(二次) | −19 dBc | 基波VCO输出 | 
| 谐波成分(三次) | −13 dBc | 基波VCO输出 | 
| 谐波成分(二次) | −20 dBc | 分频VCO输出 | 
| 谐波成分(三次) | −10 dBc | 分频VCO输出 | 
本电路提供四种不同的滤波器选项,以适应四个不同的频段。这些滤波器针对 100 Ω 差分输入(ADF4350 RF 输出及适当的匹配)和 50 Ω 差分输出(ADL5375 LOIN 差分阻抗)而设计,并采用切比雪夫响应,以获得最佳滤波器滚降,但通道纹波会增多。
滤波器原理图如图 1所示。这种拓扑结构十分灵活,既可以使用全差分滤波器,使器件数量最少,也可以对各路输出使用一个单端滤波器,或者综合运用以上二者。我们发现,对于较高频率(>2 GHz),两个单端滤波器的串联电感值是全差分滤波器电感值的两倍,因而器件寄生效应的影响得以减小,可提供最佳性能。对于较低频率(<2 GHz),全差分滤波器足以满足需要。
 
 
     
ADF4350 输出匹配包括ZBIAS 上拉电阻,电源节点的去耦电容也起到一定的作用。为实现宽带匹配,建议使用阻性负载 (ZBIAS = 50 Ω) ),或者将一个阻性负载与ZBIAS. 建议使用阻性负载(ZBIAS = 50 Ω),或者将一个阻性负载与ZBIAS的电抗性负载并联。后者提供的输出功率稍高,具体取决于所选的电感。请注意,可以将并联电阻作为差分元件(即 100 Ω)放置在位置使电路板空间最小。表 2中的c型滤波器即为这种情况。
寄生效应常常会导致截止频率低于设计值,所以滤波器的设计截止频率应为目标频段中最高频率的约 1.2 至 1.5 倍,留出一定的余量。PCB 寄生效应可以在 EM仿真工具中进行仿真,以提高精度。
表2. ADF4350 RF输出滤波器元件值(DNI = 不插入)
| Filter Type | 频率范围(MHz) | ZBIAS | L1 (nH) | L2 (nH) | C1a (pF) | C1c (pF) | C2a (pF) | C2c (pF) | C3a (pF) | C3c (pF) | 
| A | 500–1300 | 27 nH|| 50 Ω | 3.9 | 3.9 | DNI | 4.7 | DNI | 5.6 | DNI | 3.3 | 
| B | 850–2450 | 19 nH || (100 Ω in Position C1c) | 2.7 | 2.7 | 3.3 | 100 Ω | 4.7 | DNI | 3.3 | DNI | 
| C | 50 Ω | 0 Ω | 3.6 | DNI | DNI | 2.2 | DNI | 1.5 | DNI | DNI | 
| D | 2800–4400 | 3.9 nH | 0 Ω | 0 Ω | DNI | DNI | DNI | DNI | DNI | DNI | 
从表 2可以看出,在 1250 MHz以下的较低频率时,需要一个五阶滤波器。对于 1.25 GHz至 2.8 GHz的频率,三阶滤波器便足够。对于 2.8 GHz以上的频率,由于此时谐波水平非常低,足以满足边带抑制要求,因此无需滤波。
 
 
       
对于使用滤波器b(850 MHz至 2450 MHz)的电路,其边带抑制性能与频率的关系如图 4所示。此次扫频的测试条件如下:基带I/Q幅度 = 1 V峰峰值差分正弦波,与 500 mV(ADL5375-05)直流偏置正交;基带I/Q频率(fBB) = 1 MHz。
误差矢量幅度(EVM)衡量数字发射机或接收机的性能质量,反映幅度和相位误差所导致的实际星座点与理想位置的偏差。EVM图如图 5所示。
表 3给出了有滤波器和无滤波器两种情况下的EVM测量结果。本例中,基带I/Q信号是利用 3GPP测试模型 4,使用Rhode& Schwarz AMIQ(数字输出)和外部 16 位DAC板(AD9788)而产生。另外还使用了滤波器b。图 6 为EVM测试设置的框图。
表 3. 单载波W-CDMA复合EVM结果:ADF4350 RF输出端有滤波器和无滤波器两种情况对比(根据 3GPP规范测试模型 4 测量)
| 频率(MHz) | 复合 EVM,无 LO滤波 | 复合 EVM,有 LO 滤波,滤波器 C | 调制器输出功率(dBm) | 
| 2140 | 3.50% | 1.80% | -7 | 
| 1800 | 3.40% | 1.50% | -7 | 
| 900 | 3.30% | 0.90% | -7 | 
 
 
      
 
 
      
邻道泄漏比(ACLR)衡量相邻通道的功率与主通道功率的关系,用 dBc 表示。
LO 相位噪声和调制器的线性度是 ACLR 的主要影响因素。ACLR测试设置与 EVM 测试设置大致相同,只不过同轴滤波器位于 AD9788 DAC 板的 I/Q 输出端,以便减少混叠产物。
以差分方式驱动ADL5375 LO 输入,除了可以改善边带抑制和EVM之外,还具有性能优势。与单端LO驱动相比,调制器OIP2性能可以提高2dB至5dB。请注意,多数外部VCO仅提供单端输出,因此 ADF4350 采用差分输出优于使用外部VCO。图7显示使用850 MHz至2450 MHz滤波器(滤波器b)的边带抑制结果。
 
 
      A complete design support package for this circuit note can be found at http://www.analog.com/CN0134-DesignSupport.
电路评估与测试
The CFTL-0134-EVALZ evaluation board contains the circuit described in circuit note CN-0134, allowing for the quick setup and evaluation of the circuit’s performance. The control software for the CFTL-0134-EVALZ board uses the standard ADF4350 programming software, located on the CD that accompanies the evaluation board.
Equipment Needed
A standard PC running Windows® XP, Windows Vista (32-bit), or Windows 7 (32-bit) with USB port, the CFTL-0134-EVALZ circuit evaluation board, and the ADF4350 programming software, power supplies, I-Q signal source, such as a Rhode & Schwarz AMIQ, and a spectrum analyzer such as the Rhode & Schwartz FSQ8. For additional details see the evaluation guide (CN0134-EvalGuide-RevA.pdf), which is contained in the design support package (http://www.analog.com/CN0134-DesignSupport), and the ADF4350 and ADL5375 data sheets.
Getting Started
See CN0134-EvalGuide-RevA.pdf for software installation and test setup. The documentation also includes the block diagram, the application schematic, the bill of materials, and the layout and assembly information. Also see the AD4350 and ADL5375 data sheets for additional details.
Functional Block Diagram
See Figure 1 and Figure 6 in circuit note CN-0134 and the CN0134-EvalGuide-RevA.pdf, Wideband TX Modulator Solution user document in the design support package.
Setup and Test
See circuit note CN-0134 and the CN0134-EvalGuide-RevA.pdf, Wideband TX Modulator Solution user document,
讨论
样片申请及购买
样片
| 产品 | 描述 |  可提供样片的  | 
| ADP3334 | 高精度、低IQ、500 MA ANYCAP®可调低压差稳压器 | ADP3334ACPZ-REEL7 ADP3334ARMZ-REEL7 ADP3334ARZ | 
| ADL5375 | 400 MHz 至6 GHz 宽带正交调制器 | ADL5375-05ACPZ-R7 | 
| ADF4350 | 集成VCO的宽带频率合成器 | ADF4350BCPZ | 
| ADP150 | 超低噪声、150 mA CMOS线性调节器 | ADP150ACBZ-1.8-R7 ADP150ACBZ-2.5-R7 ADP150ACBZ-2.6-R7 ADP150ACBZ-2.75R7 ADP150ACBZ-2.8-R7 ADP150ACBZ-2.85R7 ADP150ACBZ-3.0-R7 ADP150ACBZ-3.3-R7 ADP150AUJZ-1.8-R7 ADP150AUJZ-2.0-R7 ADP150AUJZ-2.5-R7 ADP150AUJZ-2.65-R7 ADP150AUJZ-2.8-R7 ADP150AUJZ-3.0-R7 ADP150AUJZ-3.3-R7 | 
- 加入我的myAnalog 登录 myAnalog





 
 
     