Altera Cyclone IV GX Transceiver Starter Kit
详情介绍
概览
电路功能与优势
通用串行总线(USB)正迅速成为大部分PC外设的标准接口。由于它具有出色的速度、灵活性,并且支持设备热插拔,因而正在取代RS232和并行打印机端口。工业和医疗设备制造商也非常希望使用这种总线,但苦于没有很好的方式来为控制危险电压的机器连接或者医疗应用中的低泄漏防去颤连接提供必要的隔离,导致应用推广相当缓慢。
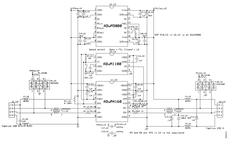
ADuM4160主要设计用作USB外设的隔离元件。但在某些情况下,它也可以用于实现隔离电缆功能。为此,必须先解决几个问题。ADuM4160上游和下游的缓冲器完全相同,均能驱动USB电缆,但下游缓冲器还必须能够根据与之相连的全速或低速外设调整速度。上游连接必须像外设一样工作,下游连接必须像主机一样工作。
在构建专用外设接口的应用中,速度是已知的并且不会改变,而主机应用则不同,必须根据检测所连接的是低速还是全速设备而随机应变。 ADuM4160通过引脚以硬连线方式确定单一速度;因此,当插入下游侧的外设速度正确时,它正常工作;当所连外设的速度不正确时,它无法工作。解决这一问题的最佳办法是将 图1所示应用电路的目标是隔离一个已经实现USB接口的外设。由于没有效率为100%的电源转换器可用来跨越隔离传输总线电压,因此无法获得一条完全兼容的总线供电电缆。此外,转换器的静态电流不符合USB标准的待机电流要求,而且 ADuM4160与一个集线器控制器相结合。
可以将集线器控制器的上游侧看作是一个标准的固定速度外设端口,利用ADuM4160很容易对其进行隔离,而下游端口则全部由集线器控制器处理。但在许多情况下,虽然不能认定为完全符合USB标准,但从实用角度看,单一速度电缆是可以接受的,特别是在使用定制连接器的情况下,这样就不会与兼容器件相混淆。可以去除集线器芯片,这样设计将变得非常小且简单。
ADuM4160提供了一种经济简单的方式来实现工业和医疗外设的隔离缓冲器。利用该器件的挑战在于必须将其与ADuM5000等小型隔离DC-DC转换器配对,以利用此隔离缓冲器构建总线供电的电缆隔离器。与任何器件隔离一样,ADuM4160提供如下功能特性: ADuM5000. As with isolating any device, the services that the ADuM4160提供如下功能特性:
- 在上游直接隔离电缆的USB D+和D−线路。
- 针对不需要外部控制线路的控制数据流实施自动控制方案。
- 提供医用级隔离。
- 支持全速或低速信号速率。
- 支持通过电缆提供隔离电源。
图1所示应用电路的目标是隔离一个已经实现USB接口的外设。由于没有效率为100%的电源转换器可用来跨越隔离传输总线电压,因此无法获得一条完全兼容的总线供电电缆。此外,转换器的静态电流不符合USB标准的待机电流要求,而且ADuM4160还有速度检测限制。能够实现的是固定速度或开关控制速度的电缆,它可以向下游外设提供适中的功率。不过,这是一种定制应用,不完全符合USB标准。
电路描述
ADuM4160隔离电缆应用具有多种电源、总线速度和ESD/EOS保护选项,必须加以确定。外设以三种速度之一运行:低速(1.5 Mbps)、全速(12 Mbps)和高速(480 Mbps)。ADuM4160不支持高速运行,会阻止用于协商该速度的握手信号。高速模式以全速配置开始,外设通过一个称为高速线性调频的过程请求高速支持。ADuM4160忽略该高速调频;因此,高速运行请求永远不会传递给主机,外设自动继续以全速运行。本应用电路包括一个开关和一个单通道隔离器,允许用户通过设置SPU和SPD引脚来选择电缆速度:全速或低速。如果单速运行完全满足需要,则此功能为可选项。
VBUSx引脚提供电源。3.3 V信号电压由内部3.3 V调节器在VDDx引脚产生。ADuM4160支持其它电源配置,相关内容详见其它电路笔记。在图1所示的电路中,ADuM4160的上游侧和下游侧均被设置为从VBUSx线路和内部调节器获得电源。
ADuM4160还提供一个选项,可以在外设控制下延迟应用上游上拉电阻。此功能由PIN输入控制。在本应用中,PIN输入短路至高电平,因此,只要施加外设电源,就会用到上游上拉电阻。
本电路还使用了保护器件。这些器件选自那些提供各种不同器件的制造商,所选的特定器件允许用0 Ω短路电阻予以代替,以便将其从电路中移除。设计人员应当仔细考虑保护器件选择,包括不需要外部保护到需要全套瞬变抑制器和滤波器元件的各种情况。本应用电路所包括的元件显示了可以使用何种类型的保护。
当电路工作时,会进行包检测,并将数据从隔离的一侧传送到另一侧。图3图4和所示的数据分别以时域数据和眼图形式展示了典型的全速处理情况。在实时数据中,需要注意的特点是包开始时为无源空闲状态,它会转换为受驱J状态,还有处理结束时的包末尾显示为单端0状态,其后是空闲J状态。正是这种自动控制流和这些特殊逻辑状态的处理,才使ADuM4160芯片得以实现,并且是市场上独一无二的。
该电缆设计与上游数据连接完全隔离,可承受最高达2.5 kV的瞬变电压。未来的isoPower®模块将支持最高5 kV医用级电缆隔离。下游端口由上游VBUS1线路供电,应用电路可用的电源限制在500 mA (5 V),这是标准USB端口的最大可用功率,足以运行带100 mA外部负载的ADuM5000。低速、全速和高速外设可以连接到下游端口,但电缆的全速和低速模式必须采用手动方式切换。该设计依赖ADuM5000的内部短路电路来保证安全。
图3图4所示数据是在USB-IF认证过程中产生的。图3和显示一个测试数据包从 ADuM4160上游端口传输到主机。需要注意的是前置空闲状态,其中无源电阻网络保持空闲J状态。包的中心是J和K的混合状态。包的右侧是EOP(包结束)标志,它是一个单端0,其后是一个受驱J状态,再转换为空闲J状态。
上游全速信号质量测试参考文件—USB 2.0规范第7.1.11节、第7.1.2.1节。上游全速上升时间测试参考文件—USB 2.0规范第7.1.11节、第7.1.2.2节。上游全速下降时间测试参考文件—USB 2.0规范第7.1.11节、第7.1.2.2节。
图3ADuM4160为全速眼图,显示能够提供充分张开的眼图,远离禁入区域。针对低速评估也获得了类似的数据。
有关本电路笔记的完整设计支持包,请参阅 www.analog.com/CN0159-DesignSupport.
电路评估与测试
电路笔记 CN-0159 使用 CN0159 USB 电缆隔离器电路板,该 板专为评估与测试笔记中的电路而开发。电路详细原理图 如图 1 所示。
设备要求
USB 数据端口连接上游 / 下游数据路径、 CN0159 通用串行 总线 (USB) 电缆隔离器电路板或同等电路板、两根 USB 电缆 和一个高速数字示波器。
开始使用
电路笔记 CN-0159 包含电路描述、电路原理图和测试设置 原理图。它描述了如何执行测试并获取数据。欲获得有关 CN-0159 USB 电缆隔离器电路板的详细信息 ( 包括 Gerbers 文 件、物料清单以及其他信息 ) ,请访问www.analog.com/CN0159-DesignSupport. 有关电路中使用的隔离器元件信 息,请参阅 ADuM1100/ADuM4160/ADuM5000数据手册、 ADuM4160 评估板用户指南UG-043, 以及 16 引脚 SOIC 和 16 引脚 QSOP 数字隔离器的评估板用户指南 UG-042。
功能框图
相关测试设置的原理图和信息请参见“电路描述”部分。
讨论
- 加入我的myAnalog 登录 myAnalog




