μTCA 应用电路为两个 μTCA 插槽提供 12V 电源
详情介绍
概览
设计资源
驱动/参考代码
Software such as C code and/or FPGA code, used to communicate with component's digital interface.
优势和特点
- 集成PLL和VCO
- 低抖动扇出缓冲器
- LVPECL输出
电路功能与优势
 
 
       
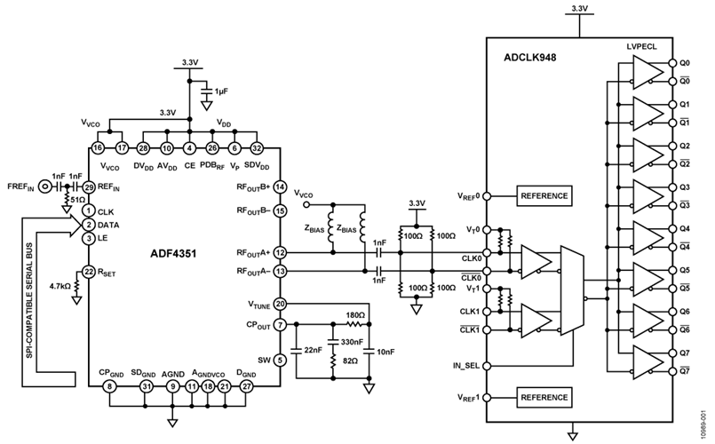
现代数字系统经常要求使用许多逻辑电平不同于时钟源的 高质量时钟。为了确保在不丧失完整性的情况下准确地向 其它电路元件配电,可能需要额外的缓冲。此处介绍 ADF4351集成锁相环(PLL)和压控振荡器(VCO)与ADCLK948接口,后者可通过的一路差分输出提供多达八路差分、低电压正射 极耦合逻辑(LVPECL)输出。
现代数字系统经常要求使用许多逻辑电平不同于时钟源的高质量时钟。为了确保在不丧失完整性的情况下准确地向其它电路元件配电,可能需要额外的缓冲。此处介绍ADF4351时钟源和ADCLK948时钟扇出缓冲器之间的接口,并且测量结果表明与时钟扇出缓冲器相关的加性抖动为75 fs rms。
电路描述
ADF4351是一款宽带PLL和VCO,由三个独立的多频段 VCO组成。每个VCO涵盖约700 MHz的范围(VCO频率之间 有部分重叠)。这样可提供2.2 GHz至4.4 GHz的基本VCO频 率范围。低于2.2 GHz的频率可使用ADF4351的内部分频器 生成。
要完成时钟生成,必须使能ADF4351 PLL和VCO,且必须设 置所需的输出频率。ADF4351的输出频率通过RFOUT引脚处 的开集输出端提供,该引脚处需要一个并联电感(或电阻) 和一个隔直电容。
ADCLK948是一款SiGe低抖动时钟扇出缓冲器,非常适合与ADF4351配合使用,因为其最大输入频率(4.5 GHz)刚好高 于ADF4351(4.4 GHz)。宽带均方根加性抖动为75 fs。
为了模拟LVPECL逻辑电平,需要向ADCLK948的CLK输入 端增加1.65 V的直流共模偏置电平。这可以通过使用电阻偏 置网络来实现。缺少直流偏置电路会导致ADCLK948输出 端的信号完整性降低。
电路评估与测试
评估本电路时,利用 EVAL-ADF4351EB1Z 板作为时钟源, 并略作修改。EVAL-ADF4351EB1Z板使用标准ADF4351编 程软件,该软件包含在评估板附带的光盘上。此外还需要 ADCLK948/PCBZ,并且无需修改便可以直接使用。
 
 
 
需要以下设备:
- EVAL-ADF4351EB1Z评估板套件,含编程软件
- ADCLK948PCBZ评估板
- 3.3 V电源
- 用于连接3.3 V电源和ADCLK948PCBZ的两条电缆
- 两条长度相等且较短的SMA同轴电缆
- 高速示波器(2 GHz 带宽)或等效器件
- R&S FSUP26频谱分析仪或等效器件
- 装有Windows® XP、Windows Vista(32位)或Windows 7(32位)的PC
需要使用SMA同轴电缆,以便将EVAL-ADF4351EB1Z的OUTA+ 的 RFOUTA− pins 和EVAL-ADF4351EB1Z A−引脚与ADCLK948PCBZ的CLK0和CLK0 引脚相连。
功能框图
本实验中使用ADCLK948PCBZ 和EVAL-ADF4351EB1Z。这些电路板通过一条SMA电缆连接至ADCLK948PCBZ,如图 1所示。
 
 
     
开始使用
UG-435用户指南详细说明了EVAL-ADF4351EB1Z 评估软件 的安装和使用。UG-435 还包含电路板设置说明以及电路板 原理图、布局和物料清单。电路板上必要的修改是在隔直 电容之后插入100Ω电阻。这些电阻与3.3 V电源相连并接 地。对 RFOUTA+和RFOUTA−引脚都应该执行此操作,以提供1.65 V的共模电压(高于所需的最低值1.5 V)。这样可能就需 要去除这些传输线附近的阻焊膜。
UG-068 用户指南包含关于ADCLK948/PCBZ评估板操作的类似信息。
 
 
 
本例中,为准确测量高速逻辑电平,将Rohde & Schwarz RTO1024示波器与两个RT-ZS30有源探头配合使用。
在PC上安装ADF435x软件,具体做法说明如下:
 
 
- 根据UG-435中的硬件驱动程序说明将EVAL-ADF4351EB1Z连接至PC。
- 根据ADF435x软件的屏幕截图(见图3)对ADF4351 PLL进 行编程。本例中选择了1 GHz的RF频率。
- 用两条长度相等且较短的SMA电缆将EVALADF4351EB1Z 板的RFOUTA+ 和 RFOUTA−SMA 连接器与 ADCLK948/PCBZ板的CLK0CLK0/CLK0 SMA 连接器相连。
- 将ADCLK948/PCBZ的差分输出OUT2/OUT2 与高速示波 器相连。有关1 GHz输出的典型波形,请参见图4。
 
 
       
 
       
相位噪声和抖动测量
- 重复“逻辑电平测量”部分的第1至第4步。
- 将CLK2 未使用的CLK2输出端与50Ω 负载相连(见图5)。
- 通过一条SMA电缆将CLK2输出端与信号源分析仪相连 (见图5)。
- 测量信号的抖动性能。
图6显示了ADF4351输出端的相位噪声,均方根抖动为 325.7 fs。图7显示了ADCLK948输出端的相位噪声。均方根 抖动为330.4 fs。
ADCLK948的加性抖动计算如下:√(330.4(sup)2(/sup) − 325.7(sup)2(sup)) = 55.5 fs rms。ADCLK948数据手册中的额定值 为75 fs rms。
 
 
      
 
 
 
      
 
 
 
      

