LTM8052 采用两个 LTM8052A 来调节横跨 Peltier 器件的正或负电压 (和电流)
详情介绍
概览
电路功能与优势
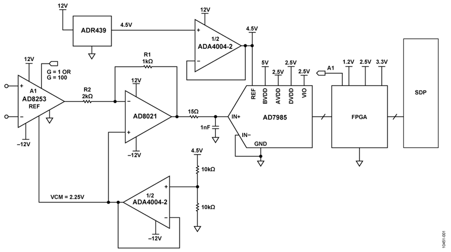
图1所示电路是一个灵活的信号调理模块,具有低噪声、相对较高的增益以及在不影响性能的前提下根据输入电平变化动态改变增益的能力,同时仍维持宽动态范围。现有Σ-Δ技术可以提供许多应用所需的动态范围,但代价是低更新速率。本电路提供了一种替代方法,将16位、2.5 MSPS PulSAR®逐次逼近型ADCAD7985与自动调节量程
iCMOS®可编程增益仪表放大器(PGA) AD8253前端结合使用。由于增益根据模拟输入值自动变化,该器件使用过采样和数字处理将系统动态范围增加至125 dB以上。
 
 
     图1. 采用自动调节量程PGA和过采样SAR ADC的宽动态范围信号调理电路(注意:未显示所有连接和去耦)
 
 
     图2. 增加过采样率(OSR)可降低噪声
电路描述
许多应用需要宽动态范围。电子秤系统通常使用最大满量程输出为1 mV至2 mV的称重传感器桥式传感器。此类系统可能需要1,000,000:1水平的分辨率,以2 mV满量程输入为例子,此时需要高性能、低噪声、高增益放大器和Σ-Δ调制器。同样,医疗应用中的化学和血液分析通常使用光二极管传感器,这些器件会产生极小的电流并且需要精确测量。某些应用,例如振动监控系统,同时包含交流和直流信息,因此精确监控大小两种信号的能力至关重要。Σ-Δ型ADC在许多情况下虽然胜任,但如果需要交流和直流测量以及快速增益开关,则会受限制。
过采样是以比奈奎斯特频率高得多的速率来对输入信号进行采样的过程。一般说来,采样频率每提高一倍,原始信号带宽内的噪声性能大约可改进3 dB。过采样ADC之后是数字后处理,用以消除信号带宽外部的噪声,如图2所示。
要实现最大动态范围,可添加前端PGA级以增加极小信号输入下的有效信噪比(SNR)。试考虑>126 dB的系统动态范围要求。首先计算实现此动态范围所需的最低均方根噪声。例如,3 V输入范围(6 V p-p)具有2.12 V的满量程均方根值(6/2√2)。最大容许系统噪声如下计算
126 dB = 20 log(2.12 V/均方根噪声)
因此均方根噪声 ≈ 1 µV rms。
现在考虑系统更新速率,它决定系统容许的过采样率和最大噪声量(以输入(RTI)为基准)。例如,16位、2.5 MSPS PulSAR ADC AD7985以600 kSPS(功耗为11 mW)和72倍过采样率工作时,系统在均值和抽取后的有效吞吐速率为600 kSPS ÷ 72 = 8.33 kSPS。因此输入信号限于约4 kHz的带宽。
总均方根噪声是噪声密度(ND)乘以√f,最大容许输入频谱噪声密度(ND)可如下计算
1 µV rms = ND × √4 kHz
即ND = 15.8 nV/√Hz。
根据RTI系统输入噪声的该品质因数,可以选择适当的仪表放大器,以提供充足的模拟前端增益(通过相关过采样与ADC SNR相加),实现所需的126 dB。对于AD7985,典型SNR数值为89 dB,通过72倍过采样还可获得~18 dB的改善(72约为26,每翻一倍增加3 dB)。实现126 dB DR仍需要另外20 dB的改善,可以来自模拟PGA级提供的增益。仪表放大器必须提供≥20的增益(只要不超过15.8 nV/√Hz的噪声密度规格)。
图1显示了实现上述前端PGA增益和ADC过采样的系统级解决方案。输入级使用AD8253——极低噪声(10 nV/√Hz)的数字控制仪表放大器。增益选项如下: G = 1, 10, 100, 1000.
AD8021是能够驱动 AD7985的2.1 nV/√Hz低噪声、高速放大器。该器件还会对 AD8253输出进行电平转换和衰减。 AD8253 和 AD8021 均采用2.25 V的外部共模偏置电压工作,两者结合以在ADC的输入端维持相同共模电压。基准电压为4.5 V时,ADC的输入范围为0 V至4.5 V。
 
 
     图3. 用于测量系统性能的测试设置
AD8021的输出使用高速ADC来测量。PGA增益可根据输入信号的幅度动态设置。对于小信号输入,增益设置为100。对于更大输入,增益降低至1。
使用QFN封装的16位、2.5 MSPS PulSAR ADC AD7985(功耗为11 mW)实施数字后处理,由于该器件具有快速采样速率,还可用于在低输入带宽应用中实施高阶过采样。鉴于以输入(RTI)为基准时完整系统噪声预算为15.8 nV/√Hz(最大值),可以计算每个模块的主要噪声源,以确保不超过15.8 nV/√Hz的硬限值。AD8021的折合到输入端噪声规格<3 nV/√Hz,当折合到增益为100的AD8253级时可忽略。使用外部4.5 V基准电压时,在<45 µV rms的噪声分辨率下,AD7985的额定SNR为89 dB。
如果考虑300 kHz的奈奎斯特带宽,ADC在此带宽内将提供~83 nV/µHz的噪声。折合到AD7985的输入端时,它的<1 nV/√Hz噪声在系统内可忽略,此时使用方和根计算对RTI噪声源求和。
使用AD8253的另一优点是它具有数字增益控制功能,可以根据输入变化动态地改变系统增益。这一点通过巧用系统的数字信号处理能力便可实现。在本应用中,数字处理的主要功能是利用 AD798516位转换结果产生较高分辨率的输出。实现方法是对数据进行均值和抽取计算,并根据输入幅度自动切换模拟输入增益。过采样过程的输出数据速率低于ADC采样速率,但动态范围大幅增加。
为完成本应用数字端的原型制作,使用现场可编程门阵列(FPGA)作为数字内核。为了快速调试系统,使用系统演示平台(SDP)连接器标准将模拟电路和FPGA整合到单片电路板上,以便轻松实现PC的USB连接,如图3所示。SDP是可重用硬件和软件的组合,可以在大多数常用元件接口上轻松实现硬件的控制和数据采集。
本模块根据当前增益设置、两个原始ADC样本和一些硬编码阈值输出新增益设置。系统内使用四个阈值。这些阈值的选择对最大化系统的模拟输入范围很重要,可确保在尽可能大的信号范围内使用G = 100模式,同时防止ADC输入过驱。请注意,该增益模块处理的是每个原始ADC结果,而不是未归一化的数据。在此前提下,系统可使用的一些阈值示例如下(假设使用中间电平为零的双极性系统):
在G = 1模式下,使用内部限值T1和T2。如果实际ADC结果介于T1和T2之间,增益便切换至G = 100模式。这样可确保ADC的模拟输入电压尽快最大化。接着,在G = 100模式下,使用外部限值T3和T4。如果预测ADC结果高于T3或低于T4,增益便切换至G = 1模式,以防止ADC输入超量程,如图4所示。
 
 
     图4. 当预测模数转换器输入将超出阈值限值时,从放大器输入到转换器输入的增益减少100(蓝线:放大器输入;红线:转换器输入。)
在G = 100模式下,如果算法预测下一ADC样本将刚好超出外部阈值(使用最基本的线性预测),假定ADC结果为+32510,则增益切换至G = 1,下一ADC结果是+325而不是+32510。
总体系统性能
一旦增益和抽取算法经过全面优化,即可测试整个系统。图5显示系统对–0.5 dBFS的大信号1 kHz输入音的响应。考虑100的PGA增益时,实现的动态范围为127 dB。同样,测试图6中的小信号输入时,如果输入音为70 Hz (–46.5 dBFS时),最高可实现129 dB的动态范围。由于该测量中增益范围未发生有效切换,预期在较小输入音下可获得性能提升。
 
 
     图5.大量程1kHz信号的响应显示127dB的动态范围
 
 
     图6.70Hz小量程输入信号的响应
系统性能取决于动态切换增益以同时处理小信号输入和大信号输入的能力。虽然Σ-Δ技术提供了极佳的动态范围,基于SAR的解决方案也是一种根据输入信号动态改变前端增益的方式,而且不会影响系统性能。这样便可实时测量小信号和大信号交流、直流输入,而不必等候系统建立时间,或者因延迟的增益变化产生大的毛刺。
电路评估与测试
图3显示了用于评估该电路的基本测试设置。有关PCB的完整原理图和布局,请参阅CN-0260设计支持包:http://www.analog.com/cn0260-designsupport。
输入端切记使用低噪声、低失真信号源,例如Agilent 33120A、Audio Precision System Two 2322,或等效器件。


