YPBPR 至 RGB 视频转换器
详情介绍
概览
设计资源
评估硬件
产品型号带"Z"表示符合RoHS标准。评估此电路需要下列选中的电路板
- EVAL-ADF4351EB1Z ($175.00) Wideband Synthesizer with Integrated VCO
驱动/参考代码
Software such as C code and/or FPGA code, used to communicate with component's digital interface.
优势和特点
- 直接变频发射机
- 低误差向量幅度
- 30MHz至2.2GHz RF输出
电路功能与优势
本电路为宽带直接变频发射机模拟部分的完整实施方案(模拟基带输入、RF输出)。通过使用锁相环(PLL)和宽带集成电压控制振荡器(VCO),本电路支持30 MHz至2.2 GHz范围内的RF频率。与使用一分频本地振荡器(LO)级的调制器不同(如CN-0285中所述),本电路无需进行LO的谐波滤波。
获得最佳性能的唯一要求,就是以差分方式驱动调制器的LO输入。ADF4351 可提供差分RF输出,因此极其适用于本电路。PLL转调制器接口适用于所有集成2XLO分相器的I/Q调制器和I/Q解调器。低噪声LDO确保电源管理方案对相位噪声和误差矢量幅度(EVM)没有不利影响。这种器件组合可以提供30 MHz至2.2 GHz频率范围内业界领先的直接变频发射机性能。对于2.2 GHz以上的频率,则推荐使用一分频调制器,如CN-0285所述。
 
 
 
     电路描述
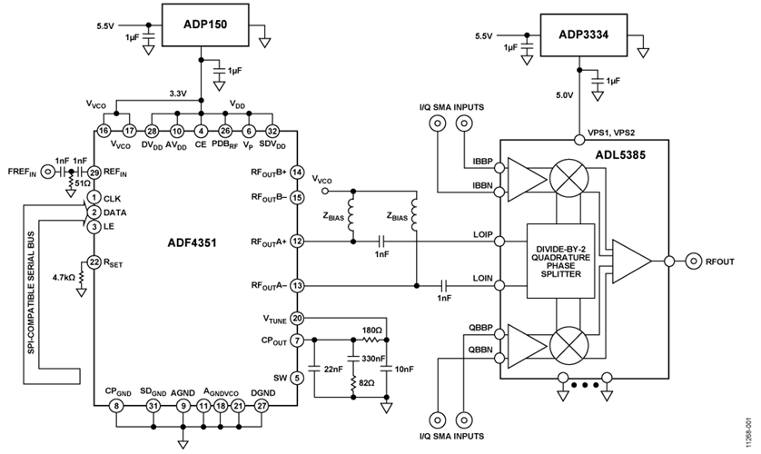
图1所示电路使用完全集成的小数N分频PLL ICADF4351。ADF4351向发射正交调制器ADL5385提供本振(LO频率为调制器RF输出频率的两倍)信号,后者将模拟I/Q信号上变频为RF信号。两个器件共同提供宽带基带I/Q至RF发射解决方案。
ADF4351采用超低噪声3.3 V ADP150 调节器供电,以实现最 佳LO相位噪声性能。ADL5385 则采用5 V ADP3334 LDO供电。 ADP150LDO的输出电压噪声仅为9 μV rms, rms(10 Hz至100 kHz积分),有助于优化VCO相位噪声并减少VCO推压的影响(等效于电源抑制)。有关使用ADP150 LDO对ADF4351供电的更多详情,请参见CN-0147。
ADL5385采用二分频模块产生正交LO信号。因此,正交精度取决于输入LO信号的占空比精度(以及内部分频器触发器的匹配)。上升和下降时间的任何不平衡都会导致偶次谐波出现,影响ADF4351 RF的输出。当以差分形式驱动调制器LO输入时,可以消除偶数阶谐波,改善总体正交产生性能。 (详见 “宽带ADC前端设计考虑:何时使用双变压器配置。”作者:Rob Reeder和Ramya Ramachandran,模拟对话,40-07)
由于边带抑制性能取决于调制器的正交精度,相比单端方式,以差分方式驱动LO输入端口能获得更佳的边带抑制。比起大部分集成VCO的竞争型PLL器件所采用的单端输出,ADF4351可提供差分RF输出。
ADF4351输出匹配包括ZBIAS上拉电阻,电源节点的去耦电容也起到一定的作用。为实现宽带匹配,建议使用阻性负载(ZBIAS = 50Ω),或者将一个阻性负载与ZBIAS的电抗性负载并联。后者提供的输出功率稍高,具体取决于所选的电感。对于1 GHz以下的LO工作频率,则使用数值为19 nH或更高的电感。利用ZBIAS = 50 Ω可得出本电路的测量结果;输出功率设置为5 dBm。使用50 Ω电阻时,此设置在全频段 范围内的每输出约为0 dBm;而使用差分输入时为3 dBm。ADL5385 LO的输入驱动电平规格为−10 dBm至+5 dBm;因此,它能够降低ADF4351的输出功率,节省功耗。
边带抑制性能与RF输出频率的扫描关系图如图2所示。在该扫描图中,测试条件如下
- 基带I/Q幅度= 1.4 V p-p差分正弦波与500 mV直流偏置正
- 基带I/Q频率 (fBB) = 1 MHz
- LO = 2 × RFOUT
测试设置的简化框图如图3所示。由于标准ADL5385板不支持差分LO输入驱动,因此测试中使用了修改后的ADL5385评估板。
 
 
       相比数据手册测量中利用低噪声RF信号发生器驱动ADL5385,本电路获得了类似的(甚至更佳的)边带抑制性能。利用ADF4351的差分RF输出可消除偶数阶谐波,并提升调制器的正交精度。这会影响边带抑制性能和EVM。对图1所示电路的测量表明,该电路的单载波W-CDMA复合EVM优于2%。因此,该电路为30 MHz至2.2 GHz的频率提供了低EVM宽带解决方案。对于2.2 GHz以上的频率,可使用一分频调制器模块,如CN-0285所述。
若需完整的设计支持包,请参阅http://www.analog.com/CN0311-DesignSupport.
常见变化
电路评估与测试
CN-0311使用EVAL-ADF4351EB1Z 和ADL5385-EVALZ 评估所述电路,能够快速设置并进行评估。。EVAL-ADF4351EB1Z使用评估板附带光盘中的标准ADF4351 编程软件。
设备要求
需要以下设备:
- 带USB端口的Windows® XP、Vista或Windows 7 PC
- EVAL-ADF4351EB1Z评估板
- ADL5385-EVALZ评估板
- ADF4351编程软件
- 电源 (5 V, 500 mA)
- I/Q信号源,如Rohde & Schwarz AMIQ
- 频谱分析仪
另外,可参考针对EVAL-ADF4351EB1Z评估板的 UG-435用 户指南、ADF4351数据手册和ADL5385数据手册。
开始使用
测试设置的电路描述、原理图和框图详细信息参见 CN-0311(见图1和图3)。UG-435用户指南详细说明了 EVAL-ADF4351EB1Z评估软件的安装和使用。UG-435还包 含电路板设置说明和电路板原理图、布局和物料清单。 ADL5385数据手册中含有ADL5385-EVALZ电路板原理图、 框图、物料清单、布局和组装信息。相关器件信息,请参 考ADF4351数据手册和ADL5385数据手册。
功能框图
本文所述测试设置的功能框图见图3
设置和测试
完成设备设置后,使用标准RF测试方法测量电路的边带抑制性能。
讨论
样片申请及购买
样片
| 产品 | 描述 |  可提供样片的  | 
| ADL5385 | 30 MHz 至2,200 MHz 正交调制器 | ADL5385ACPZ-R7 | 
| ADP3334 | 高精度、低IQ、500 MA ANYCAP®可调低压差稳压器 | ADP3334ACPZ-REEL7 ADP3334ARMZ-REEL7 ADP3334ARZ | 
| ADP150 | 超低噪声、150 mA CMOS线性调节器 | ADP150ACBZ-1.8-R7 ADP150ACBZ-2.5-R7 ADP150ACBZ-2.6-R7 ADP150ACBZ-2.75R7 ADP150ACBZ-2.8-R7 ADP150ACBZ-2.85R7 ADP150ACBZ-3.0-R7 ADP150ACBZ-3.3-R7 ADP150AUJZ-1.8-R7 ADP150AUJZ-2.0-R7 ADP150AUJZ-2.5-R7 ADP150AUJZ-2.65-R7 ADP150AUJZ-2.8-R7 ADP150AUJZ-3.0-R7 ADP150AUJZ-3.3-R7 | 
| ADF4351 | 集成VCO的宽带频率合成器 | ADF4351BCPZ | 
- 加入我的myAnalog 登录 myAnalog





