单端输入差分输出放大器
详情介绍
概览
设计资源
评估硬件
产品型号带"Z"表示符合RoHS标准。评估此电路需要下列选中的电路板
- EVAL-AD5760SDZ ($149.00) 16-Bit, Linear, Ultra Stable, Low Noise, Bipolar ±10 V DC Voltage Source
- EVAL-SDP-CB1Z ($99.00) Eval Control Board
驱动/参考代码
Software such as C code and/or FPGA code, used to communicate with component's digital interface.
优势和特点
- 双极性±10V直流电压源
- 16位分辨率
- 低噪声
电路功能与优势
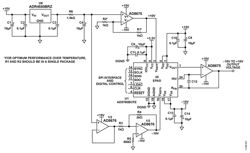
图1所示电路是一个16位、超稳定、低噪声、精密、双极 性、±10 V电压源,仅需搭配最少数量的精密外部元件。
AD5760电压输出DAC(B级)的积分非线性(INL)最大值为 ±0.5 LSB,差分非线性(DNL)最大值为±0.5 LSB。
完整系统具有低于0.1 LSB的峰峰值噪声和漂移,以100秒时 间间隔进行测量。该电路适用于医疗仪器、测试和测量, 以及需要精密低漂移电压源的工业控制应用中。
 
 
 
 
     电路描述
图1所示电路基于真16位、无缓冲电压输出DAC AD5760采用最高33 V双极性电源供电。AD5760的正基准电压输入范围为5 V至VDD − 2.5 V,负基准电压输入范围为VSS + 2.5 V至0 V,相对精度最大值为±0.5 LSB,保证工作单调性,差分非线性(DNL)最大值为±0.5 LSB。AD5760输出噪声为8 nV/√Hz,还具有极高的长期线性误差稳定性(0.00625 LSB)。
图1显示AD5760配置为带有放大器输入偏置电流补偿的单位增益模式,可产生对称的双极性输出电压范围。此工作模式采用外部输出运算放大器和片内电阻(参见AD5760数据手册)来提供输入偏置电流补偿。这些内部电阻相互之间以及与DAC梯形电阻之间均热匹配,因而可实现比率热跟踪。
精密运算放大器AD8675 具有低失调电压(最大值75 μV)和低 噪声(典型值2.8 nV/√Hz,0.1 μV p-p,0.1 Hz至10 Hz)特性,是AD5760的最佳输出缓冲器。AD5760具有两个内部匹配的6.8 kΩ前馈和反馈电阻,它们既可以连接到运算放大器AD8675以提供10 V失调电压,从而实现±10 V输出摆幅,也可以并行连接以提供偏置电流消除功能。本例显示±10 V双 极性输出,电阻用于偏置电流消除功能。内部电阻连接通过设置AD5760控制寄存器中的相关位来控制(参见AD5760数据手册)。
ADR4550是高精度基准电压源,提供出色的温度稳定性(最 大值2 ppm/°C,B级)和超低输出电压噪声(2.8 μV p-p,0.1 Hz至10 Hz)。这些特性使其成为AD5760的理想基准电压源。
为了获得±10 V输出电压范围,使用AD8675和AD8676 (双通 道AD8675)将ADR4550的+5 V基准电压放大至±10 V(如图1所示)。
输出缓冲器同样采用AD8675,它具有低噪声和低漂移特性。此放大器与AD8676(AD8675的双通道版本)共同将低噪声ADR4550的+5 V基准电压分别放大至+10 V和-10 V。此增益电路中的R1、R2、R3和R4为精密金属薄片电阻,其容差和温度系数电阻分别为0.01%和0.6 ppm/°C。R6和C4构成低通滤波器,截止频率大约为10 Hz。该滤波器用于衰减基准电压源噪声。
如有需要,可使用单个双通道放大器AD8676代替电路中的两个运算放大器AD8675。然而,EVAL-AD5760SDZ板设计用于提供输出级灵活性,因此本例中选择两个运算放大器AD8675。
该电路的数字输入采用串行输入,并与标准SPI、QSPI、MICROWIRE®和DSP接口标准兼容。
 
 
 线性度测量
  利用Agilent 3458A万用表,在EVAL-AD5760评估板上演示图1所示电路的精密性能。图2显示积分非线性与DAC代码具有函数关系,且位于± 0.5 LSB的规格范围内。
图3显示差分非线性与DAC代码具有函数关系,且位于±0.5LSB的规格范围内。
 
 
 
 
     
 图2. 积分非线性与DAC码的关系
 
 
 
 
     噪声漂移测量
  要实现高精度,电路输出端的峰峰值噪声必须维持在1 LSB以下,对于16位分辨率和+10 V单极性电压范围为152 μV,而对于20 V峰峰值电压范围则为305 μV。
实际应用中不会在0.1 Hz处有高通截止频率来衰减1/f噪声,但会在其通带中包含低至直流的频率;因此,测得的峰峰值噪声对于+10 V单极性电压范围如图4所示,而对于±10 V双极性电压范围则如图5所示。两种情况下,电路输出端的噪声是在100秒内测得的,测量充分涵盖低至0.01 Hz的频率。
图4显示10 V输出范围内的信号链噪声性能(1 LSB = 152 μV)。将AD5760的VREFN输入接地即可得到10 V范围。
 
 
 
 
      图4中10 V范围的峰峰值输出噪声总结如下:
- 零电平 = 0.96 μV p-p = 0.006 LSB p-p
- 中间电平 = 7.46 μV p-p = 0.05 LSB p-p
- 满量程 = 12.88 μV p-p = 0.08 LSB p-p
零电平输出电压的噪声最低,此时噪声仅来自DAC内核,这仅仅是由于V REFN输入接地。选择零电平码时,DAC会衰减各基准电压路径的噪声贡献。
频率较低时,温度漂移和热电偶效应会变成误差源。通过选择热系数较小的器件可以将上述效应降至最小。在此电路中,低频1/f噪声的主要来源是基准电压源。另外,基准电压源的温度系数值也是电路中最大的,为2 ppm/°C。
图5显示20 V输出范围内的信号链噪声性能(1 LSB = 305 μV)。
 
 
 
 
       图5中20 V范围的峰峰值噪声总结如下:
- 零电平 = 18 μV p-p = 0.06 LSB p-p
- 中间电平 = 2.47 μV p-p = 0.008 LSB p-p
- 满量程 = 9.22 μV p-p = 0.03 LSB p-p
中间电平时具有最低的噪声,因为DAC内核在该电平位置具有针对基准电压源的最大衰减。
零电平时的噪声大于满量程时的噪声,因为负基准电压通过额外的缓冲器级。
欲查看完整原理图和印刷电路板的布局,请参见CN-0318设计支持包:www.analog.com/CN0318-DesignSupport.
常见变化
AD5760支持各种不同的输出范围,从0 V至+5 V、最高±10 V 以及该范围内的任意值。如图1所示,带有放大器输入偏 置补偿的单位增益模式可用于对称或非对称输出范围—— 在VREFP和VREFN端施加所需基准电压即可。将AD5760内部 控制寄存器的RBUF位设为逻辑1,即可选定这些单位增益 模式。增益2配置可在单端基准电压源输入需要对称输出 范围时使用(VREFN = 0 V)。将AD5760内部控制寄存器的RBUF 位设为逻辑0,便可选择这种模式。
如有需要,可使用双通道AD8676代替两个运算放大器 AD8675。
 
 
电路评估与测试
- 系统演示平台(EVAL-SDP-CB1Z)
- EVAL-AD5760SDZ评估板和软件
- Agilent 3458A万用表
- PC(Windows 32位或64位操作系统)
- National Instruments GPIB转USB-B接口电缆
- SMB电缆(1)
Software Installation
  
AD5760评估套件包括一张光盘,其中含有自安装软件。该 软件兼容Windows XP (SP2)和Vista(32位和64位)。如果安装 文件未自动运行,可以运行光盘中的setup.exe文件。完整 的硬件和软件设置步骤请参见用户指南UG-436。
请先安装评估软件,再将评估板和SDP板连接到PC的USB 端口,确保PC能够正确识别评估系统。
- 光盘文件安装完毕后,按照用户指南UG-436中的描 述为AD5760评估板接通电源。将SDP板(通过连接器A或连接器B)连接到AD5760评估板,然后利用附送的 电缆连接到PC的USB端口。
- 检测到评估系统后,确认出现的所有对话框。这样 就完成了安装。
功能框图
测试配置的功能框图如图7所示。
电源
必须提供下列外部电源:
- AD5760的数字电源:在连接器J1的VCC与DGND输 入之间提供3.3 V电源。
- 或者将链路1放在位置A,以便从USB端口通过SDP板 为数字电路供电(默认设置)。
- AD5760的正模拟电源:在J2的VDD与AGND输入之 间提供+12 V至+16.5 V的电源。
 
 
       图6. 评估软件主窗口
 
 
 
 
       默认链路选项设置
默认链路选项如表1所示。该板的默认配置为:VREFP = +10 V, VREFN= −10 V,输出范围为±10 V。
表1. 默认链路选项 
 
 
| 链路编号 | 选项 | 
| LK1 | A | 
| LK2 | B | 
| LK3 | A | 
| LK4 | 已移除 | 
| LK5 | 已移除 | 
| LK6 | 已移除 | 
| LK7 | 已移除 | 
| LK8 | C | 
| LK9 | 已插入 | 
| LK11 | 已插入 | 
要将该板配置为图1所示电路,必须对表1中的默认链路配 置进行如下改动:
- 将LK3放在位置B
- 插入LK4
- 将LK8放在位置C。
这些改动将输出缓冲放大器的增益配置为1,并补偿放大 器输入偏置电流。欲了解有关EVAL-AD5760SDZ测试设置 的更多信息,请参阅用户指南UG-436。
 
 
 测试
  VOUT_BUF SMB连接器连接到Agilent 3458A万用表。线性 度测量利用AD5760 GUI上的"测量DAC输出"选项卡进行。
T噪声漂移测量也是在VOUT_BUF SMB连接器上进行。输出 电压利用AD5760 GUI上的"设置电压"选项卡进行。峰峰值 噪声漂移的测量时间为100秒。
量数据计算INL、DNL和噪声,请参阅AD5760数据手册和以 下文献: 数据转换手册第5章"测试数据转换器",ADI公司
讨论
- 加入我的myAnalog 登录 myAnalog




