LTM4639 1V/40A μModule 具有两个并联输出和两相工作 (在 350kHz)
详情介绍
概览
设计资源
驱动/参考代码
Software such as C code and/or FPGA code, used to communicate with component's digital interface.
电路功能与优势
工业过程控制系统中的信号电平通常为以下几类之一:单端电流(4 mA至20 mA)、单端差分电压(0 V至5V、0 V至10 V、±5 V、±10 V)或者来自热电偶或称重传感器等传感器的小信号输入。大共模电压摆幅也非常典型,尤其是小信号差分输入;因此,良好的共模抑制性能是模拟信号处理系统的一项重要特性。
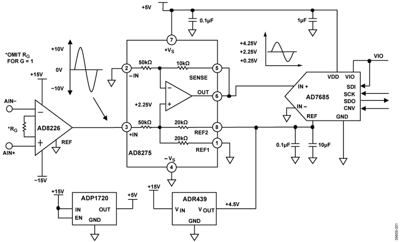
图1所示的模拟前端电路经过优化,可在处理这些类型的工业级信号时提供高精度和高共模抑制比(CMRR)。

图1:适合过程控制应用的高性能模拟前端(原理示意图:未显示所有连接和去耦)
该电路会对信号进行电平转换和衰减,从而使信号可以与大多数现代单电源SAR ADC的输入范围要求兼容,如高性能、16位250 kSPS PulSAR® ADC AD7685。
对于18 V p-p的输入信号,该电路的共模抑制(CMR)性能约为105 dB(100 Hz时)和80 dB(5 kHz时)。
高精度、高输入阻抗和高CMR由仪表放大器AD8226 提供。对于高精度应用,需要具有高输入阻抗,以便最大程度地减小系统增益误差并实现出色的CMR。AD8226增益可以用电阻在1至1000范围内进行编程设置。
若直接在输入端连接阻性电平转换器/衰减器级,会因电阻之间出现失配,导致CMR性能下降。AD8226可以提供小信号和大信号输入所需的出色CMR性能。无需任何外部元件,电平转换器/衰减器/驱动器AD8275即可在该电路中执行衰减和电平转换功能。
由于信号带宽相对较低,Σ-Δ型ADC通常用于高分辨率测量系统,而且Σ-Δ架构可以在低更新速率条件下提供出色的噪声性能。不过,在越来越多的设计中,尤其是多通道系统,更新速率不断提高,以便更快地更新各通道或增加通道密度。这种情况下,高性能SAR ADC是不错的替代之选。图1所示电路采用250 kSPS 16位ADC AD7685、高性能仪表放大器AD8226和衰减器/电平转换器/放大器AD8275并配置为完整的系统解决方案,无需任何外部元件。
电路描述
此电路内置一个轨到轨输出仪表放大器AD8226,并连接到G = 0.2差动放大器AD8275的正输入端,该差动放大器的输出端则连接到16位、250 kSPS、采用 MSOP/QFN封装的PulSAR ADC AD7685的输入端。AD8226的增益设置为1(高电压/电流输入),且其输出以地为参考。可以使用单端或差分输入。AD8226的输出为双极性信号,用于驱动AD8275输入。AD8275用于对该双极性输入进行衰减和电平转换,从而提供0.2的增益。因此,在其输入端输入20 V p-p的差分信号时,输出端将产生4 V p-p的单端信号。4.5 V精密基准电压源ADR439用于为AD8275提供内部共模偏置电压(VREF/2 = 2.25V),以及为AD7685 ADC提供外部基准电压。在这些条件下,AD8275的输出摆幅为+0.25 V至+4.25 V,位于AD7685的0 V至+4.5 V工作范围内。
ADP1720 用于为AD8275和AD7685提供5 V电源。之所以选择ADP1720是因为其具有高输入电压范围(高达28 V)。在此电路中,ADP1720只需为AD8275和AD7685提供约4 mA的电流,因此在最差情况下,28 V输入时调节器的功耗约为90 mW,这使得整个系统可以采用外部±15 V电源供电。
系统级共模抑制性能
初始测试用于在系统级验证至ADC的AD8226共模抑制性能。采用的输入测试信号音为10 Hz、100 Hz、500 Hz、1 kHz、2 kHz、3 kHz、4 kHz、5 kHz,而输入信号为18 V p-p。测试结果如表1所示。在测试1中,AIN+和AIN−信号短接并连接到交流测试信号音,然后以FFT测量结果。由于输入端连接在一起,因此AD8226应当会抑制交流信号。在测试2中,信号施加于AIN+,而AIN−接地。在这些条件下,FFT测量信号音电平。然后,通过计算测试1和测试2中FFT结果之间的差值即可得到共模抑制值。表1列出了不同频率下获得的CMR值。必须注意,AD8226在5 kHz时的CMR额定值为80 dB,因此可在系统级实现CMR性能无损。
系统级交流性能
此外还要在系统级测试系统的交流精度,此时AD7685的工作采样速率为250 kSPS。图2所示为10 kHz、5 V p-p输入时的FFT测试结果。图中所示的结果如下:
- 信噪比(SNR) = 87.13 dBFS
- 信纳比(SINAD) = 85.95 dBFS
- 无杂散动态范围(SFDR) = 81.82 dBc
- 总谐波失真(THD) = −78.02 dBc
表1:18 V p-p输入时电路的CMR性能
| Frequency (kHz) |
FFT Signal Level (dBFS), 18 V p-p Input |
CMR(db) |
|
| Test 1: AIN+ = AIN- |
Test 2: Input=AIN+, AIN- =GNO |
||
| 0.1 | -104.64 |
-2.86 |
101.78 |
| 0.5 |
-100.00 |
-3.28 |
96.72 |
| 1 |
-94.67 |
-2.85 |
91.82 |
| 2 |
-88.58 |
-2.88 |
85.70 |
| 3 |
-84.93 |
-2.93 |
82.00 |
| 4 |
-82.07 |
-3.01 |
79.06 |
| 5 |
-79.43 |
-3.10 |
76.33 |

图2. 10 kHz输入信号、满量程以下14 dB、250 kSPS的FFT结果
该电路或任何高速电路的性能都高度依赖于适当的PCB布局,包括但不限于电源旁路、受控阻抗线路(如需要)、元件布局、信号布线以及电源层和接地层。(有关PCB布局的详情,请参见 MT-031教程、 MT-101教程和 高速印刷电路板布局实用指南一文。)
有关本电路笔记的完整设计支持包,请参阅http://www.analog.com/CN0213-DesignSupport
常见变化
电路评估与测试
该电路采用系统演示平台(SDP)进行测试。SDP平台包含必要的ADC驱动器以及至PC的USB连接。从ADC采样的数据由SDP板通过USB发送至PC。然后利用ADC公司提供的标准ADC LabVIEW评估软件工具生成FFT曲线图。测试设置的功能框图如图3所示,而电路板照片如图4所示。
用于收集测试数据的设备
- 带USB端口的Windows® XP、Windows Vista®(32位)或Windows® 7(32位)PC
- EVAL-A-INPUT-1AZ电路评估板
- EVAL-SDP-CB1Z、SDP-A评估板
- 评估软件
- 电源电压:+5 V (200 mA)
- 电源电压:±15 V、Agilent E3630A或等同
- 信号发生器:Agilent 33120A或等同产品

图3:测试设置的功能框图

图4:与SDP板相连的EVAL-A-INPUT-1AZ评估板照片
设置与测试
在PC的CD驱动器中加载评估软件。
EVAL-A-INPUT-1AZ电路板上的120引脚连接器连接到EVAL-SDP-CB1Z (SDP)评估板上标有“CON B”的连接器。使用尼龙五金配件,通过120引脚连接器两端的孔牢牢固定这两片板。将信号源连接到EVAL-A-INPUT-1AZ板的J1输入(AIN+)端子。运行常规FFT测试时,JP1跳线连接在J3端子(IN−)和地之间。运行CMR测试时,该跳线连接在J1 (AIN+)和J3 (AIN−)之间。
在断电情况下,将一个+5 V电源连接到SDP板。使用USB电缆将SDP板连接到PC上的USB端口。
然后,将±15 V电源连接到EVAL-A-INPUT-1AZ电路板。启动评估软件,并通过USB电缆将PC连接到SDP板上的微型USB连接器。
一旦USB通信建立,就可以使用SDP板来发送、接收、捕捉来自EVAL-A-INPUT-1AZ板的串行数据。
讨论
样片申请及购买
样片
| 产品 |
描述 |
可提供样片的 |
| AD7685 | 16位、250kSPS PulSAR ADC,采用MSOP/QFN封装 | AD7685ACPZRL7 AD7685ARMZ AD7685BCPZRL7 AD7685BRMZ AD7685CCPZRL7 AD7685CRMZ |
| AD8226 | 宽电源电压范围、轨到轨输出仪表放大器 | AD8226ARMZ AD8226ARZ |
| AD8275 | G = 0.2、电平转换、16位ADC驱动器 | AD8275ARMZ AD8275BRMZ |
| ADP1720 | 50 mA、高压、微功耗线性稳压器 | ADP1720ARMZ-3.3-R7 ADP1720ARMZ-5-R7 ADP1720ARMZ-R7 ADP1720TRMZ-EP ADP1720TRMZ3.3-EP ADP1720TRMZ5-EP |
| adr439 | 超低噪声、4.5V XFET®基准电压源,具有吸电流和源电流能力 |


