LTC4211 单通道 5V 热插拔控制器
详情介绍
概览
设计资源
评估硬件
产品型号带"Z"表示符合RoHS标准。评估此电路需要下列选中的电路板
- EVAL-CN0203-SDPZ ($65.00) Flexible PLC/DCS Analog Output Module Using Only Two Analog Components
- EVAL-SDP-CB1Z ($99.00) Eval Control Board SDP
驱动/参考代码
Software such as C code and/or FPGA code, used to communicate with component's digital interface.
优势和特点
- 可编程模拟输出
- 16位分辨率
- . 1%误差,无失码
- PLC输出模块的理想选择
电路功能与优势

 
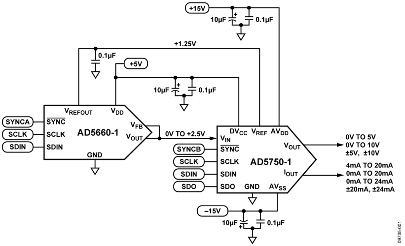
图1. 针对单通道的基本模拟输出电路(原理示意图,未显示所有连接和保护电路)
电路描述
AD5750/AD5750-1是单通道、低成本、精密电压/电流输出驱动器,设计用于满足工业过程控制应用的需要。电压输出范围可以针对PLC和DCS应用的标准输出范围进行编程:0 V至5 V、0 V至10 V、−5 V至+5 V和−10 V至+10 V。针对标准范围,还提供了20%的超范围设置,由此便可得到下列选项:0 V至6 V、0 V至12 V、−6 V至+6 V和−12 V至+12 V。
电流输出通过单独的引脚提供,可以编程为以下范围:4 mA至20 mA、0 mA至20 mA、−20 mA至+20 mA、0 mA至24 mA和−24 mA至+24 mA。单极性范围具有2%的超范围设置。由于AD5750/AD5750-1的电流输出既可以是源电流,也可以是吸电流,因此它能与广泛的传感器或执行器接口。如果需要,可以将电压和电流输出引脚连在一起,以便将终端系统配置为单通道输出。
AD5660-1是一款单通道、低成本、低功耗、轨到轨电压缓冲输出nanoDAC,片内集成一个1.25V、5 ppm/°C基准电压源。AD5660-1内置一个上电复位电路,确保DAC输出上电至0 V并保持该电平,直到执行一次有效的写操作为止。
AD5660-1 DAC与AD5750-1驱动器之间的接口简单,无需外部器件。AD5660-1的输出电压范围是0 V到2.5 V,与AD5750-1的输入范围匹配。此外,AD5660-1的基准输出电压为1.25 V,与AD5750-1的基准输入要求完全匹配。
用于PLC和DCS应用的器件所需的ESD保护和过压保护一般远高于形式上的推荐要求。AD5750-1的各引脚内置ESD保护二极管,可以防止3 kV瞬变损害器件(人体模型)。但是,工业控制环境可能会使I/O电路遭受高得多的瞬变。EVAL-CN0203-SDPZ电路板内置外部30 V/600 W瞬变电压抑制器(TVS)、50 mA/30 V自恢复保险丝(PolySwitch)和肖特基功率二极管,以提供更高电压的ESD保护、50 mA过流保护和30 V过压保护。图1的原理示意图未显示可选的外部保护电路,但可以在CN0203设计支持包的详细原理图(EVAL-CN0203-SDPZ-SCH pdf文件)中找到: www.analog.com/CN0203-DesignSupport
本电路必须构建在具有较大面积接地层的多层电路板上。为实现最佳性能,必须采用适当的布局、接地和去耦技术(请参考 教程MT-031——“实现数据转换器的接地并解开AGND和DGND的谜团”" 以及 教程MT-101——“去耦技术”)。 
 
 
 测量
  对于PLC、DCS和其它过程控制系统,积分非线性(INL)、微分非线性(DNL)和输出误差是最重要的性能指标。AD5750-1具有非常灵活并且可配置的输出范围,可以满足应用需要。该电路的INL、DNL和输出误差测量结果分别如图2、图3和图4所示。测量条件为25°C、电压输出模式并且使用内部电流检测电阻。AD5750-1范围设置为0 V至5 V。所有其它范围的测试结果如表1所列。 

 
图2. 0 V至5 V输出范围的INL

 
图3. 0 V至5 V输出范围的DNL

 
图4. 0 V至5 V输出范围的输出误差
表1所示测试结果是在25°C下使用EVAL-CN0203-SDPZ电路板,采用Agilent E3631A直流电源供电,利用Agilent 34401A数字万用表测得的。
注意,客户需要调整输出范围0 mA至20.4 mA和0 mA至24.5 mA,以便与0 mA至20 mA和0 mA至24 mA范围完全匹配。0 mA至+24.5 mA范围下的0.24% FSR输出误差包括增益误差,增益误差由客户通过校准消除。
表1. 所有输出范围的测试结果
| 范围 | 电流检测电阻 | DNL (LSB) | INL (LSB) | 线性度(%FSR) | 输出误差(%FSR) | 
| 0 V至5 V | 无关 | 0.8 | 7.1 | 0.011 | 0.05 | 
| 0 V至10 V | 无关 | 0.8 | 6.1 | 0.009 | 0.05 | 
| −5 V至+5 V | 无关 | 0.5 | 6.2 | 0.009 | 0.04 | 
| −10 V至+10 V | 无关 | 0.5 | 6.8 | 0.010 | 0.04 | 
| 0 V至6 V | 无关 | 0.8 | 6.9 | 0.010 | 0.05 | 
| 0 V至12 V | 无关 | 0.8 | 5.3 | 0.008 | 0.09 | 
| −6 V至+6 V | 无关 | 0.5 | 8.0 | 0.012 | 0.06 | 
| −12 V至+12 V | 无关 | 0.5 | 7.4 | 0.011 | 0.08 | 
| −2.5 V至+2.5 V | 无关 | 0.5 | 5.6 | 0.008 | 0.05 | 
| 4 mA至20 mA | 内部 | 2.4 | 6.3 | 0.010 | 0.07 | 
| 4 mA至20 mA | 外部 | 2.5 | 6.2 | 0.010 | 0.07 | 
| 0 mA至20 mA | 内部 | 1.9 | 5.8 | 0.009 | 0.06 | 
| 0 mA至20 mA | 外部 | 1.9 | 5.7 | 0.009 | 0.06 | 
| 0 mA至24 mA | 内部 | 1.6 | 5.4 | 0.008 | 0.07 | 
| 0 mA至24 mA | 外部 | 1.9 | 5.5 | 0.008 | 0.06 | 
| −20 mA至+20 mA | 内部 | 1.2 | 8.8 | 0.013 | 0.05 | 
| −20 mA至+20 mA | 外部 | 1.2 | 9.3 | 0.014 | 0.05 | 
| −24 mA至+24 mA | 内部 | 1.0 | 9.2 | 0.014 | 0.05 | 
| −24 mA至+24 mA | 外部 | 1.0 | 10.1 | 0.015 | 0.04 | 
| 3.92 mA至+20.4 mA | 内部 | 2.4 | 6.7 | 0.010 | 0.03 | 
| 0 mA至+20.4 mA | 内部 | 2.0 | 7.6 | 0.012 | 0.05 | 
| 0 mA至+24.5 mA | 内部 | 1.7 | 3.4 | 0.007 | 0.24 | 
电路评估与测试
- 系统演示平台(EVAL-SDP-CB1Z)
- CN-0203电路评估板(EVAL-CN0203-SDPZ)
- CN-0203评估软件
- 用于控制外部测试测量设备的软件(CD中未包括)
- Agilent 34401A 6.5数字万用表
- Agilent E3631A 0 V-6 V/5 A、±25 V/1 A三路输出直流电源
- 带USB接口的PC(Windows® 2000或Windows XP)
- National Instruments GPIB转USB-B接口和电缆
开始使用
将CN-0203评估软件光盘放进PC的光盘驱动器,加载评估软件。打开“我的电脑”,找到包含评估软件光盘的驱动器,打开Readme文件。按照Readme文件中的说明安装和使用评估软件。
功能框图
图5所示为测试设置的功能框图。Pdf文件“EVAL-CN0203-SDPZ-SCH”包含CN-0203评估板的详细电路原理图。此文件位于CN-0203设计支持包中: www.analog.com/CN0203-DesignSupport
设置
EVAL-CN0203-SDPZ电路板上的120引脚连接器连接到EVAL-SDP-CB1Z (SDP)评估板上标有“CON A”或“CON B”的连接器。应使用尼龙五金配件,通过120引脚连接器两端的孔牢牢固定这两片板。将直流输出电源成功设置为+15 V、−15 V和+6 V输出后,关闭电源。
在断电情况下,将一个+15 V电源连接到标有“+15 V”的CN1引脚,将一个−15 V电源连接到标有“−15 V”的CN1引脚,将“GND”连接到标有“GND”的CN1引脚。以同样方式将+6 V连接到CN2。接通电源,然后将SDP板附带的USB电缆连接到PC上的USB端口。注意:接通EVAL-CN0203-SDPZ的直流电源之前,请勿将该USB电缆连接到SDP板上的微型USB连接器。

 
图5. 测试设置功能框图
表2. EVAL-CN0203-SDPZ的跳线设置(以粗体字显示的值为默认设置)
| 跳线 | 描述 | 设置 | 功能 | 
| JP1 | 设置AD5750-1的地址 | 引脚1与引脚2短接 | AD5750的地址:b'001 | 
| 引脚3与引脚2短接 | AD5750的地址:b'000 | ||
| JP2 | 设置外部补偿电容 | 短路 | 增加1 nF补偿电容 | 
| 开路 | 移除1 nF补偿电容 | ||
| JP3 | VSENSE+设置 | 短路 | VSENSE+与VOUT内部短接 | 
| 开路 | VSENSE+与VOUT无内部连接 | ||
| JP4 | VSENSE−设置 | 短路 | VSENSE−与GND内部短接 | 
| 开路 | VSENSE−与GND无内部连接 | ||
| JP5 | VOUT和IOUT引脚短路 | 短路 | VOUT和IOUT短路连在一起 | 
| 开路 | VOUT和IOUT无内部连接 | ||
| JP6 | 设置AD5750-1的CLEAR模式 | 短路 | 清零至中间电平 | 
| 开路 | 清零至零电平 | 
测试
设置好测试设备后,将标有“VOUT”的CN3引脚或标有“IOUT”的CN4引脚连接到Agilent 34401A的输入端。根据输入信号类型(电流或电压),确保Agilent 34401A前面板上的电缆连接正确。测试INL、DNL和总误差需要相当长的时间,因为AD5660-1 16位DAC的所有电平都需要由34401A设置并测量。
利用CD中提供的软件,可以通过PC设置DAC代码。需要使用自动测试程序来逐步测试各个代码并分析数据。CD中未提供此程序,必须由客户根据测试设置所用特定万用表的要求予以实现。
在图5所示的测试配置中,利用National Instruments GPIB转USB-B接口和电缆,34401A万用表的GPIB输出与PC上的另一个USB端口接口。这样,万用表读数就能与载入PC中Excel电子表格的各代码对应。然后根据业界标准定义分析这些数据,以获得INL、DNL和总误差。
欲详细了解参数定义以及如何从测量数据计算INL、DNL和总误差,请参阅AD5662数据手册的“术语”部分和以下文献:数据转换手册第5章“测试数据转换器”,ADI公司
讨论
- 加入我的myAnalog 登录 myAnalog




