LTM4604 3.3V 至 2.5V/4A μModule 稳压器
详情介绍
概览
设计资源
评估硬件
产品型号带"Z"表示符合RoHS标准。评估此电路需要下列选中的电路板
- EVAL-AD5790SDZ ($149.00) Circuit Evaluation board designed to evaluate CN0257
- EVAL-SDP-CB1Z ($99.00) Eval Control Board
驱动/参考代码
Software such as C code and/or FPGA code, used to communicate with component's digital interface.
AD5790 IIO DAC Linux Driver (Wiki Site)
优势和特点
- 20位线性电压源
- +10V输出
- 低噪声
- 缓冲基准电压输入
电路功能与优势
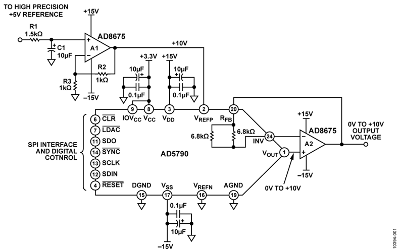
图1所示电路是一个20位线性、低噪声、精密单极性(+10 V)电压源,所需外部元件的数量极少。 AD5790 是一款20位、无缓冲电压输出DAC,采用最高33 V的双极性电源供电。正基准电压输入范围为5 V至VDD – 2.5V,负基准电压输入范围为VSS + 2.5 V至0V。两路基准电压输入均在片内缓冲,无需外部缓冲。相对精度最大值为±2 LSB,保证工作单调性,微分非线性(DNL)最大值为−1 LSB至+2 LSB。
精密运算放大器AD8675 具有低失调电压(最大值75 μV)和低噪声(典型值2.8 nV/√Hz)特性,是AD5790的最佳输出缓冲器。AD5790具有两个内部匹配的6.8 kΩ前馈和反馈电阻,它们既可以连接到运算放大器AD8675以提供10 V偏移电压,从而实现±10 V输出摆幅,也可以并行连接以提供偏置电流消除功能。本例演示的单极性+10 V输出,电阻用于偏置电流消除功能。内部电阻连接通过设置AD5790控制寄存器中的相关位来控制(参见AD5790数据手册)。
该电路的数字输入采用串行输入,并与标准SPI、QSPI、MICROWIRE®和DSP接口标准兼容。对于高精度应用,通过结合使用AD5790和AD8675等精密器件,这个紧凑的电路可以提供高精度和低噪声性能。

 
图1. 20位精密、0 V至+10 V电压源(原理示意图:未显示去耦和所有连接)
电路描述
图1所示数模转换器(DAC)为AD5790,这是一款SPI接口的20位高压转换器,提供±2 LSB INL、−1至+2 LSB DNL和8 nV/√Hz噪声频谱密度。另外,AD5790还具有极高的长期线性误差稳定性(0.1 LSB)。
 
图1显示AD5790的单极性缓冲配置,输出缓冲器采用AD8675,它具有低噪声和低漂移特性。该放大器(A1)还用于放大低噪声精密基准电压源(本例使用Krohn Hite 523型精密基准电压源)提供的+5 V基准电压。此增益电路中的电阻R2和R3为精密金属薄片电阻,其容差和温度系数分别为0.01%和0.6 ppm/°C。要在整个温度范围内达到最佳性能,R2和R3应处于单个封装内,如Vishay 300144或VSR144系列。R2和R3均选用1 kΩ,以便将系统噪声保持在较低水平。R1和C1构成低通滤波器,截止频率大约为10 Hz。该滤波器用于衰减基准电压源噪声。 
 
 
 线性度测量
  利用Agilent 3458A万用表,在 EVAL-AD5790SDZ评估板上演示图1所示电路的精密性能。图2显示积分非线性与DAC代码具有函数关系,且位于±2 LSB的规格范围内(0°C至105°C)。

 
图2. 积分非线性与DAC码的关系

 
图3. 微分非线性与DAC码的关系
噪声漂移测量
要实现高精度,电路输出端的峰峰值噪声必须维持在1 LSB以下,对于20位分辨率和+10 V单极性电压范围则为9.5 μV。
实时噪声应用中不会在0.1 Hz处有高通截止频率来衰减1/f噪声,但会在其通带中包含低至DC的频率;因此,测得的峰峰值噪声如图4所示。本例中,电路输出端的噪声是在100秒内测得的,测量充分涵盖低至0.01 Hz的频率。
此测量需要使用温度控制的超低噪声基准电压源,以免温漂成为影响噪声性能的主要因素。
零电平输出电压的噪声最低,此时噪声仅来自DAC内核。选择零电平码时,DAC会衰减各基准电压路径的噪声贡献。

 
图4. 采用精密基准电压源时,100秒内测得的DAC输出电压噪声:满量程(绿色)、中间电平(红色)和零电平(蓝色)
随着测量时间变长,较低频率将包含在内,而峰峰值将变大。频率较低时,温度漂移和热电偶效应会变成误差源。通过选择热系数较小的器件可以将上述效应降至最小。
欲查看完整原理图和印刷电路板的布局,请参见CN-0257设计支持包: www.analog.com/CN0257-DesignSupport
常见变化
AD5790支持各种不同的输出范围,从0 V至+5 V、最高±10 V以及该范围内的任意值。如果需要双极性配置,则VREFN引脚必须用反相精密高基准电压供电。此外,同样需要精密放大器技术和精密温度稳定型电阻。
AD8676 是运算放大器AD8675的双通道版本,需要时可以用于该电路。
电路评估与测试
- 系统演示平台(EVAL-SDP-CB1Z)
- EVAL-AD5790SDZ评估板和软件
- Krohn-Hite 523型精密基准电压源
- Agilent 3458A万用表
- PC(Windows 32位或64位操作系统)
- National Instruments GPIB转USB-B接口电缆
- SMB电缆(2)
软件安装
AD5790评估套件包括一张光盘,其中含有自安装软件。该软件兼容Windows XP (SP2)和Vista(32位和64位)。如果安装文件未自动运行,您可以运行光盘中的 setup.exe 文件。
请先安装评估软件,再将评估板和SDP板连接到PC的USB端口,确保PC能够正确识别评估系统。 
 
 
- 盘文件安装完毕后,按照“电源”部分所述为AD5790评估板接通电源。将SDP板(通过连接器A或连接器B)连接到AD5790评估板,然后利用附送的电缆连接到PC的USB端口。
- 检测到评估系统后,确认出现的所有对话框。这样就完成了安装。 测试配置的功能框图如图6所示。
功能框图
测试配置的功能框图如图6所示。
电源
必须提供下列外部电源:
- AD5790的数字电源:在连接器J1的VCC与DGND之间提供3.3 V电源。或者将链路1放在位置A,以便从USB端口通过SDP板为数字电路供电(默认设置)。
- AD5790的正模拟电源:在J2的VDD与AGND输入之间提供+12 V至+16.5 V的电源。
- AD5790的负模拟电源:在J2的VSS与AGND输入之间提供−12 V至−16.5 V的电源。
- +5 V精密基准电压源,连接到标有VREF的SMB连接器。

 
图5. 评估软件主窗口

 
图6. 测试设置功能框图
默认链路选项设置
| 链路号 | 选项 | 
| LK1 LK2 LK3 LK4 LK5 LK6 LK7 LK8 LK9 LK11 | A B A 移除 移除 移除 移除 C 插入 插入 | 
要将该板配置为图1所示电路,必须对表1中的默认链路配置进行如下改动:
- 将LK3放在位置A
- 移除LK4
- 将LK8放在位置B
- 移除LK9
这些改动将输出缓冲放大器的增益配置为1,并将AD5790的VREFN引脚连接到地。此外,评估板上标有VREF的SMB连接器现在配置为可接受+5 V精密基准电压。
欲了解有关EVAL-AD5790SDZ测试设置的更多信息,请参阅用户指南 UG-342 。
 
 
 测试
  VOUT_BUF SMB连接器连接到Agilent 3458A万用表。线性度测量利用AD5790 GUI上的“测量DAC输出”选项卡进行。
噪声漂移测量也是在VOUT_BUF SMB连接器上进行。输出电压利用AD5790 GUI上的“设置电压”选项卡进行。峰峰值噪声漂移的测量时间为100秒。
欲详细了解参数定义以及如何利用测量数据计算INL、DNL和噪声,请参阅AD5790数据手册的“术语”部分和以下文献: 数据转换手册第5章“测试数据转换器”,ADI公司
讨论
- 加入我的myAnalog 登录 myAnalog




