LTM4601HV 典型的 22V~28V 输入、1.5V/10A 输出设计 (500kHz)
详情介绍
概览
设计资源
评估硬件
产品型号带"Z"表示符合RoHS标准。评估此电路需要下列选中的电路板
- EVAL-CN0234-SDPZ ($159.00) Single Supply, Micropower Toxic Gas Detector Using an Electrochemical Sensor
- EVAL-SDP-CB1Z ($99.00) Eval Control Board
驱动/参考代码
Software such as C code and/or FPGA code, used to communicate with component's digital interface.
优势和特点
- 完整的电化学传感器
- 低功耗
- 单电源
电路功能与优势
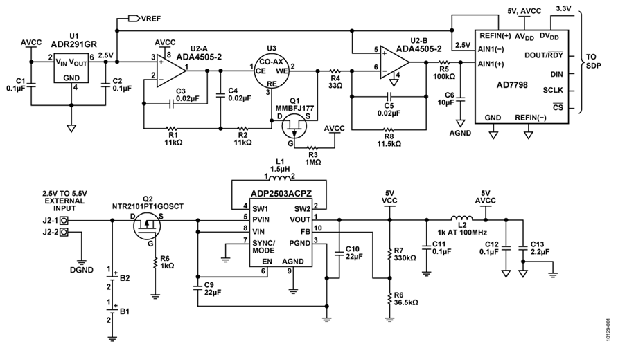
图1所示电路是使用电化学传感器的单电源、低功耗、电池供电、便携式气体探测器。本示例中使用Alphasense CO-AX一氧化碳传感器。
对于检测或测量多种有毒气体浓度的仪器,电化学传感器能够提供多项优势。大多数传感器都是针对特定气体而设计,可用分辨率小于气体浓度的百万分之一(ppm),所需工作电流极小,非常适合便携式电池供电的仪器。
图1所示电路使用双通道微功耗放大器ADA4505-2,该器件在室温下的最大输入偏置电流为2 pA,每个放大器的功耗仅为10 μA。此外,ADR291 精密、低噪声、微功耗基准电压源的功耗仅为12 μA,可建立2.5 V共模伪地基准电压。

 
图1. 低功耗气体探测器电路
ADP2503 高效率、降压/升压调节器支持两节AAA电池的单电源供电,在节能模式下的功耗仅为38 μA。
图1所示电路(不包括 AD7798 ADC)的总功耗在正常条件下(未探测到气体)约为110 μA,在最差条件下(探测到2000 ppm CO)约为460 μA。AD7798工作时的功耗约为180 μA(G = 1,缓冲模式),节能模式下仅为1 μA。
由于电路功耗极低,两节AAA电池便可提供合适的电源。当连接到ADC和微控制器或者内置ADC的微控制器时,电池寿命可从6个月以上到一年以上不等。
电路描述

 
图2. 简化电化学传感器电路
流入WE引脚的电流对于每ppm气体浓度低于100 nA;因此将此电流转换为输出电压需要具有极低输入偏置电流的跨阻放大器。ADA4505-2运算放大器在室温下具有最大输入偏置电流为2 pA的CMOS输入,因此很适合这种应用。
2.5 V ADR291为电路建立伪地基准电压,因此支持单电源供电同时消耗极低的静态电流。
 
 放大器U2-A从CE引脚吸取足够的电流,以便在传感器的WE和RE引脚间保持0 V电位。RE引脚连接到U2-A的反相输入;因此其中无电流流动。这意味着电流从WE引脚流出,随气体浓度呈现线性变化。跨阻放大器U2-B将传感器电流转换为与气体浓度成正比的电压。
此电路笔记选择的传感器是Alphasense CO-AX一氧化碳传感器。表1显示与此常见类型的一氧化碳传感器相关的典型规格。
警告:一氧化碳是有毒气体,一旦浓度高于250 ppm便有危险;测试本电路时应格外小心。 
 
 
表1. 典型一氧化碳传感器规格
 
| 参数 | 值 | 
| 灵敏度 响应时间(t90,0 ppm至400 ppm CO) 范围(ppm CO,保证性能) 超量程限制(不保证规格) | 55 nA/ppm至100 nA/ppm (典型值,65nA/ppm) <30秒 0 ppm至2,000 ppm 4,000 ppm | 
 
 跨阻放大器的输出电压为:
 
  
 
 
其中IWE是流入WE引脚的电流, RF 是跨阻反馈电阻(图1中显示为R8)。
 
 CO-AX传感器的最大响应是100 nA/ppm,其最大输入范围为2000 ppm的一氧化碳。因此,最大输出电流为200 μA,最大输出电压由跨阻电阻决定,如公式2所示。
 
 
 
 使用5 V电源为电路供电可在跨阻放大器U2-B的输出端产生2.5 V的可用范围。为跨阻反馈电阻选择11.5 kΩ电阻可提供4.8 V的最大输出电压,从而提供大约8%的超量程能力。
传感器使用65 nA/ppm的典型响应时,公式3显示与一氧化碳的ppm有函数关系的电路输出电压。
 

 
 电阻R4将噪声增益保持在合理水平。选择此电阻的值需权衡两个因素决定:噪声增益的幅度和暴露于高浓度气体时传感器的建立时间误差。对于本例,R4 = 33 Ω,由此可计算噪声增益等于349,如公式4所示。
 

 
 跨阻放大器的输入噪声在输出端表现为由噪声增益放大。对于本电路,我们仅关注低频噪声,因为传感器工作频率极低。ADA4505-2的0.1 Hz至10 Hz输入电压噪声为2.95 μV p-p;因此,输出端噪声为1.03 mV p-p,如公式5所示。
 

 
 由于这是极低频1/f噪声,所以很难滤除。然而,传感器响应也极低;因此可以利用这一点,使用截止频率为0.16 Hz的极低频率低通滤波器(R5和C6)。即使是这样的低频滤波器,与30秒的传感器响应时间相比,它对传感器响应时间的影响也可忽略。
电化学传感器的一个重要特性是极长的时间常数。首次上电时,输出建立最终值可能需要几分钟。当暴露于目标气体浓度的中量程阶跃时,传感器输出达到最终值的90%所需的时间可在25秒至40秒之间。如果RE与WE引脚间的电压产生剧烈幅度变化,传感器输出电流建立最终值可能需要几分钟。这也同样适用于传感器周期供电的情况。为避免启动时间过长,当电源电压降至JFET的栅极-源极阈值电压(约2.5 V)以下时,P沟道JFET Q1将RE引脚与WE引脚短接。
两节AAA电池或2.3 V至5.5 V电源为此电路供电。Q2提供反向电压保护,ADP2503将输入电源调节至传感器供电所需的5 V电压。
常见变化
如果使用可编程变阻器(如AD5271),而不是固定跨阻电阻(R8),本电路就可以用于不同的气体传感器,而无需改变材料清单。AD5271提供20 kΩ、50 kΩ或100 kΩ的标称电阻值。由于有256个跳变位置,因此100 kΩ选项的阶跃为390.6 Ω。AD5271的电阻温度系数为5 ppm/°C,优于大多数分立电阻;其电源电流为1 μA,对系统功耗的影响极小。
虽然两节AAA电池就能为图1所示电路供电数月之久,一些应用可能需要使用外部电源运行。实施双电源配置的最有效方式是使用内置开关且具有机械断开特性的电源插座,在将外部电源插头插入插座时可自动移除电池电源。
本文所述电路具有极低的功耗。使用两个ADA4528-1 运算放大器代替ADA4505-2可大幅降低噪声,提高精度,但功耗也会增加。ADA4528-1具有实际为零的失调漂移和业界领先的低输入电压噪声。
同样,ADR3425 可取代ADR291,从而获得极低温漂;但代价是功耗增加。
最后,图1所示电路适用于与12位ADC接口,例如大多数混合信号微控制器中的内置转换器。
对于必须测量气体浓度ppm比例的应用,使用ADA4528-1和ADR3425使得电路性能适合与16位ADC接口,例如AD7798或AD7171。
电路评估与测试
本电路使用 EVAL-CN0234-SDPZ 电路评估板和EVAL-SDP-CB1Z系统演示平台(SDP)评估板。此外,连接两个电路板需要EVAL-CN0234-SDPZ附带的小适配板。EVAL-CN0234-SDPZ包括AD7798 16位Σ-Δ型ADC,用于对电路的输出电压进行数字化处理。
CN-0234 评估软件与SDP板通信,以从EVAL-CN0234-SDPZ电路评估板捕捉数据。
 
 设备要求
  需要以下设备: 
 
 
- 带USB端口的Windows® XP、Windows Vista(32位)或Windows 7(32位)PC
- EVAL-CN0234-SDPZ电路评估板和适配板
- EVAL-SDP-CB1Z SDP评估板
- CN0234评估软件
- 两节AAA电池
- 校准气体(建议使用低于250 ppm的CO)
开始使用
将CN0234评估软件光盘放入PC的光盘驱动器,加载评估软件。打开“My Computer(我的电脑)”,找到包含评估软件光盘的驱动器,打开Readme 文件。按照Readme 文件中的说明安装和使用评估软件。
功能框图
  图3显示测试设置的功能框图。EVAL-CN0234-SDPZ-SCH PDF文件提供了完整电路原理图。此文件位于CN0234 设计支持包中。 
 
 

 
图3. 测试设置功能框图
设置
将EVAL-CN0234-SDPZ上的10引脚连接器连接到适配板,将适配板的120引脚连接器连接到EVAL-SDP-CB1Z SDP评估板上的CON A连接器。使用尼龙五金配件,通过120引脚连接器两端的孔将适配板牢牢固定至SDP板。将电化学传感器连接到EVAL-CN0234-SDPZ电路评估板上的插口。
将电源开关滑动到关闭位置,将两节AAA电池插入电池座。
将SDP板附带的USB电缆连接到PC上的USB端口和SDP板。SDP板从PC的USB端口取电。
 
 测试
  将EVAL-CN0234-SDPZ电路板上的电源开关移动到打开位置,启动评估软件。如果 “Device Manager(设备管理器)” 中出现“Analog Devices System Development Platform(ADI系统开发平台)”驱动器,软件便能与SDP板通信。一旦USB通信建立,就可以使用SDP板来发送、接收、采集来自EVAL-CN0234-SDPZ电路评估板的串行数据。
CN0234评估软件readme文件包含有关如何使用评估软件采集数据的详细信息。SDP用户指南包含有关SDP板的信息。
该电路板的输入信号是气体浓度;因此需要校准气体源。使用一氧化碳进行测试时,最大短时间接触限值为250 ppm。
要执行系统校准,首先请确认不存在一氧化碳。要开始采集数据,请单击 “Start Acquisition(开始采集)”。从“Calibrate(校准)” 菜单选择 Set Zero(设置0)”。如果满意ADC读数,请单击“OK(确定)”,当前ADC读数会被存储为0点。应用校准气体,当传感器输出完全建立后,从“Calibrate(校准)”菜单中选择“Set Span(设置范围)”。输入所用校准气体的浓度,单击“OK(确定)”。如此会存储系统范围。
要应用系统校准数据,请选中前面板上的“Display Calibrated Data(显示校准数据)”复选框。
如果未选中“Display Calibrated Data(显示校准数据)”复选框,程序采用默认比例值运行,即假定标称传感器响应为65 nA/ppm,无失调误差。
要将校准数据保存到文件,请从“File(文件)”菜单中选择“Save Calibration Constants to File(将校准常数保存到文件)”。同样,选择“Load Calibration Constants from File(从文件加载校准常数)”可使用先前保存的校准数据。
图4显示电路对50 ppm一氧化碳阶跃的响应。传感器响应缩短了初始上升时间,而长尾现象与测试室成函数关系。 
 
 

 
图4. 对0 PPM至50 PPM一氧化碳阶跃的响应
图5显示从50 ppm CO环境迅速移除传感器后的电路响应,它可以更好地衡量电路性能。

 
图5. 对50 PPM至0 PPM一氧化碳阶跃的响应
讨论
样片申请及购买
样片
| 产品 | 描述 |  可提供样片的  | 
| ADR291 | 低噪声、微功耗、精密基准电压源(2.5 V) | ADR291ERZ ADR291FRZ ADR291GRUZ ADR291GRZ ADR291GT9Z ADR291WFRZ-R7 | 
| ADA4505-2 | 双通道10 μA,轨对轨I/O,零输入,交越失真放大器 | ADA4505-2ARMZ | 
| ADP2503 | 600 mA, 2.5 MHz Buck-Boost DC-to-DC Converter | ADP2503ACPZ-3.3-R7 ADP2503ACPZ-4.2-R7 ADP2503ACPZ-4.5-R7 ADP2503ACPZ-5.0-R7 ADP2503ACPZ-R7 | 
| ad7798 | 3通道、低噪声、低功耗、16位、Σ-Δ型ADC,内置片内仪表放大器 | AD7798BRUZ | 
- 加入我的myAnalog 登录 myAnalog




