LTC3633A 3.3V/1.8V降压型稳压器具有2.5V LDO 输出
详情介绍
概览
设计资源
驱动/参考代码
Software such as C code and/or FPGA code, used to communicate with component's digital interface.
优势和特点
- 高电流检测
- 光伏应用
- 完全隔离
电路描述
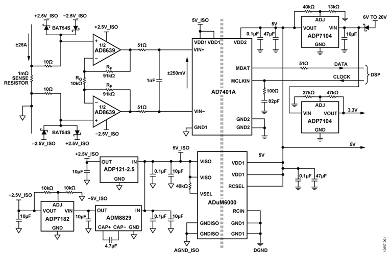
通过1 mΩ电阻的±25 A电流形成±25 mV的电压。 然后,该电压由AD8639放大至±250mV,并输入AD7401A。 AD7401A的差分输入充当传输三运算放大器仪表放大器配置中的差动放大器。
凭借仅3 μV的典型失调电压、0.01 μV/℃的漂移以及1.2 μV p-p的噪声(0.1 Hz至10 Hz),AD8639非常适合必须将直流误差源降至最低的应用。 整个工作温度范围内几乎为零的漂移特性可以给太阳能面板应用带来极大的好处。 许多系统都可以利用AD8639提供的轨到轨输出摆幅来使信噪比(SNR)达到最大。
在电流测量电流周围采用一个保护环,以防止任何漏电流进入这个敏感的低电压区域。 BAT54肖特基二极管可以保护AD8639的输入,使其不受瞬态过压和ESD的影响。
单极点RC滤波器(102 Ω、1 nF)的差模带宽为1.56 MHz,可以降低AD7401A输入端的带宽噪声。
Σ-Δ调制器需要一个来自外部源的时钟输入,如DSP处理器或FPGA。 时钟频率的可能范围为5 MHz至20 MHz,图1所示电路使用的频率是16 MHz。调制器极其强大的单位流输出可以直接由sinc3 滤波器处理,其中,可将数据转换成一个ADC字。
交流和直流信息都可以用 AD740x 器件来分析,因此,不但可以监控交流性能,而且还可以监控系统中可能存在的任何直流注入。 在太阳能应用中,直流注入至关重要,因为如果过多的直流电流注入电网,结果可能使其路径上的任何变压器饱和,因此,必须将直流电流限制在低微安范围之内。
使用AD740x器件一个关键优势在于,它们可以非常接近实际交流电流路径,而DSP或FPGA则可能存在一定的距离,甚至位于系统中的另一块电路板上。 这样,通过最大程度地降低EMI/RFI效应,结果可以提高整个系统的精度。
安全性通过20 µm聚酰亚胺薄膜隔离栅来实现。 更多有关这些内容的信息以及各种认证可在相关数据手册中找到。 AD7401A工作电压高达891 V单极性范围,或565 V双极性范围,并横跨隔离栅,如表1所示。
| 参数 | 最大值 | 单位 | 约束条件 | 
| 交流电压,双极性波形 | 565 | V峰值 | 最少50年寿命 | 
| 交流电压,单极性波形 | 891 | V峰值 | CSA/VDE认证的最大工作电压 | 
| 直流电压 | 891 | V | CSA/VDE认证的最大工作电压 | 
1指隔离栅上的连续电压幅度。 详情请参见AD7401A数据手册。
电源配置
ADuM6000是一款5 V隔离式DC-DC转换器,通过一个内部625 kHz PWM为隔离栅提供5 V直流电源。该电流在隔离栅的隔离端整流和滤波。
AD8639 运算放大器电源被调节至±2.5 V,以实现更好的噪声性能。+2.5 V由低噪声ADP121 低压差稳压器提供,后者由+5 V隔离电源驱动。
ADM8829 开关电容电压逆变器由+5 V隔离电源驱动,产生−5 V输出电压,后者由 ADP7182 负线性稳压器调节至−2.5 V。
AD7401A是一款二阶Σ-Δ调制器,片上的数字隔离采用ADI公司的iCoupler® 技术,能将模拟输入信号转换为高速1位数据流。模拟调制器对模拟输入信号连续采样,因而无需外部采样保持电路。AD7401A采用5 V电源供电,可输入±250 mV的差分信号(满量程±320 m)。 输入信息以数据流密度的形式包含在输出数据流内,该数据流的最高数据速率可到20 MHz。 通过适当的数字滤波器重构原始信息。 处理器侧(非隔离)可采用5 V或3 V电源(VDD2)。
太阳能应用中的电流测量需采用隔离测量技术。AD7401A是ADI公司以交流测量实现此类应用的众多产品之一。这类隔离基于iCoupler® 技术。
电流互感器是一种替代隔离方法,称为电流隔离。
本文介绍采用AD7401A和 ADuM6000器件,并由ADI公司设计的电流测量模块的典型性能。
太阳能光伏逆变器转换来自太阳能面板的电能并高效地将其输送到公用电网中。 来自太阳能面板的电能基本上属于直流源,它会被转换成交流,并与电网频率成一定的相位关系,馈送至公用电网上,且效率极高(95%至98%)。 转换可以采用单级,也可以采用多级,如图2所示。第一级通常为DC-DC转换,其中太阳能面板的低电压与高电流输出转换为高电压与低电流。 这样做的目的是为了将电压提升至与电网峰值电压兼容的水平。 第二级通常将直流电压和电流转换为交流电压和电流,一般使用H-电桥电路。 (见ADI文章"借助隔离技术将太阳能光伏发电系统整合于智能电网”)。
 
 
     以前的太阳能光伏逆变器只是将电能转储到公用电网的模块。 面向新设计的太阳能逆变器侧重于安全性、电网集成和成本的降低。 为此,太阳能光伏逆变器设计人员正在考虑采用现有太阳能逆变器模块中未使用的新技术来改善性能,并尽可能降低成本。
在该电路中,DSP控制着DC-DC转换器和DC-AC转换器。 公用电网一般通过继电器连接。 交流电流测量由AD7401A实现,该器件测量输出到电网的电流,通常为25A。
太阳能光伏逆变器系统的输出端可能有隔离变压器,也可能没有(出于节省成本的考虑),但是,如果没有变压器,则太阳能光伏逆变器必须测量输出电流的直流分量。 该电流称为直流注入,其值对电路的运行至关重要。 过多直流注入到电网,结果可能使直流路径上的任何变压器饱和。 直流注入电流必须限制在低mA值之内。 在该应用中,这两个任务都必须完成。 由此,可以实现成本的节省,因为诸如霍尔效应电流传感器一类的替代方法可能需要两个器件: 一个用于高电流范围,一个用于低电流范围。
电流测量模块中AD7401A的失调在整个温度范围内(最高为125℃)进行测量。结果如图3所示,符合AD7401A数据手册中的规格。 在整个温度范围内,在分流电阻中无电流流过的情况下,测得的最大失调变化约为±20 mA(温度范围:−40℃至+125℃)。
测试中施加的电压如下: 
 
 
- VDD_ISO = 5 V
- VDD_FPGA = 3.3 V
- MCLKIN = 16 MHz(EVAL-CED1Z,采用Altera FPGA,256抽取率)。
- VIN = 6 V @ 62 mA(电流检测模块输入电源电压)。
 
 
     图3. AD7401A模块失调
线性度性能
分析了模块在最高±28A的电流条件下的线性度。 如图4所示,校准后可以实现低于±0.2%的线性度。 分析中采用了上一节规定的电压。 图4同时展示了满量程误差和绝对误差分析,定义如下:
绝对误差 = ( V 分流 – V 计算) / V 分流
其中
V 分流 = 精密分流电阻中的电流(用DVM测量)
V 计算 = 来自ADC输出的计算所得电流(AD7401A )
V满量程 = 模块的满量程电流范围(28 A)。
使用绝对误差方法的好处在于,可以在低测量范围下分析误差,此时的误差表现较为突出。 对于太阳能应用来说,这是十分重要的,因为可以在低电流范围中测量直流注入。
AD7401A的额定抽取速率(DR)为256,但也可在其他抽取速率下使用该器件。当DR = 256时,sinc3滤波器的响应如图5所示,其中,输出数据速率为62.5 kHz,FFT噪底如图6所示。
 
 
 
 
       
 
      对于较高的抽取速率,sinc3滤波器响应大幅改善。 当DR = 1024时,sinc3滤波器的响应如图7所示,其中,数据速率为15.6 kHz。这时,系统的噪声性能有所改善,如图8所示,只是数据速率降低了。
 
 
       
 
      
设计印刷电路板(PCB)布局时应特别小心,必须符合相关辐射标准。 有关电路板布局建议,请参阅 AN-0971应用笔记 。 这种布局的示例如图9所示。布局的关键是确保第3层(浮动层)与第2层(接地层)之间有良好的重叠。这一简单的重叠可以大幅降低系统中的辐射。 图10所示为PCB布局的俯视图,图11为实际电路板照片。
 
 
 
 
       
 
       
 
      ADI隔离式ADC和isoPower器件符合太阳能工业的需求,可为电力系统提供新的技术。 与当今太阳能逆变器中使用的常规方法相比,使用这种技术可以改善电网集成的性能。
常见变化
AD8638运算放大器是AD8639的单通道版本。
AD7401AΣ-Δ调制器系列的其他成员包括集成10 MHz片内时钟的AD7400。
电路评估与测试
- 能在100V下输出28A电流的直流源,用于仿真源。
- 6.5位DVM和校准分流电阻,用于测量输入电流
- EVAL-CN0280-EB1Z评估板
- 6 V、200 mA电源
- 7 V、2 A电源
- EVAL-CED1Z 转变器评估和开发板软件。
- 有关sinc3滤波器的实现示例代码可在AD7401A数据手册中找到。
 
 
     讨论
样片申请及购买
样片
| 产品 | 描述 |  可提供样片的  | 
| ADP7182 | -28V、200MA、低噪声、线性稳压器 | ADP7182ACPZ-5.0-R7 ADP7182ACPZ-R7 ADP7182ACPZN-1.2R7 ADP7182ACPZN-1.5R7 ADP7182ACPZN-2.5R7 ADP7182ACPZN-5.0R7 ADP7182ACPZN-R7 ADP7182AUJZ-1.8-R7 ADP7182AUJZ-2.5-R7 ADP7182AUJZ-3.0-R7 ADP7182AUJZ-5.0-R7 ADP7182AUJZ-R7 | 
| ADM8829 | 开关电容电压反相器 | ADM8829ARTZ-REEL7 | 
| AD7401A | 隔离式Σ-Δ调制器 | AD7401AYRWZ | 
| AD8639 | 16V 自稳零、轨对轨输出运算放大器(双通道) | AD8639ACPZ-REEL7 AD8639ARMZ AD8639ARZ AD8639WARZ | 
| ADP121 | 150 mA,低静态电流,CMOS线性稳压器,采用5引脚TSOT封装 | ADP121-AUJZ12R7 ADP121-AUJZ15R7 ADP121-AUJZ18R7 ADP121-AUJZ25R7 ADP121-AUJZ28R7 ADP121-AUJZ30R7 ADP121-AUJZ33R7 | 
| ADUM6000 | 隔离式5 kV DC/DC转换器 | ADUM6000ARIZ ADUM6000ARWZ | 
| ADP7104 | 20 V、500 mA低噪声CMOS LDO | ADP7104ACPZ-1.5-R7 ADP7104ACPZ-1.8-R7 ADP7104ACPZ-2.5-R7 ADP7104ACPZ-3.0-R7 ADP7104ACPZ-3.3-R7 ADP7104ACPZ-5.0-R7 ADP7104ACPZ-9.0-R7 ADP7104ACPZ-R7 ADP7104ARDZ-1.5-R7 ADP7104ARDZ-1.8-R7 ADP7104ARDZ-2.5-R7 ADP7104ARDZ-3.0-R7 ADP7104ARDZ-3.3-R7 ADP7104ARDZ-5.0-R7 ADP7104ARDZ-9.0-R7 ADP7104ARDZ-R7 | 



 
 
     