LTC3638 36V~72V 输入至 12V 输出、250mA 稳压器
详情介绍
概览
设计资源
评估硬件
产品型号带"Z"表示符合RoHS标准。评估此电路需要下列选中的电路板
- EVAL-CN0185-EB1Z ($50.00) A Novel Analog-to-Analog Isolator Using an Isolated Sigma-Delta Modulator, Isolated DC-to-DC Converter, and Active Filter
驱动/参考代码
Software such as C code and/or FPGA code, used to communicate with component's digital interface.
优势和特点
- 模拟至模拟隔离
- 提供信号和电源隔离
电路功能与优势
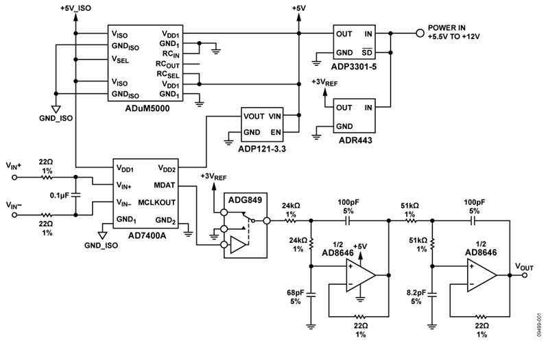
图1所示电路是一种完整的低成本模拟/模拟隔离器解决方案,它提供2500 V rms的隔离值(1分钟,符合UL 1577标准)。
该电路基于 AD7400A——一款二阶Σ-Δ型调制器,提供数字隔离的1位数据流输出。隔离模拟信号利用一个基于双通道、低噪声、轨到轨运算放大器 AD8646 的四阶有源滤波器恢复。  ADuM5000 用作隔离端的电源,两端完全隔离,系统仅使用一个电源。该电路具有0.05%的线性度,并能获益于调制器AD7400A和模拟滤波器提供的噪声整形。该电路的应用包括电机控制和电流监控,同时它还能有效替代基于光隔离器的隔离系统。
 
 
 
 
     电路描述
图1显示的是电路的框图。模拟输入由Σ-Δ型调制器AD7400A以10 MSPS进行采样。22 Ω电阻和0.1 μF电容构成一个截止频率为145 kHz的差分输入降噪滤波器。AD7400A的输出为隔离的1位数据流。量化噪声由一个二阶Σ-Δ型调制器整形,将噪声移动到较高频率(参见教程MT-022)。
为了重构模拟输入信号,数据流之后应连接一个ADG849开关,并将其与3 V ADR443基准电压源相连,以便稳定MDAT的峰峰值输出。
随后,信号通过有源滤波器滤波,该滤波器阶数高于调制器阶数。为了更好地衰减噪声,使用一个四阶切比雪夫滤波器。当滤波器阶数相同时,相比于其它滤波器响应(巴特沃兹或贝塞尔),切比雪夫响应提供最为陡峭的滚降。该滤波器利用双通道、轨到轨输入和输出、低噪声、单电源运算放大器AD8646来实现。
ADuM5000是一款基于ADI公司iCoupler®技术的隔离式DC/DC转换器,用于为电路的隔离端(包含AD7400A)提供电源。isoPower®技术利用高频开关元件,通过芯片级变压器传输功率。
本电路必须构建在具有较大面积接地层的多层电路板上。为实现最佳性能,必须采用适当的布局、接地和去耦技术(请参考教程MT-031——“实现数据转换器的接地并解开AGND和DGND的谜团”、教程MT-101——“去耦技术” 和ADuC7060 / ADuC7061)评估板布局布线。设计印刷电路板(PCB)布局布线时应特别小心,必须符合相关辐射标准以及两个隔离端之间的隔离要求。(参见应用笔记 AN-0971。)
为了避免过驱AD8646,输入信号应低于AD8646的电源电压(5 V)。AD7400A的输出为1和0的数据流,幅度等于AD7400A VDD2电源电压。因此,VDD2数字电源为线性稳压器 ADP121 提供的3.3 V电压。或者,如果VDD2使用5 V电源,则数字输出信号应经过衰减后才能连接到有源滤波器。无论何种情况,电源都应进行适当调节,因为最终的模拟输出与VDD2直接成正比。
图1所示电路的5 V电源由5 V线性稳压器ADP3301 提供,它接受5.5 V至12 V的输入电压。
模拟有源滤波器设计
低通滤波器的截止频率主要取决于电路所需的带宽。截止频率与噪声性能之间存在取舍关系,如果提高滤波器的截止频率,则噪声会增加。在本设计中尤其如此,因为Σ-Δ型调制器对噪声进行整形,将很大一部分移动到较高频率。本设计选择100kHz的截止频率。
对于给定的截止频率,滤波器的过渡带越小,则滤波器通过的噪声越少。在所有滤波器响应中(巴特沃兹、切比雪夫、贝塞尔等),本设计之所以选择切比雪夫响应,是因为在给定滤波器阶数下,它的过渡带较小,但代价是瞬态响应性能略差。
该滤波器是一个四阶滤波器,由两个采用Sallen-Key结构的二阶滤波器组成。该滤波器的设计使用了模拟滤波器向导和Ni Multisim工具。所有的参数包括:
- 滤波器类型=低通、切比雪夫,0.01dB纹波
- 阶数 = 4
- Fc = 100 kHz,Sallen-Key(为清晰起见,采用更新格式)
除了反馈电阻降至22Ω外,全部使用程序生成的推荐值。
测量
AD7400A的增益为5.15,输出偏移电压为1.65 V(采用3.3 V电源供电时)。0 V的差分信号产生1和0的数字位流,1和0各占50%的时间。数字输出电源为3.3V,因此,滤波后会有1.65 V的直流偏移。在理想状态下,320 mV的差分输入生成全1的数据流,滤波后产生3.3 V直流输出。因此,AD7400A的有效增益为:
增益= (3.3 − 1.65)/0.32 = 5.15625
通过测量,实测偏移为1.641497 V,增益为5.165。系统的直流传递函数如图2所示。实测线性度为0.0465%。
 
 
     图3显示无直流失调电压的输出电压与输入频率的关系。输入信号电压为40 mV p-p,可产生40 × 5.165 = 207 mV p-p的输出信号。注意,频率响应函数中约有10 mV的峰化,相当于大约0.42 dB。
该系统具有良好的噪声性能,1 kHz时的噪声密度为2.50 μV/√Hz,10 kHz时为1.52 μV/√Hz。
有关本电路笔记的完整设计支持包,请参阅http://www.analog.com/CN0185-DesignSupport。
 
 
      常见变化
该电路可以用于隔离电压监控,也可用于需要监控分流电阻两端电压的电流检测应用。系统输入信号的要求参见AD7400A数据手册。
如果用ADuM6000代替ADuM5000,则整个电路的隔离额定值为5 kV。
如有需要,可用ADP1720或ADP7102线性稳压器代替ADP3301。
电路评估与测试
用+6 V电源使电路上电后,可以利用信号发生器和示波器轻松评估该电路。
需要以下设备:
- 多功能校准仪(直流源):Fluke 5700A
- 数字万用表:Agilent 3458A,8.5位
- 频谱分析仪:Agilent 4396B
- 函数发生器:Agilent 33250A
- +6 V电源
线性度测量设置的框图如图4所示。+6 V电源连接到EVAL-CN0185-EB1Z电源引脚。
直流输入电压利用Fluke 5700A产生,使用Agilent 3458A DVM测量输出。Fluke 5700A的直流输出以1 mV步进从1 mV提高到250mV,并记录数据。
 
 
      为了测量频率响应,按照图5所示连接设备。首先将函数发生器33250A设置为0直流偏移的40 mV峰-峰值正弦波输出,然后利用频谱分析仪4396B扫描100 Hz至500 kHz的信号频率,并记录数据。
 
 
       讨论
样片申请及购买
样片
| 产品 | 描述 |  可提供样片的  | 
| AD7400A | 隔离式Σ-Δ调制器 | |
| ADP121 | 150 mA,低静态电流,CMOS线性稳压器,采用5引脚TSOT封装 | ADP121-AUJZ12R7 ADP121-AUJZ15R7 ADP121-AUJZ18R7 ADP121-AUJZ25R7 ADP121-AUJZ28R7 ADP121-AUJZ30R7 ADP121-AUJZ33R7 | 
| ADUM5000 | 隔离式DC/DC转换器 | ADUM5000ARWZ ADUM5000WARWZ | 
| AD8646 | 24 MHZ轨到轨双通道运算放大器 | AD8646ARMZ AD8646ARZ | 
| ADP3301 | 高精度ANYCAP® 100 MA低压差线性稳压器 | ADP3301ARZ-3 ADP3301ARZ-3.2 ADP3301ARZ-3.3 ADP3301ARZ-5 | 
- 加入我的myAnalog 登录 myAnalog




