LT8616 2.5V、3.3V、2.05MHz 降压型转换器
详情介绍
概览
设计资源
评估硬件
产品型号带"Z"表示符合RoHS标准。评估此电路需要下列选中的电路板
- EVAL-AD7124-4SDZ ($59.00) Completely Integrated 3-Wire RTD Measurement System Using a Low Power, Precision, 24-Bit Sigma-Delta ADC
- EVAL-SDP-CB1Z ($99.00) Eval Control Board
驱动/参考代码
Software such as C code and/or FPGA code, used to communicate with component's digital interface.
优势和特点
- 高集成式3线RTD测量系统
- 24位分辨率
- 精度: <1℃
- 低功耗
- 精度: <1°C(整个温度范围)
电路功能与优势

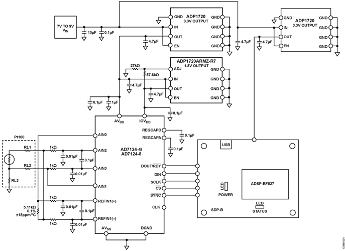
图1. 3线RTD测量配置
AD7124-4可配置为4个差分或7个伪差分输入通道,而AD7124-8可配置为8个差分或15个伪差分输入通道。 片内可编程增益阵列(PGA)确保ADC中可直接输入小信号。
AD7124-4/AD7124-8提供最高的信号链集成度,其中包括可编程低漂移激励电流源。 片内集成了RTD测量系统需要的大部分构建模块,因而能够大大简化RTD系统设计。
AD7124-4/AD7124-8允许用户灵活地使用三种集成功耗模式中的一种,电流消耗、输出数据速率范围和均方根噪声与所选的功耗模式相对应。 低功耗模式下,AD7124-4/AD7124-8的功耗仅255 μA,全功率模式下为930 μA。 这些功耗选项使得该器件既适合功耗不重要的应用,如输入/输出模块,也适合低功耗应用,如环路供电智能变送器(整个变送器的功耗必须低于4 mA)。
该器件还具有关断选项。 在关断模式下,整个ADC及其辅助功能均关断,器件的典型功耗降至1 μA。AD7124-4/AD7124-8还集成了丰富的诊断功能,作为全面特性组合的一部分。
电路描述
RTD是工业应用中温度测量常用的传感器。 RTD由纯金属(如铂、镍或铜)制成,其电阻随温度的变化是可预测的。 最常用的RTD是铂Pt100和Pt1000。 与其它类型的温度传感器相比,RTD具有高精度和良好的稳定性。 长导线的电阻可利用3线连接来补偿。
为了精确测定电阻,须利用一个恒定电流源在RTD上产生一个电压。AD7124-4/AD7124-8提供两个这样的激励电流源,可通过寄存器编程将其设置为50 μA到1 mA的值。将测量值折合为精密参考电阻两端的电压(由同一个电流驱动),即可轻易消除电流源中的误差,从而产生比例测量结果。
图1所示电路使用B类Pt100 RTD传感器。 Pt100 RTD的温度测量范围是−200℃至+600℃。 B类RTD在0℃时的电阻典型值为100 Ω,典型温度系数约为0.385 Ω/℃(参见图2)。 利用此信息,根据所选的电流源很容易计算出Pt100 RTD两端产生的电压。

图2. RTD电阻与温度的关系
电路工作原理
AD7124-4/AD7124-8提供集成式RTD测量解决方案,可实现高分辨率、低非线性度误差和低噪声性能,以及极高的50 Hz/60 Hz抑制能力。 AD7124-4/AD7124-8片内集成低噪声PGA,可放大RTD的小信号,增益编程范围为1到128,因而可以直接与传感器接口。增益级具有高输入阻抗,输入漏电流在全功率模式下不超过3.3 nA,在低功耗模式下为1 nA(典型值)。 下面说明构成3线RTD温度测量系统的不同元件。
电源
AD7124-4/AD7124-8具有单独的模拟电源和数字电源。 数字电源IOVDD独立于模拟电源,可以为1.65 V至3.6 V范围内的值(以DGND为基准)。 模拟电源AVDD以AVSS为基准,范围是2.7 V到3.6 V(中低功率模式)或2.9 V至3.6 V(全功率模式)。 图1所示电路采用单电源供电,因此AVSS与DGND相连,仅使用一个接地层。 AVDD和IOVDD电压利用稳压器ADP1720分别产生。 AVDD电压设置为3.3 V,IOVDD电压设置为1.8 V,采用ADP1720稳压器。 使用单独的稳压器可确保噪声最低。
串行外设接口(SPI)
与AD7124-4/AD7124-8的SPI通信由EVAL-SDP-CB1Z板上的Blackfin® ADSP-BF527 处理,如图1所示。 为了访问AD7124-4/AD7124-8的寄存器,使用AD7124-4/AD7124-8 EVAL+软件. 图3显示了该软件的主窗口。 单击3-WIRE RTD(3线RTD)按钮以配置软件用于3线RTD测量。

图3. AD7124-4/AD7124-8 EVAL+软件配置窗口
AD7124-4/AD7124-8的片内诊断功能可用来检测SPI通信故障。 这些诊断包括检查SPI读写操作,确保仅访问有效寄存器。 SCLK计数器确保使用正确数量的SCLK脉冲,而CRC功能检查传输期间位值有无变化。 当任一SPI通信诊断功能使能且发生相关的错误时,错误寄存器中的对应标志就会置1。 所有使能的标志进行或运算,以控制状态寄存器的ERR标志位。 该功能在将状态位附加到ADC转换结果时特别有用。
模拟输入和基准电压源
AD7124-4可配置为4个差分或7个伪差分通道,而AD7124-8可配置为8个差分或15个伪差分通道。
AD7124-4/AD7124-8的片内诊断功能可用来检查模拟引脚上的电平是否在额定工作范围以内。正(AINP)和负(AINM)模拟输入可以单独检查是否发生过压和欠压,以及ADC是否饱和。 当模拟输入上的电压超过AVDD时,过压标志就会置1;当模拟输入上的电压低于AVSS时,欠压标志就会置1。
图1所示电路利用4个模拟引脚实现3线测量: AIN0、AIN1、AIN2和AIN3。 AIN2和AIN3配置为全差分输入通道,用于检测Pt100上的电压。 用于激励RTD的激励电流源由AVDD产生,并流向AIN0。 一个相同的电流流向AIN1,并流经RL2引线电阻,从而产生一个电压,其抵消RL1引线电阻上的压降。 图4详细显示了模拟引脚及其配置。

图4. 3线RTD测量的模拟输入
PGA使能时,模拟输入缓冲器自动使能。 PGA允许输入引脚上的电压低至AV SS,因此,模拟输入引脚不需要裕量电阻。 基准电压缓冲器也使能。 这些缓冲器需要裕量。 基准电阻位于高端,其裕量要求得到满足,因而不需要其它裕量电阻。
对于图1所示电路,所用的基准输入为REFIN1(±)。 流经Pt100的电流也会流过精密基准电阻,产生基准电压。 此精密基准电阻上产生的电压与Pt100上的电压成比例,因此,激励电流波动所引起的误差会被消除。
数字和模拟滤波
差分滤波器(截止频率约为800 Hz)和共模滤波器(截止频率约为16 kHz)在模拟输入端和基准输入端实现。 为了抑制调制器频率及其倍数处的干扰,必须使用这种滤波。
AD7124-4/AD7124-8在片内数字滤波方面拥有很大的灵活性。 有多种滤波器选项可用,所选的滤波器会影响输出数据速率、建立时间和50 Hz/60 Hz抑制性能。 对于此电路笔记,电路实现了sinc4滤波器和后置滤波器。 之所以使用sinc4滤波器,是因为它在整个输出数据速率范围内具有出色的噪声性能,另外还有出色的50 Hz/60 Hz抑制性能。 后置滤波器用于提供50 Hz和60 Hz同时抑制,建立时间为40 ms。
校准
AD7124-4/AD7124-8提供不同的校准模式,通过校准可消除失调和增益误差。对于本电路笔记,电路使用了内部零电平校准和内部满量程校准。 注意,这些校准只能消除ADC增益和失调误差,而不能消除外部电路引起的增益和失调误差。
3线RTD配置
图1所示电路使用AD7124-4/AD7124-8进行精密3线RTD测量。 3线RTD测量需要两个精密激励电流源,以便轻松消除RL1和RL2产生的引线电阻误差。 注意,RL3引线电阻不会影响测量精度。 对于图1所示3线RTD配置,基准电阻放在RTD的高端。 对于此设置,一个激励电流流经基准电阻和RTD;另一个电流流经引线电阻RL2,其产生的电压抵消RL1上的压降。 由于仅利用一个激励电流来产生基准电压REFIN1±和RTD上的电压,因此,该电流源的精度、失配和失配漂移对ADC传递函数的影响极小。
激励电流在Pt100 RTD上产生一个低电平电压。 此低电平电压由AD7124-4/AD7124-8的片上PGA放大,然后通过24位Σ-Δ ADC转换为精密数字信号。 对于此3线RTD配置,两个激励电流均设置为500 µA。 对于最高600℃的RTD温度,采用500 μA激励电流时,RTD上产生的电压约为156.85 mV。
为确保使用AD7124-4/AD7124-8的最大范围,PGA增益设置为16,其将RTD传感器最大输出电压放大到2.5096 V。 为确保此3线电路实现真正的比率式配置,ADC的基准电压利用外部精密电阻产生,所用的激励电流与Pt100情况相同。 使用这种配置意味着,激励电流值的任何波动都会反映在Pt100和基准电阻上,因而不会改变系统的精度。
使用500 µA激励电流和ADC的放大电压,基准电阻值为:
因此,选择5.11 kΩ电阻,其产生的基准电压为:
利用AD7124-4/AD7124-8进行3线RTD测量时,还必须考虑激励电流源的输出顺从电压。 输出顺从电压取决于所选的激励电流。 本电路选择500 μA,其输出顺从电压为AVDD− 0.37 V。 本电路的AVDD电源电压为3.3 V,因此,激励电流源的输出顺从电压必须低于2.93 V。 从上述计算可知,电路满足这一要求,因为AIN0引脚的最大电压等于精密基准电阻上的电压加上RTD上的电压:
针对3线RTD测量的AD7124-4/AD7124-8配置如下:
- 差分输入: AINP = AIN2,AINM = AIN3
- 激励电流: IOUT0 = AIN0 = 500 μA
- 激励电流: IOUT1 = AIN1 = 500 μA
- 增益= 16
- 5.11 kΩ 精密基准电阻
- 数字滤波(sinc4和后置滤波器)
当ADC工作在双极性模式时,计算RTD电阻(R)的通用表达式如下所示:

其中:
CODE为ADC码。
N为ADC的分辨率(本电路为24)。
RREF 为基准电阻。
G为所选增益。
根据B类RTD的规格,电阻变化约为0.385 Ω/℃。 可利用此关系快速获得RTD的近似温度。 由于RTD的温度系数在整个温度范围内略有变化,因此上述方法不够精确,但可以利用它来快速检查温度。
使用公式2计算近似温度,RTD电阻在0℃时为100 Ω。

RTD传递函数即所谓Callender-Van Dusen公式,它由两个不同的多项式公式组成。 公式3用于0℃以上的温度,公式4用于0℃以下的温度。
温度t ≤ 0℃时,公式为:

温度t ≥ 0℃时,公式为:

其中:
t 为RTD温度(℃)。
RRTD(t) 为RTD在温度(t)时的电阻(Ω)。
R0 为0℃时的RTD电阻(本例中R 0= 100 Ω)。
A = 3.9083 × 10 −3.
B = −5.775 × 10 −7.
C = −4.23225 × 10 −12.
结合公式3和公式4给出的传递函数,有多种方法可以确定作为RTD电阻函数的温度值。 本电路笔记选择直接数学方法,因为其精度高。 根据公式3可得出以下温度计算公式:

其中 r为RTD电阻,其它变量的定义如上所述。
此方法能够很好地处理大于或等于0℃的温度。 计算0℃以下的RTD温度需要使用最佳拟合多项式表达式。 本电路笔记使用的多项式为五阶多项式,如公式6所示。

举例来说,温度设置为25℃时,若从AD7124-4/ AD7124-8读出的代码为11270065,则利用公式1将其转换为电阻值:

利用公式5进行线性化,得出温度为24.921℃。
再举一例,温度设置为−25℃时,若从AD7124-4/AD7124-8读出的代码为10757779,则将其转换为电阻值:

利用公式6进行线性化,得出温度为−24.982℃。
3线RTD测量和结果
对于图1所示电路,我们采集了AD7124-4/AD7124-8在不同数字滤波器和功耗模式配置下获得的数据,sinc 4滤波器用于全功率模式,后置滤波器用于低功耗模式。
若选择sinc 4滤波器、全功率模式和50 SPS输出数据速率的配置,则AD7124-4/AD7124-8可以最佳的速度和噪声性能工作。 图5显示了室温下3线RTD按图1所示连接时的噪声分布。 对应的均方根噪声典型值为199.37 nV rms,相当于约17.9位无噪声分辨率。 选择相同的滤波器、增益和输出数据速率,但输入短路时,AD7124-4/AD7124-8的噪声性能典型值为100 nV rms,相当于18.7位无噪声分辨率。 噪声的增加直接来自输入通道(AIN2、AIN3)上连接的RTD。

图5. 室温、Sinc 4 滤波器、全功率模式、50 SPS时的RTD码直方图
对于选择sinc 4滤波器和全功率模式的3线RTD配置,将RTD温度从−50℃扫描至+200℃。 对于每个温度,按照上述方法利用AD7124-4/AD7124-8测量RTD上的相应电压。 然后将此电压转换为电阻,按照“3线RTD配置”部分所述进行线性化并转换为温度。 图6显示了设定温度与线性化后RTD实测系统温度之间的误差。 对于每个RTD温度设置,AD7124-4/AD7124-8保持25℃。 如图6所示,RTD实测温度的误差在Pt100 B类RTD的误差窗口内。 图6还显示了RTD误差在不同AD7124-4/AD7124-8温度设置下的偏差。 对于AD7124-4/AD7124-8的每个温度设置,执行内部零电平校准和满量程校准。 如图6所示,对于AD7124-4/AD7124-8的所有温度设置,RTD误差在B类RTD的预期误差范围内。

图6. 温度精度测量(Sinc 4 滤波器、全功率模式、50 SPS)
图7显示了在25℃执行一次性内部零电平和满量程校准后的RTD实测温度误差。 该图显示,在25℃执行一次性校准与在各温度设置执行校准,AD7124-4/AD7124-8表现出相似的性能。

图7. 温度精度测量(Sinc 4 滤波器、全功率模式、50 SPS,仅执行25℃一次性校准)
测试的第二种AD7124-4/AD7124-8配置是低功耗模式,选择后置滤波器和25 SPS输出数据速率。 25 SPS滤波器提供50 Hz和60 Hz同时抑制,并且允许用户用建立时间换取电源抑制性能。 图8显示了室温下3线RTD按图1所示连接时的噪声分布。 对应的均方根噪声典型值为774 nV rms,相当于约16.8位无噪声分辨率。 使用相同的滤波器、增益、功耗模式和输出数据速率,但输入短路时,AD7124-4/AD7124-8的噪声性能典型值为360 nV rms,相当于17.3位无噪声分辨率。 两次测量的噪声增加直接来自输入通道(AIN2、AIN3)上的RTD连接。

图8. 室温、后置滤波器、低功耗模式、25 SPS时的RTD码直方图
对于选择后置滤波器和低功耗模式的AD7124-4/AD7124-8配置,将RTD温度从−50℃扫描至+200℃。 对于每个设定的RTD温度,按照上述方法利用AD7124-4/AD7124-8测量RTD上的相应电压。 然后将此电压转换为电阻,按照“3线RTD配置”部分所述进行线性化并转换为温度。 图9显示了设定温度与线性化后RTD实测温度之间的误差。 对于每个RTD温度设置,AD7124-4/AD7124-8保持25℃。 如图9所示,RTD实测温度的误差在Pt100 B类RTD的误差窗口内。 图9还显示了RTD误差在不同AD7124-4/AD7124-8温度设置下的偏差。 对于AD7124-4/AD7124-8的每个温度设置,执行内部零电平校准和满量程校准。 图9显示,对于AD7124-4/AD7124-8的所有温度设置,RTD误差在B类RTD的预期误差范围内。

图9. 温度精度测量(后置滤波器、低功耗模式、25 SPS)
图10显示了在25℃执行一次性内部零电平和满量程校准后的RTD实测温度误差。 该图显示,在25℃执行一次性校准与在各温度设置执行校准,AD7124-4/AD7124-8表现出相似的性能。

图10. 温度精度测量(后置滤波器、低功耗模式、25 SPS,仅执行25℃一次性校准)
常见变化
在图1所示电路中,精密基准电阻放置于高端。 高端配置非常适合采用单个RTD的系统。 使用多个RTD时,将精密电阻放在低端更好,因为仅需要一个基准电阻。 基准电阻放在低端时,需要更高的激励电流匹配度。 有两种技术可用来降低电流失配引起的误差:
- 激励电流斩波
- 通过测量激励电流来校准
激励电流斩波
利用AD7124-4/AD7124-8的交叉点多路复用器,很容易实现斩波配置。 图11显示3线RTD配置的5.11 kΩ精密基准电阻连接到Pt100 RTD的低端。 对于这种配置,必须考虑所用的电流源和增益。 IOUT0和IOUT1均设置为250 µA。 选择此电流可确保电路符合电流源的输出顺从要求,以及精密电阻上产生的基准电压要求。 为确保利用ADC的全部范围,PGA增益设置为32。 基准电阻低端需要一个电阻,因为基准电压缓冲器已使能且需要裕量(100 mV)。
为了对电流进行斩波,当IOUT0连接到AIN0且IOUT1连接到AIN1时,对RTD电压进行测量,如图11所示。 交换电流后,即IOUT1连接到AIN0,IOUT1连接到AIN1时,再次测量RTD上的电压。 然后利用这两次测量的平均值计算RTD电阻,再利用公式1到公式6计算温度。 斩波方法可大大降低激励电流失配和失配漂移的影响。 然而,由于需要两次测量,对吞吐速率会有影响。

图11. AD7124-4/AD7124-8的3线RTD测量配置,采用电流斩波测量技术
收集采用激励电流斩波方法测得的数据,并记录对应的Pt100温度误差,如图12所示。 在AD7124-4/AD7124-8的不同环境温度下,对于所有测量的RTD温度,温度误差都在Pt100 RTD的误差带内。 这些结果表明,激励电流斩波所得到的结果可与高端精密基准电阻配置所获得的数据相比拟。

图12. 斩波配置温度精度测量(Sinc4滤波器、全功率模式、各温度下校准)
通过测量激励电流来校准
通过测量激励电流来校准3线系统的配置如图13所示。 对于此配置,精密基准电阻连接到RTD的低端。 该配置与电流斩波所用的配置相似,两个电流均设为250 μA,PGA增益设为32, 但主要区别在于需要一个附加差分输入通道。 该附加输入通道用于测量两个激励电流。 测量方法如下:分别使能各激励电流,相对于内部基准电压测量精密基准电阻上的压降。 然后根据精密基准电阻值,将测得的电压转换为电流,并计算电流之比,用以校准失配。

图13. AD7124-4/AD7124-8的3线RTD测量配置,通过测量激励电流来校准
图14显示了RTD测量的校准温度误差。 结果表明,RTD误差在RTD的预期误差带内,测量误差接近RTD本身的误差曲线。 为确保结果精确,必须定期校准电流。

图14. 用于激励电流校准的温度精度测量(Sinc 4 滤波器、全功率模式、各温度下校准)
引线电阻补偿
对于3线RTD测量,引线电阻补偿的精度取决于各引线的电阻是否相等(即RL1 = RL2)。 RL3上的压降不影响RTD元件上测得的电压,因此,RL3不会给本电路笔记所述电路的测量带来误差。
24 AWG铜线的标称电阻为每英尺0.026 Ω。 50英尺长具有1.3 Ω引线电阻。 假设补偿和激励电流完全匹配,10%的引线电阻匹配误差将在RTD测量中产生0.13 Ω误差。 RTD温度系数约为0.385 Ω/℃,因此,0.13 Ω引线电阻失配测量误差相当于约(0.13 Ω) ÷ (0.385 Ω/℃) = 0.337℃误差。 故而,对于精密3线测量,必须精确知道连接电缆的匹配特性。
假设引线电阻完全匹配,激励电流(IOUT0和IOUT1)失配产生的误差与总引线电阻成比例。 例如,0.5%的激励电流失配(AD7124-4/AD7124-8的典型规格)将在RTD电阻测量中产生0.5%误差。 Pt100 RTD电阻标称温度系数为0.385 Ω/℃,相当于2.6℃/Ω的温度变化。 0.5%的电阻测量误差产生的RTD测量误差为0.005 × 2.6℃/Ω = 0.013℃/Ω。 对于10 Ω的引线电阻(约400英尺24 AWG铜线),电流失配引起的误差仅为0.13℃
上面的讨论说明,在大多数实际应用中,引线电阻失配引起的误差远大于0.5%的激励电流失配所致误差。 如上所述,激励电流的失配误差可通过斩波模式或测量各激励电流来降至最小。
电路评估与测试
3线RTD测量系统需要如下设备:
- EVAL–AD7124-4SDZ或EVAL-AD7124-8SDZ 评估板
- The EVAL-SDP-CB1Z 系统演示平台(SDP)
- AD7124-4/AD7124-8 EVAL+软件
- 电源: 7 V或9 V壁式电源适配器
- B类Pt100 3线RTD
- 运行Windows® XP (SP2)、Windows Vista或Windows 7(32位或64位)的PC
软件安装
AD7124-4/ AD7124-8和SDP板的完整软件用户指南参见 EVAL-AD7124-4SDZ (UG-855)/ EVAL-AD7124-8SDZ (UG-856) 用户指南和 SDP 用户指南。
软件需要与硬件接口。 此软件可从 ftp://ftp.analog.com/pub/evalcd/AD7124下载。 如果安装文件未自动运行,请双击 setup.exe文件。 请先安装评估软件,再将评估板和SDP板连接到PC的USB端口,确保PC能够正确识别评估系统。
完成评估软件安装后,将SDP板(通过连接器A)连接到EVAL-AD7124-4SDZ/EVAL-AD7124-8SDZ,然后利用附送的电缆将SDP板连接到PC的USB端口。 检测到评估系统后,确认出现的所有对话框,完成安装。
设置与测试
图15所示为3线RTD配置的测试设置功能框图。

图15. 测试设置功能框图
测试该电路需要EVAL-AD7124-4SDZ/EVAL-AD7124-8SDZ评估板。 此外还需要下列传感器和电阻以确保电路正常工作:
- B类3线Pt100 RTD
- 5.11 kΩ精密电阻
- 用于缓冲器裕量的250 Ω电阻(本配置不需要,但若在增益为1时使用Pt1000 RTD,则可能需要)
配置硬件,请执行如下步骤:
- 将EVAL-AD7124-4SDZ/EVAL-AD7124-8SDZ评估板上的所有链接设为默认位置,如EVAL-AD7124-4SDZ/EVAL-AD7124-8SDZ用户指南所述。
- 利用连接到J5的7 V或9 V电源为评估板上电。
- 连接RTD、精密基准电阻和裕量电阻,如图16所示。

图16. 用于3线RTD测量的EVAL-AD7124-4SDZ/EVAL-AD7124-8SDZ评估板
运行AD7124-4/AD7124-8 EVAL+软件。图17所示为软件主窗口的截图。

图17. AD7124-4/AD7124-8 EVAL+软件主窗口
为了配置AD7124-4/AD7124-8进行3线RTD测量,单击 3-WIRE RTD (3线RTD)演示模式按钮(参见图17)。 单击此按钮配置ADC软件以获得最佳性能。 一些寄存器设置如下:
- Channel_0
- AINP_0 = AIN2
- AINM_0 = AIN3
- Setup0
- Enabled = TRUE
- Setup_0
- PGA_0 = 16
- AIN_BUFP, AIN_BUFM both = ENABLED
- BIPOLAR = ENABLED
- FS_0 = 384
- FILTER_MODE_0 = SINC4
- ADC_Control
- MODE = Continuous Conversion
- POWER_MODE = FULL
- IO_CONTROL_1
- IOUT0 Channel Enable = AIN0
- IOUT0 Select = 500 μA
- IOUT1 Channel Enable = AIN1
- IOUT1 Select = 500 μA
AD7124-4/AD7124-8的内部满量程和零电平校准。 将AD7124-4/AD7124-8配置为3线RTD测量之前,还需要一项额外的设置: 此校准可通过 Register Map (寄存器映射)选项卡执行,如图18所示。
- 从寄存器树中选择寄存器。 register.
- 选择 Low Power 低功耗)模式。
- 执行内部满量程校准。
- 单击ADC控制寄存器的 Mode(模式)位域。
- 在Mode位域中,选择内部满量程校准选项。
- 选择寄存器树中的 Gain0 寄存器,检查校准是否已执行,并且系数是否改变。
- 执行内部零电平校准。
- 单击ADC控制寄存器的Mode(模式)位域。
- 在 Mode位域中,选择内部零电平校准选项。
- 选择寄存器树中的 Offset0寄存器,检查校准是否已执行,并且系数是否改变。
- 校准完成后,将功耗模式改变为所需的工作模式,并从Continuous 寄存器的Mode位域下拉框选择ADC_Control (连续),以确保将ADC设置为连续转换模式。

图18. 寄存器映射内部满量程和零电平校准
T现在,评估板和器件已完成3线RTD测量配置。 单击 SAMPLE(采样)以启动AD7124-4/AD7124-8采样。 Waveform( 波形)和 Histogram (直方图)选项卡显示从AD7124-4/AD7124-8采集到的数据。
AD7124-4/AD7124-8.
讨论
- 加入我的myAnalog 登录 myAnalog