LTC4006 4A 锂离子电池充电器
详情介绍
概览
设计资源
评估硬件
产品型号带"Z"表示符合RoHS标准。评估此电路需要下列选中的电路板
- EVAL-CN0290-SDPZ ($180.00) Extending the Low Frequency Range of a High Performance Phase Locked Loop
- EVAL-SDP-CS1Z ($49.00) Eval Control Board
驱动/参考代码
Software such as C code and/or FPGA code, used to communicate with component's digital interface.
优势和特点
- 带扩展低频范围的锁相环
- LO低至10MHz,RF低至100MHz
- 低失真、低相位噪声
电路功能与优势
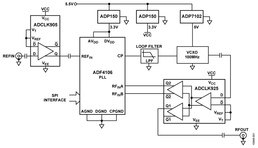
图1所示电路是一种高性能锁相环(PLL),它利用高速时钟缓冲器和低噪声LDO来维持低相位噪声,即使在低参考频率和RF频率下也可如此。
 
 
     图1. EVAL-CN0290-SDPZ的功能框图(简化原理图:未显示所有连接和去耦)
例如,多种ADI PLL(如 ADF4106) 的最小参考频率和RF输入频率的额定值都分别为20 MHz和500 MHz。使用图1所示额外时钟缓冲器,可以将频率范围降至10 MHz的参考频率和100 MHz的RF输入频率。
电路描述
ADF4106是一款整数-N PLL,其中,通道步长为整数N。该器件的RF频率输出范围最高为6 GHz,简单易用,额定相位噪声低,一般为−223 dBc/Hz(归一化相位噪底)。图1所示为低噪声单频时钟应用中采用ADF4106的完整锁相环的功能框图,图2为其简化原理图。
 
 
      图2. 针对ADF4106的参考频率和RF频率输入提供时钟缓冲的低相位噪声锁相环简化原理图
低噪声10 MHz参考源由 ADCLK905 缓冲,并交流耦合至ADF4106 PLL的 REFIN。VCO是一款低噪声、100 MHz正弦波 VCXO,其输出交流耦合至 ADCLK925的50 Ω输入负载。该VCXO与ADCLK925之间的接口非常简单,因为两个器件在负载和信号电平要求方面都是匹配的。ADCLK925 1:2缓冲器输出级同时向PLL提供RFOUT信号和所需RF反馈信号。
ADF4106 PLL以专用的3.3 V ADP150 低噪声LDO供电,两个时钟缓冲器(ADCLK905、ADCLK925)则由第二ADP150供电。ADP150的输出电压噪声仅为9 μV rms,可同时为PLL和时钟缓冲器提供低相位噪声保障。
低噪声VCXO由 ADP7102 低噪声5 V线性稳压器供电,以减少VCO推压的影响(等效于电源抑制)。
 
 
 
参考输入时钟缓冲器
PLL的 REF IN 和 RF IN 输入级的时钟缓冲器需要具备低附加的抖动,在工作频率下需要具有充足的压摆率,还需要有足够的信号摆幅以达到ADF4106的要求。
ADCLK905/ADCLK925是超快ECL时钟/数据缓冲器,专为尽可能降低宽输入压摆率范围下的附加随机抖动而设计。它们采用全摆幅ECL发射极耦合逻辑输出驱动器,传播延迟为95 ps,随机抖动为60 fs。这些器件的上升/下降时间(20%至80%)为60 ps(典型值),相当于约8000 V/μs的压摆率。
ADCLK905用于缓冲10 MHz REFIN频率源。许多应用通常采用10 MHz的参考频率。根据可用的信号摆幅,压摆率可能达不到ADF4106的50 V/μsec(最小值)压摆率要求。例如,10 MHz 0 dBm正弦波的压摆率只有20 V/μs。
选择ADCLK905作为 REF IN 时钟缓冲器,以提高10 MHz频率源的压摆率。ADCLK905的低附加的抖动确保REFIN时钟缓冲器带来的任何附加的抖动都是最小的。PLL带宽范围内的参考噪声不衰减,从而使参考噪声保持于低位,这是选择组件时的一个主要因素。ADCLK905的附加的抖动较低,为60 fs,这使其成为必然选择。在50 Ω环境中,输入和输出的匹配对性能有着重要的影响。ADCLK905的输入缓冲器同时为两个D输入提供内部50 Ω端接电阻。这两个50 Ω电阻之间的中心抽头 V T从外部连接至互补D输入和 V REF引脚。 这些引脚通过一个陶瓷电容去耦。
ADCLK905的PECL输出级从各端将800 mV直接驱动至端接于 V CC − 2 V的50 Ω负载。端接通过每个ADCLK905输出端的一个电阻端接实现。对于V CC=3.3 V,建议使用150 Ω的接地电阻。
输出设计用于驱动传输线路,每个输出引脚的负载阻抗应相匹配。ADCLK905 Q输出在交流耦合至ADF4106 REF IN的高阻抗输入之前,交流耦合至50 Ω负载。未使用的互补性Q输出应通过类似负载端接。
PECL输出级从各端将800 mV直接驱动至端接于 V CC − 2V的50 Ω负载。通过一个150 Ω接地电阻,无需使用额外的电源,即可实现这一目标,如图2所示。ADF4106的 RF IN 输入级的额定最大信号电平为±600 mV。30 Ω的串联电阻将ADCLK925的输出摆幅降至该值以下。ADCLK925输出端交流耦合至ADF4106的50 Ω差分输入端。ADCLK925的第二输出端以类似方式端接,提供RFOUT信号。
图3所示为ADIsimPLL仿真相位噪声,表明ADF4106 PLL环路在低频下锁定,增量相位噪声很小。
PLL系统的实际测得相位噪声如图4所示。
 
 
       
 
      图4. 采用Agilent FSSUP频谱分析仪测得的相位噪声图
用于生成环路滤波器元件的ADIsimPLL软件也可用来模拟电路性能。ADIsimPLL假定,REFIN 和 RFIN输入提供充足的信号压摆率和信号摆幅。ADIsimPLL允许模拟ADF4106PLL所使用的参考源,对于本设置来说,即是R&S SMA100信号发生器。
模拟单端10 MHz、0 dBm参考输入信号的相位噪声时,使用的是10 Hz和1 MHz的失调值下的测得值。利用Agilent FSUP频谱分析仪来测量这些失调值下的参考相位噪声。
为了在ADIsimPLL中模拟VCO性能,需要将ADCLK925数据手册和CVSS-945 VCXO (Crystek Crystals, 12730 Commonwealth Drive, Fort Myers, Florida 33913)的相位噪声数据结合起来,如表1所示。
表 1. 合并相位噪声
 
 
| 相位噪声失调 | ADCLK925 (dBc/Hz) | VCXO(dBc/Hz) | 合计(dBc/Hz) | 
| 10HZ | -140 | -86 | -86 | 
| 1MHZ | -158 | -172 | -157 | 
ADCLK925数据手册中10 Hz失调下的相位噪声值为−140 dBc,其对合并1/f相位噪声的影响可以忽略不计。10 Hz失调下的合并1/f相位噪声为−86dBc/Hz。
1 MHz失调下的合并相位噪声为−157 dBc/Hz。
在数据手册中,ADCLK925在1 MHz失调下的相位噪声为–161 dBc/Hz。这是以差分方式测量所得结果,因此,在使用单端输出时,需要对数据手册中的测得噪底调整3 dB。VCXO的相位噪声为−172 dBc/Hz,其对合并相位噪声的贡献几乎可以忽略不计。
表2所示为相位噪声和相位抖动的仿真结果和测得结果。相位噪声在失调值100 Hz、2 kHz和100 kHz测得。相位抖动为100 Hz至30 MHz的积分结果。在本次仿真中,ADIsimPLL程序使用的是面向参考源和VCO的点噪底模型。结果,ADIsimPLL中的模型非常接近1/f噪声和噪底,但在中间失调值下,它们可能与载波相差几dB。
表2. ADF4106 PLL系统的仿真和测得相位噪声及相位抖动
| 参数 | 仿真 | 测得 | 
| PN Offset of 100Hz dBc/Hz | -113 dBc/Hz | -114 dBc/Hz | 
| PN Offset of 2 kHz dBc/Hz | -126 dBc/Hz | -122 dBc/Hz | 
| PN Offset of 100 kHz dBc/Hz | -156 dBc/Hz | -156 dBc/Hz | 
| Phase Jitter(100Hz to 30MHz) | 208fs | 276fs | 
常见变化
诸如ADCMP600高速CMOS比较器一类的其他缓冲器可以用来提高REFIN电路的压摆率,但必须评估其在目标应用中的附加的抖动。
增加的所有元件都会带来一定量的附加的噪声,结果可能导致带内相位噪声和相位噪声抖动性能下降。对于某些应用来说,这可能是可以接受的,在这些应用中,相位噪声性能的下降仍然处于可接受范围之内。
ADCLK9xx系列时钟缓冲器拥有超低的附加的抖动性能,但低压摆率信号输入会使该额定性能下降。须查阅ADCLK9xx数据手册,以评估性能下降幅度。
EVAL-CN0290-SDPZ电路板的照片如图5所示。
 
 
      电路评估与测试
  带USB端口和Windows® XP、Windows Vista®(32位)或Windows® 7(32位)PC
 EVAL-CN0290-SDPZ电路评估板
 EVAL-SDP-CS1Z SDP评估板
 整数N v7或以上评估软件
 电源:+5.5 V
 RF信号源(R&S SMA100或同等元件)
 频谱分析仪(Agilent FSUP或同等设备)
 带SMA连接器的同轴RF电缆
 
 
开始使用
 
有关软件安装和测试设置,请参考UG-582用户指南。设计支持包含有原理图、布局文件和物料清单(www.analog.com/CN0290-DesignSupport)。有关更多详 情,请参阅ADF4106、ADCLK905和ADCLK925数据手册。
 
 
 
功能框图
  功能框图和简化原理图,请分别参阅本电路笔记的图1和图2。测试设置的框图如图6所示。
 
 
 
设置与测试
  设置设备后,使用标准RF测试方法测量电路的相位噪声和相位抖动。
讨论
样片申请及购买
样片
| 产品 | 描述 |  可提供样片的  | 
| ADCLK905 | 超快型SiGe ECL时钟/数据缓冲器 | |
| ADCLK925 | 超快型SiGe ECL时钟/数据缓冲器 | |
| ADF4106 | 6 GHz整数N分频PLL | |
| ADP150 | 超低噪声、150 mA CMOS线性调节器 | ADP150ACBZ-1.8-R7 ADP150ACBZ-2.5-R7 ADP150ACBZ-2.6-R7 ADP150ACBZ-2.75R7 ADP150ACBZ-2.8-R7 ADP150ACBZ-2.85R7 ADP150ACBZ-3.0-R7 ADP150ACBZ-3.3-R7 ADP150AUJZ-1.8-R7 ADP150AUJZ-2.0-R7 ADP150AUJZ-2.5-R7 ADP150AUJZ-2.65-R7 ADP150AUJZ-2.8-R7 ADP150AUJZ-3.0-R7 ADP150AUJZ-3.3-R7 | 
| ADP7102 | 20 V、300 mA低噪声CMOS LDO | ADP7102ACPZ-1.5-R7 ADP7102ACPZ-1.8-R7 ADP7102ACPZ-2.5-R7 ADP7102ACPZ-3.0-R7 ADP7102ACPZ-3.3-R7 ADP7102ACPZ-5.0-R7 ADP7102ACPZ-9.0-R7 ADP7102ACPZ-R7 ADP7102ARDZ-1.5-R7 ADP7102ARDZ-1.8-R7 ADP7102ARDZ-2.5-R7 ADP7102ARDZ-3.0-R7 ADP7102ARDZ-3.3-R7 ADP7102ARDZ-5.0-R7 ADP7102ARDZ-9.0-R7 ADP7102ARDZ-R7 | 
- 加入我的myAnalog 登录 myAnalog





