LTC3600 高效率、1MHz、1.5A 降压型转换器
详情介绍
概览
设计资源
评估硬件
产品型号带"Z"表示符合RoHS标准。评估此电路需要下列选中的电路板
- EV-ADF4150HVEB2Z ($149.00) Single Supply Powers a 28 V, High Voltage Phase-Locked Loop PLL Synthesizer
驱动/参考代码
Software such as C code and/or FPGA code, used to communicate with component's digital interface.
优势和特点
- 高压PLL频率合成器
- 单电源
- HV升压转换器
电路功能与优势

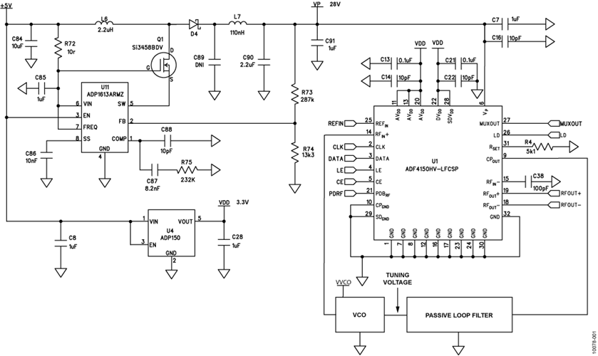
图1. 用于为ADF4150HV提供高压电荷泵电源的升压转换器(简化原理图:未显示所有连接)
该电路针对通过倍频程范围VCO提供宽输出频率范围的PLL而优化。这类VCO要求高调谐电压,以相对较低的电源电压工作的多数系统可能无法提供该电压。
例如,虽然电路中的VCO (Synergy DCYS100200-12)覆盖了1 GHz至2 GHz频段,但要使用全部倍频程范围,则需要0 V至28 V的调谐电压。
该调谐电压有两种提供方式。传统技术采用一个有源环路滤波器,其放大器由高压电源供电。而最佳技术则采用一个高压PLL频率合成器,如 ADF4150HV,其中,由PLL提供调谐电压,无需使用有源环路滤波器。
尽管两种解决方案都要求高压电源,但ADF4150HV无需有源环路滤波器,不但可以减少所需元件数量、降低成本,同时还可减少有源滤波器中放大器存在的失真和相位噪声问题。高压电源连接至ADF4150HV电荷泵的 VP 引脚,无源环路滤波器会使电源上的任何纹波与VCO输入相隔离。
对失真和纹波的敏感度降低后,高效的DC-DC升压转换器就可以从5 V电源产生ADF4150HV的电荷泵电源引脚 (VP) 所需要的28 V电源。关于PLL供电的完整讨论,请参阅 " “PLL的电源管理设计,"《模拟对话》, 45-09。
图1所示为一种行业领先的解决方案,采用的是ADF4150HV和 ADP1613 升压转换器。升压调节器的电路板总面积只有43 mm2,ADP1613采用8引脚MSOP封装。
电路描述
电路由连接至ADP1613输入端的5 V单电源供电。ADP150 (一款超低噪声LDO)提供3.3 V VDD 电压,连接至ADF4150HV的AVDD,DVDD 和 SDVDD 引脚。
注意,ADF4150HV的全部 AVDD 引脚共用公共去耦,数字模块 (DVDD 和 SDVDD) 电源要求独立的去耦电容。
ADP1613是一款DC-DC升压转换器,集成功率开关,最高支持20 V的输出电压。借助额外的外部元件可实现更高的电压。借助650 kHz或1.3 MHz的引脚可选开关频率,可实现卓越的瞬态响应性能,并轻松过滤掉噪声。
ADIsimPower 设计工具为设计人员提供了一种根据输入和输出要求决定适当组件的简单方法。图1所示ADP1613电路是用可下载的ADP161x升压设计工具设计的。工具输入最高效率选项,加上 VOUT 纹波 = 0.2%,VOUT 步长误差 = 1% 等高级设置,以及噪声滤波器选项。输入电压设为 VINMIN = 4.5 V,VINMAX = 5.5 V,输出电压 = 28 V,输出电流 = 40 mA,环境温度 = 25°C。设计文件包含在CN-0228设计支持包中:www.analog.com/CN0228-DesignSupport。
ADIsimPower设计文件包含物料清单、详细原理图、波特图、效率曲线图、瞬态响应以及建议电路板布局。
ADF4150HV是一款集成高压电荷泵的3.0 GHz小数N分频或整数N分频频率合成器。ADP1613提供ADF4150HV的高压集成电荷泵电源要求的28 V电压。
频率合成器直接驱动外部宽带VCO,从而无需运算放大器便可实现更高的调谐电压。这可以简化设计,降低成本,同时改善相位噪声,与无源滤波器拓扑相比,有源滤波器拓扑往往会降低相位噪声性能。
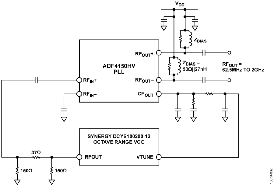
在配合倍频程调谐范围VCO使用时,ADF4150HV通过板载RF分频器提供超宽带PLL功能。在倍频程调谐范围处于基波频率的情况下,RF分频器提供的整个连续频率范围可向下覆盖低得多的频率。例如,使用一款倍频程范围为1 GHz至2 GHz的VCO(如Synergy DCYS100200-12),用户可在ADF4150HVRF输出端获得62.5 MHz至2 GHz的连续输出频率,如图2所示。宽带输出匹配通过一个与50 Ω电阻并联的27 nH电感实现(有关更多信息,请参阅ADF4150HV数据手册)。有了如此宽的输出范围,同样的PLL硬件设计可以为系统中的多个不同硬件平台生成不同频率。

图2. 采用ADF4150HV和倍频程范围VCO的超宽带PLL(简化原理图:未显示所有连接和去耦)

图3. 1.5 GHz输出的频谱
电路评估与测试
评估板上使用的Synergy DCYS100200-12 VCO要求12 V的干净电源,该电源由ADP7104可调低噪声LDO的输出端提供。然而,为了取得优良的输出电压精度,可调LDO的输入电压必须比输出电压至少高1 V,因此,评估板电源设成了超过最小值(13 V)且最接近最小值的标准电压,即15 V。
ADP1613 DC-DC升压转换器的输入电压最高支持5.5 V;因此,在评估板上,该电压限制为5.1 V。这是通过一个5.1 V的齐纳二极管实现的,该二极管以连接至15 V电源的一个300 Ω电阻偏置。然后,齐纳二极管驱动ADP1613的输入。
ADF4150HV的 VP 引脚上的28 V电源用图1所示电路产生。
图3所示为用EV-ADF4150HVEB2Z评估板测量的结果,其中使用的是ADP1613升压转换器。
评估软件ADF4150HV系列软件控制着ADF4150HV评估板上的所有功能。有关EV-ADF4150HVEB2Z评估板的说明见UG-483用户指南。
讨论
样片申请及购买
样片
产品 |
描述 |
可提供样片的 |
ADP1613 | 650 kHz /1.3 MHz升压PWM DC-DC开关转换器,电流限值为2.0 A | ADP1613ARMZ-R7 |
ADP150 | 超低噪声、150 mA CMOS线性调节器 | ADP150ACBZ-1.8-R7 ADP150ACBZ-2.5-R7 ADP150ACBZ-2.6-R7 ADP150ACBZ-2.75R7 ADP150ACBZ-2.8-R7 ADP150ACBZ-2.85R7 ADP150ACBZ-3.0-R7 ADP150ACBZ-3.3-R7 ADP150AUJZ-1.8-R7 ADP150AUJZ-2.0-R7 ADP150AUJZ-2.5-R7 ADP150AUJZ-2.65-R7 ADP150AUJZ-2.8-R7 ADP150AUJZ-3.0-R7 ADP150AUJZ-3.3-R7 |
ADF4150HV | 高压小数N/整数N分频PLL频率合成器 |
- 加入我的myAnalog 登录 myAnalog