无线电源接收器和 400mA 降压型电池充电器
详情介绍
概览
设计资源
设计集成文件
- Schematic
- Bill of materials
- Gerber files
- Allegro layout files
- Assembly drawing
评估硬件
产品型号带"Z"表示符合RoHS标准。评估此电路需要下列选中的电路板
- EVAL-CN0226-EB1Z ($79.00) Portable Audio Amplifier with Volume Control
优势和特点
- Portable Audio Volume Control
- 3W Class-D Output Driver
- 64 Levels, Push-Button Control
电路功能与优势
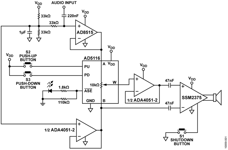
The circuit shown in Figure 1 is a complete low cost, low power, mono audio amplifier with volume control, glitch reduction, and a 3 W Class-D output driver.
The volume is controlled manually with a simple push-button interface to a 64-position digital potentiometer. An automatic store function retains the last volume setting, and an LED provides visual information of the maximum/minimum volume.
The SSM2375 Class-D driver amplifier provides up to 3 W output power into 3 Ω load, with 93% power efficiency at 5 V, built in pop and click suppression, and shutdown mode.
The circuit provides a preconditioning input stage, allowing compatibility with a wide range of audio input signals and can be powered with a cell battery.
 
 
      电路描述
This circuit employs the 64-position AD5116 digital potentiometer in conjunction with the SSM2375 Class-D amplifier, dual ADA4051-2, and single AD8515 op amps, providing an ease of use circuit for low power and/or portable applications.
The input signal is filtrated by a high-pass filter that removes any dc offset voltage and centers the signal between the supply rails. The high pass filter also improves the power supply rejection (PSR). A separate filter is provided for the VDD/2 bias voltage, as shown in Figure 2.
 
 
      The filter formed by the 1 μF capacitor and the 33 kΩ divider resistors has a cutoff frequency of approximately 10 Hz. The high pass filter formed by the 33 kΩ resistor and the 220 nF capacitor has a cutoff frequency of approximately 22 Hz.
 
 
The bias voltage filter rejects supply noise at 10 Hz and above.
The AD5116 is configured in the potentiometer mode, thereby attenuating the audio input signal and is available in 80 kΩ, 10 kΩ, and 5 kΩ resistance values. Selecting the resistance represents a trade-off between linearity, noise, bandwidth, and total harmonic distortion (THD) performance. The 10 kΩ option was chosen for the circuit in Figure 1, although the 5 kΩ option yields a slight reduction in noise.
The dual AD8515 is a low cost, low power, rail-to-rail, input/output operational amplifier and is used to buffer the audio signal and drives the A terminal of the AD5116.
One-half of the ADA4051-2 op amp provides the low impedance VDD/2 bias voltage to the B terminal of the AD5116. Setting the bias voltage at VDD/2 provides optimum signal headroom and best THD performance.
The other half of the ADA4051-2 op amp is used to buffer the W terminal output of the AD5116.
The AD5116 provides an automatic store feature that ensures it retains the last volume position. The ASE pin has a double function when the automatic store is enabled. The pin indicates when the end of the resistance has been reached, which indicates the maximum/minimum volume. An LED is provided for visual information of the event.
The SSM2375 is a high efficiency Class-D amplifier that provides up to 3 W output power. The device provides a 12 dB gain with a built in pop and click suppression circuit that minimizes the transition glitches from the digital potentiometer.
A third push-button is provided on the board to shut down the audio output.
Figure 3 shows the THD + N performance of the circuit operating on a 5 V power supply with a 4 Ω + 15 μH load. Note that the THD + N increases at the 2 W output power level.
 
 
      Audio Input Signal Level Calculation
The SSM2375 output power is given by
 
 
     where:
 IN is the rms input voltage or VPEAK /√2.
 RLOAD is the speaker impedance.
 GAIN is the linear gain, by default 1.4125 (3 dB).
The SSM2375 gain can be set from 0 dB to 12 dB in 3 dB steps, as shown in Table 1.
| Gain Setting (dB) | GAIN Pin Configuration | 
| 12 | Tie to VDD through 47 kΩ resistor | 
| 9 | Tie to GND through 47 kΩ resistor | 
| 6 | Tie to VDD | 
| 3 | Open | 
| 0 | Tie to GND | 
Optimum layout, grounding, and decoupling techniques must be utilized to achieve the desired performance (see the MT-031 and MT-101 tutorials). As a minimum, a 4-layer printed circuit board (PCB) must be used with one ground plane layer, one power plane layer, and two signal layers.
A complete design support package including schematic, layout, assembly, and bill of materials (BOM) is available at www.analog.com/CN0226-DesignSupport.
常见变化
The circuit can be configured for ultralow power operation. If the circuit is used in a low power system, all three op amps can be replaced with the quad AD8508, which provides a very low supply current of 20 μA per amplifier and allows full functionality at a supply of 2.5 V.
It is also possible to externally implement an automatic shutdown to improve the attenuation at minimum volume using a D-type flip-flop, as shown in Figure 4.
 
 
      电路评估与测试
The circuit is tested using standard audio test equipment and methods.
Equipment Needed
The following equipment is required:
- EVAL-CN0226-EB1Z evaluation board
- DC power supply (2.7 V to 5.5 V)
- Audio Precision 2700 series audio analyzer or equivalent
- Audio Precision AUX-0025 filter or equivalent
Functional Block Diagram
 
 
      Setup and Test
Connect the equipment as shown in Figure 5. Connect the power supply to the EVAL-CN0226-EB1Z board.
Use standard audio test methods to make the required measurements.
Figure 6 shows a photograph of the EVAL-CN0226-EB1Z board.
 
 
      样片申请及购买
样片
| 产品 | 描述 |  可提供样片的  | 
| AD8508 | 四通道、最大电流20µA,轨对轨输入/输出,零输入交越失真放大器 | AD8508ARUZ | 
| ADA4051-2 | 1.8V微功耗、零漂移、轨到轨输入/输出放大器 | ADA4051-2ACPZ-R7 ADA4051-2ARMZ | 
| AD8515 | 1.8 V、低功耗、CMOS轨到轨输入/输出运算放大器 | AD8515AKSZ-REEL7 AD8515ARTZ-REEL7 | 
| SSM2375 | 无滤波器、高功效、单声道3W D类音频放大器 | SSM2375CBZ-REEL7 | 
| AD5116 | 单通道、64位、按钮式、±8%电阻容差、非易失性数字电位计 | AD5116BCPZ10-500R7 AD5116BCPZ80-500R7 | 
- 加入我的myAnalog 登录 myAnalog




