应用与设计

LTC3130 宽 Vin 范围 5V 转换器采用小形主电池以保证在起动时 Vin 小于 1V 和接近零的稳态电池电流,从而使电池寿命可长达 10 年

详情介绍

概览

产品详情

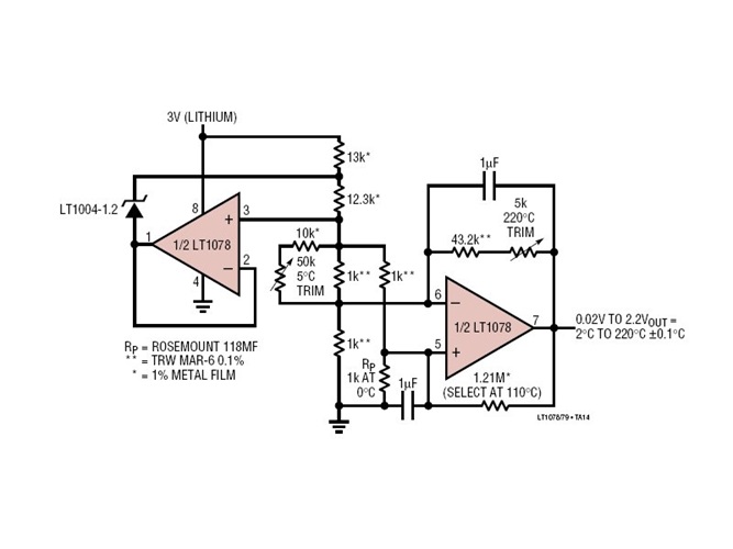
Platinum RTD 2°C TO 220°C Signal Conditioner with Curvature Correction

The LT1078 is a micropower dual op amp in 8-pin packages including the small outline surface mount package that is optimized for single supply operation at 5V. ±15V specifications are also provided.

相关产品