LTC3891 高效率 12V 降压型转换器
详情介绍
概览
产品详情
 
 
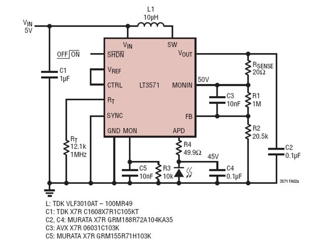
          The LT3571 is a current mode step-up DC/DC converter designed to bias avalanche photodiodes (APDs) in optical receivers with an output voltage up to 75V. The LT3571 features a high side fi xed voltage drop APD current monitor with better than 10% relative accuracy over the entire temperature range. The integrated power switch, Schottky diode and APD current monitor allow a small solution footprint and low solution cost.



