应用与设计

LTC3829 1.2V/60A 三相转换器具有源电压定位

详情介绍

概览

产品详情

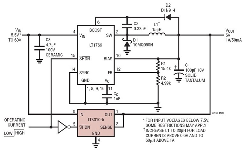
5V at 1A Buck Converter from 5V to 60V Supply with Low Current (50mA) Keep Alive Backup

The LT3010 is a high voltage, micropower low dropout linear regulator that is capable of supplying 50mA output current with a dropout voltage of 300mV. Designed for use in battery-powered or high voltage systems, the low quiescent current makes it an ideal choice.