LTC3887 具 PMBus 的高效率 425kHz 三相 1.8V 和单相 2.5V 降压型转换器
详情介绍
概览
产品详情
 
 
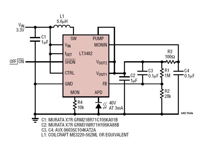
         The LT3482 is a fixed frequency current mode step-up DC/DC converter with voltage doubler designed to bias avalanche photodiodes (APDs) in optical receivers. It can provide up to 90V output. The LT3482 features high side APD current monitoring with better than 10% relative accuracy over the entire temperature range. The integrated power switch, Schottky diodes and APD current monitor allow a small converter footprint and low solution cost. Constant switching frequency results in predictable output noise that is easy to filter.



