登录
|
免费注册
快易购首页
|
技术文库
|
行业动态
|
数据上传
|
创客窝
网站导航
|
联系客服
|
应用与设计
应用与设计
请输入需要搜索的应用
Circuit Collections
5V 电源继续运行
Analog
下载资料
详情介绍
概览
产品详情
产品详情
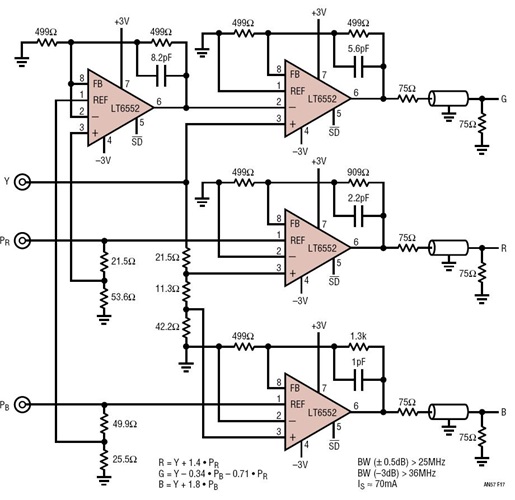
<img src='http://www.analog.com/-/media/analog/en/circuit-collections-images/ltc/160-circuit-1.jpg?la=en&w=435' alt='YPBPR to RGB Video Converter'>
相关分类
音频和视频产品
视频放大器和模拟视频相关产品
放大器
视频放大器和模拟视频相关产品
相关产品
LT6552
文档
查看全部 (1)
应用笔记 (1)
应用笔记
(1)
PDF
545.00K
AN57 - Video Circuit Collection
相关型号
相关型号
制造商
描述
LTC3625
Analog
具自动电池平衡功能的 1A、高效率、两节超级电容器充电器
LTC4412
Analog
采用 ThinSOT 封装的低损耗 PowerPath 控制器
LTM4616
Analog
每通道 8A 输出的双通道、低 VIN DC/DC µModule 稳压器