登录
|
免费注册
快易购首页
|
技术文库
|
行业动态
|
数据上传
|
创客窝
网站导航
|
联系客服
|
应用与设计
应用与设计
请输入需要搜索的应用
Circuit Collections
LT8612 具 LDO 的超低Iq 2.5V、3.3V降压型稳压器
Analog
下载资料
详情介绍
数据手册
1
查看全部
概览
产品详情
产品详情
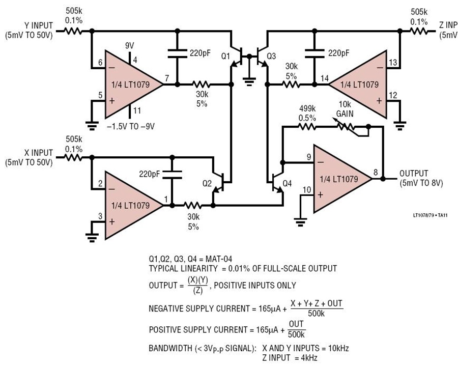
<img src='http://www.analog.com/-/media/analog/en/circuit-collections-images/ltc/460-circuit-1.jpg?la=en&w=435' alt='Micropower Multiplier/Divide'>
X、Y 和 Z 输入放大器执行伺服操作,以根据施加的信号来控制晶体管的发射极电流。晶体管 Vbe 随电流呈对数变化,因此 Q2 的发射极包括 X 和 Y 对数之和。Z信号对数在 Q4 的基极上提供,于是 Q4 上最终的 Vbe 为 Vbe1 + Vbe2 - Vbe3。输出级负责维持 Q4 电流以形成反对数,因此合成函数为 XY/Z。电阻器的热特性和电特性匹配消除了温度变化的影响。
相关分类
放大器
相关产品
LT1079
文档
查看全部 (1)
数据手册 (1)
数据手册
(1)
PDF
603.00K
LT1078/LT1079: Micropower, Dual and Quad, Single Supply, Precision Op Amps Data Sheet
相关型号
相关型号
制造商
描述
LT8612
Analog
具 3μA 静态电流的 42V、6A 同步降压型稳压器