登录
|
免费注册
快易购首页
|
技术文库
|
行业动态
|
数据上传
|
创客窝
网站导航
|
联系客服
|
应用与设计
应用与设计
请输入需要搜索的应用
Circuit Collections
LT8613 12V 降压型转换器具 5A 输出电流限制
Analog
下载资料
详情介绍
数据手册
1
查看全部
概览
产品详情
产品详情
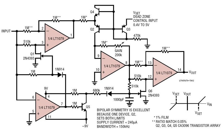
<img src='http://www.analog.com/-/media/analog/en/circuit-collections-images/ltc/461-circuit-1.jpg?la=en&w=435' alt='Micropower Dead Zone Generator'>
左下方的运算放大器起极性检测比较器的作用,可控制电路中的 FET 开关。左上方的电路级与 FET 一道起绝对值电路的作用,这样将只有正信号表示传递至死区功能电路。由 Q3 上的控制电压保持 Q2 在关断状态,因此当该信号超过死区时,将有一个信号传递至起反相级作用的中心部分。视 FET 控制的不同,靠右侧的输出部分将对信号进行反相或简单的缓冲以恢复最初的信号极性。
相关分类
放大器
相关产品
LT1078
文档
查看全部 (1)
数据手册 (1)
数据手册
(1)
PDF
603.00K
LT1078/LT1079: Micropower, Dual and Quad, Single Supply, Precision Op Amps Data Sheet
相关型号
相关型号
制造商
描述
LT8613
Analog
具有电流检测功能和 3μA 静态电流的 42V、6A 同步降压型稳压器