LTC3643 40V 同步升压型稳压器具输入断接功能
详情介绍
概览
产品详情
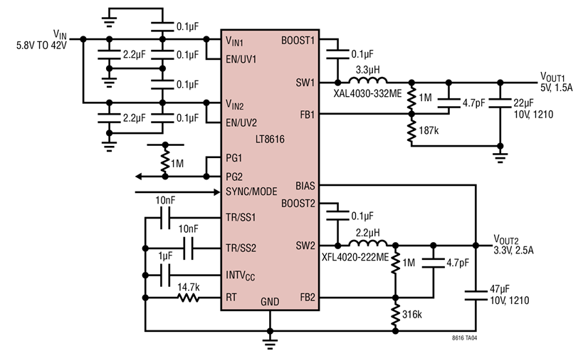
LT8616 是一款高效率、高速、双通道、同步、单片式、降压型开关稳压器,其在两个通道均被使能的情况下仅消耗 6.5μA 的静态电流。两个通道都包含了所有的开关以及必要的电路,以最大限度地降低增设外部组件的需要。低纹波突发模式操作可在非常低的输出电流条件下实现高效率,同时最大限度地抑制输出纹波。一个 SYNC 引脚用于实现至外部时钟的同步。内部补偿和峰值电流模式拓扑允许使用小型电感器,并实现快速瞬态响应和优良的环路稳定性。使能引脚具有一个准确的 1V 门限,并可用于设置欠压闭锁。TR/SS 引脚上的电容器负责设置启动期间的输出电压斜坡上升速率,而 PG 引脚则在每个输出位于编程输出电压的 10% 以内时发出指示信号。LT8616 采用 TSSOP 封装以实现高可靠性。
工具及仿真模型
LTspice
LTspice® is a powerful, fast and free simulation software, schematic capture and waveform viewer with enhancements and models for improving the simulation of analog circuits.
To launch ready-to-run LTspice demonstration circuits for this part:
Step 1: Download and install LTspice on your computer.
Step 2: Click on the link in the section below to download a demonstration circuit.
Step 3: If LTspice does not automatically open after clicking the link below, you can instead run the simulation by right clicking on the link and selecting “Save Target As.” After saving the file to your computer, start LTspice and open the demonstration circuit by selecting ‘Open’ from the ‘File’ menu.


