应用与设计

LTC3616 DDR 终端具比例式跟踪的 VDD,1MHz

详情介绍

概览

产品详情

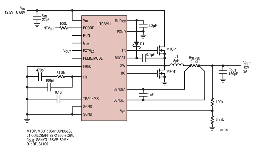
High Efficiency 12V Step-Down Converter

LTC3891 是一款高性能、降压型开关稳压器 DC/DC 控制器,用于驱动一个全 N 沟道同步功率 MOSFET 级。该器件运用了一种恒定频率电流模式架构,因而可提供一个高达 750kHz 的可锁相频率。