Circuit Collections
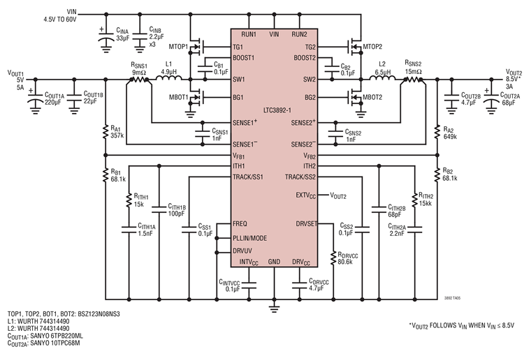
LTC3892 / LTC3892-1 是一款高性能、双通道降压型 DC/DC 开关稳压控制器,用于驱动全 N 沟道同步功率 MOSFET 级。通过使两个控制器输出级异相运作,可最大限度地降低功率损耗和噪声。