LTC3124 单节锂电池至 6V、9W、2.2MHz 同步升压型转换器用于 RF 发送器
详情介绍
概览
产品详情
 
 
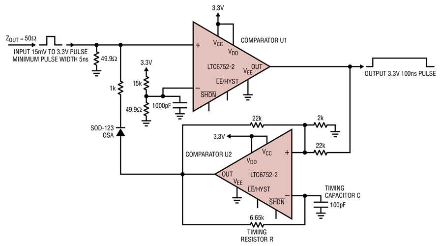
          为了检测来自单个传感器的短脉冲,常常需要采用脉冲展宽器。上图中的电路充当一个单稳态触发器,负责把输入脉冲的宽度展宽至一个 ~100ns 的固定值。比较器 U1 起门限检测器的作用,而比较器 U2 的作用则为单稳态触发器。比较器 U1 被施加了一个 11mV 门限的偏置以抵消比较器和系统偏移,并在没有输入信号时建立一个低输出。一个输入脉冲将导致 U1 的输出走高,这随后致使 U2 的输出变至高电平。U2 的输出被反馈至第一个比较器的输入。定时电容器 C 此时开始通过 R 充电。在 100ns 之后,U2 走低,从而使得 U1 也变至低电平。这个时候,U2 输入端上的一个新脉冲会重启该过程。对于较长的输出脉冲,定时电容器可以不受限制地增加。
工具及仿真模型
LTspice
LTspice® is a powerful, fast and free simulation software, schematic capture and waveform viewer with enhancements and models for improving the simulation of analog circuits.
To launch ready-to-run LTspice demonstration circuits for this part:
Step 1: Download and install LTspice on your computer.
Step 2: Click on the link in the section below to download a demonstration circuit.
Step 3: If LTspice does not automatically open after clicking the link below, you can instead run the simulation by right clicking on the link and selecting “Save Target As.” After saving the file to your computer, start LTspice and open the demonstration circuit by selecting ‘Open’ from the ‘File’ menu.
 
 
     


