Circuit Collections
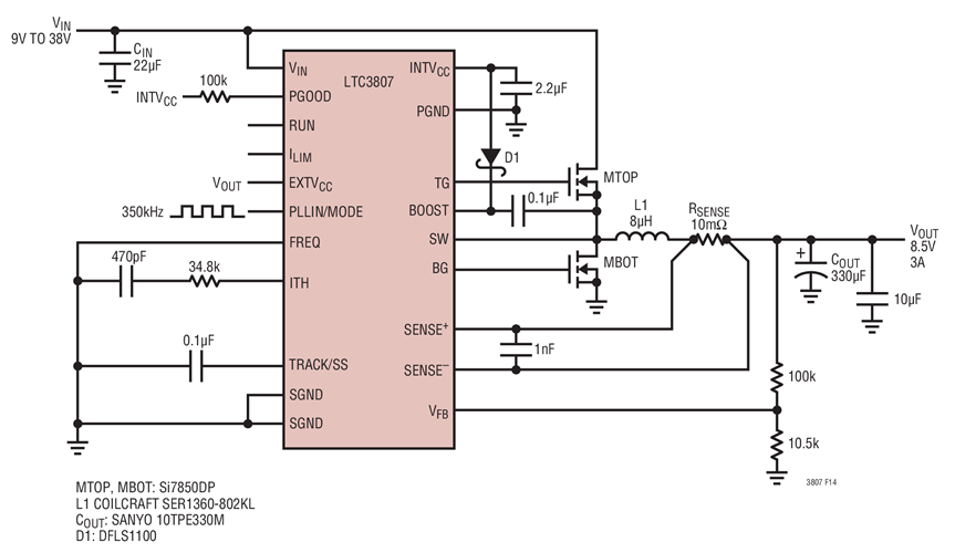
LTC3807 是一款高性能、降压型开关稳压器 DC/DC 控制器,用于驱动一个全 N 沟道同步功率 MOSFET 级。一种恒定频率电流模式架构可提供一个高达 750kHz 的可锁相频率。