登录
|
免费注册
快易购首页
|
技术文库
|
行业动态
|
数据上传
|
创客窝
网站导航
|
联系客服
|
应用与设计
应用与设计
请输入需要搜索的应用
Circuit Collections
LT8602 10V~42V 输入降压至 5V、2.5V、1.8V 和 8V
Analog
下载资料
详情介绍
数据手册
1
查看全部
概览
产品详情
产品详情
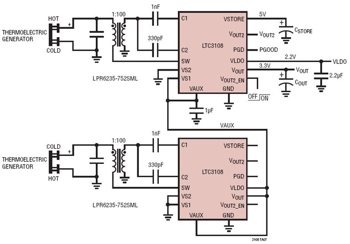
<img src='http://www.analog.com/-/media/analog/en/circuit-collections-images/ltc/68-circuit-1.jpg?la=en&w=435' alt='Dual TEG Energy Harvester (3.3V/2.2V) Operates from Temperature Differentials of Either Polarity '>
LTC3108 是一款高度集成的 DC/DC 转换器,非常适合于收集和管理来自诸如 TEG (热电发生器)、热电堆和小型太阳能电池等极低输入电压电源的剩余能量。该器件所采用的升压型拓扑结构可在输入电压低至 20mV 的情况下正常运作。
相关分类
电源管理
能量收集
相关产品
LTC3108
文档
查看全部 (1)
数据手册 (1)
数据手册
(1)
PDF
378.00K
LTC3108: Ultralow Voltage Step-Up Converter and Power Manager Data Sheet
相关型号
相关型号
制造商
描述
LT8602
Analog
42V、四通道、单片式、同步降压型稳压器