应用与设计

LTC3786 10.5V 非同步 SEPIC 转换器

详情介绍

概览

产品详情

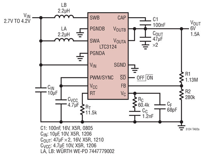
Single Li Cell to 6V, 9W, 2.2MHz Synchronous Boost Converter for RF Transmitter


LTC3124 是一款两相、同步升压型 DC/DC 转换器,其具有真正的输出断接和浪涌电流限制功能,可提供高达 15V 的输出电压。两相操作显著地降低了峰值电感器和电容器纹波电流,从而最大限度地缩减了电感器和电容器尺寸。每相 2.5A 的电流限值以及设置高达 15V 输出电压的能力使 LTC3124 非常适合于众多要求苛刻的应用。一旦起动,器件操作将在输入低至 500mV 的情况下持续进行。