登录
|
免费注册
快易购首页
|
技术文库
|
行业动态
|
数据上传
|
创客窝
网站导航
|
联系客服
|
应用与设计
应用与设计
请输入需要搜索的应用
Circuit Collections
LTM8028 低输出噪声、1.2V/5A µModule 稳压器
Analog
下载资料
详情介绍
数据手册
1
查看全部
概览
产品详情
产品详情
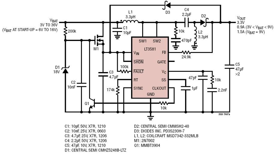
<img src='http://www.analog.com/-/media/analog/en/circuit-collections-images/ltc/343-circuit-1.jpg?la=en&w=435' alt='Wide Input Range, 3.3V SEPIC Converter Can Operate from 3V to 36V (Cold Crank)'>
虽然仅需 6V 电压便可启动,但在输出与输入之间增设一个二极管将允许该电路在电池电压一直下降到低至 3V 的情况下正常运作。这种宽输入电压范围是汽车冷车发动应用所需要的。 LT3581 是一款具内置故障保护功能的 PWM DC/DC 转换器,旨在帮助提供针对输出短路、输入/输出过压及过热状况的保护作用。该器件包括一个 42V 主开关和一个可连接在一起的 42V 从开关,以提供一个 3.3A 的总电流限值。
相关分类
电源管理
SEPIC 稳压器
内部开关电源升压
相关产品
LT3581
文档
查看全部 (1)
数据手册 (1)
数据手册
(1)
PDF
461.00K
LT3581: 3.3A Boost/Inverting DC/DC Converter with Fault Protection Data Sheet
相关型号
相关型号
制造商
描述
LTM8028
Analog
36VIN、超快速、低输出噪声 5A μModule 稳压器