登录
|
免费注册
快易购首页
|
技术文库
|
行业动态
|
数据上传
|
创客窝
网站导航
|
联系客服
|
应用与设计
应用与设计
请输入需要搜索的应用
Circuit Collections
LTM4676 具串行接口的 5V/26A 输出 DC/DC µModule 稳压器
Analog
下载资料
详情介绍
概览
产品详情
产品详情
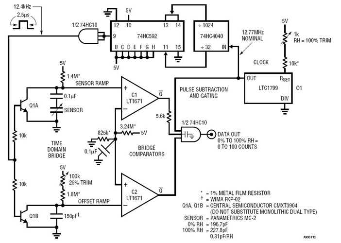
<img src='http://www.analog.com/-/media/analog/en/circuit-collections-images/ltc/393-circuit-1.jpg?la=en&w=435' alt='Relative Humidity Sensor Digitizer-Time Domain Bridge Based'>
湿度换能器数字转换器具有接地传感器,1% 准确度;修整方案实现了低容差传感器。定时 Q1A-Q1B 配置产生了斜坡输出。Q1A 斜坡的斜率随湿度传感器数值而改变,Q1B 斜坡代表传感器的失调 (0% RH 不等于 0pF)。C1、C2 负责对斜坡时间进行数字化处理。门电路提取时间差异,并提供针对 0% 至 100% 相对湿度的 0 至 100 读数输出。
相关分类
时钟与定时
硅振荡器
相关产品
LTC1799
LT1671
文档
查看全部 (1)
应用笔记 (1)
应用笔记
(1)
PDF
1.00M
AN93 - Instrumentation Applications for a Monolithic Oscillator: A Clock for All Reasons
相关型号
相关型号
制造商
描述
LTM4676
Analog
具数字电源系统管理功能的双通道 13A 或单通道 26A μModule 稳压器