应用与设计

分离电源或单电源操作、双向输出至 A/D

详情介绍

概览

产品详情

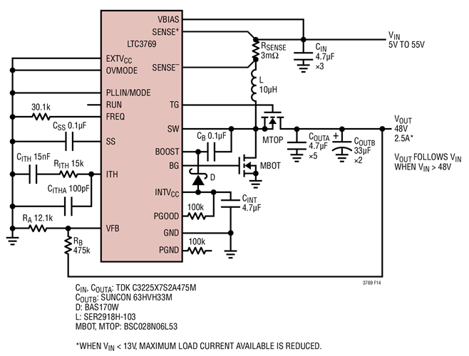
High Efficiency 48V/2.5A Boost Converter



LTC3769 是一款高性能、单输出、同步升压型转换器控制器,用于驱动全 N 沟道功率 MOSFET。它所采用的同步整流可提升效率、减少功率损耗并降低散热要求,从而简化了高功率升压应用。28μA 的无负载静态电流延长了电池供电型系统中的运行时间。