登录
|
免费注册
快易购首页
|
技术文库
|
行业动态
|
数据上传
|
创客窝
网站导航
|
联系客服
|
应用与设计
应用与设计
请输入需要搜索的应用
Circuit Collections
LTM4647 四相 1V/120A 设计
Analog
下载资料
详情介绍
数据手册
1
查看全部
概览
产品详情
产品详情
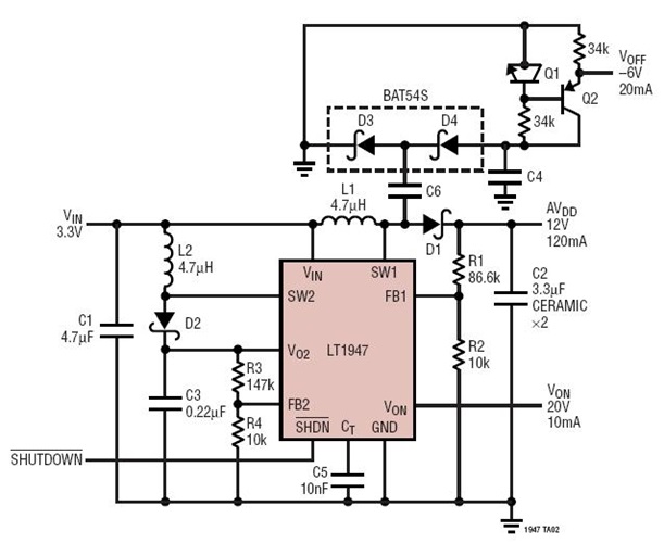
<img src='http://www.analog.com/-/media/analog/en/circuit-collections-images/ltc/141-circuit-1.jpg?la=en&w=435' alt='TFT-LCD Bias Generator: 12V, 20V, -6V Output'>
相关分类
电源管理
LCD/CCD/OLED 偏置
相关产品
LT1947
文档
查看全部 (1)
数据手册 (1)
数据手册
(1)
PDF
195.00K
LT1947: Adjustable Output TFT-LCD Triple Switching Regulator Data Sheet
相关型号
相关型号
制造商
描述
LTM4647
Analog
30A DC/DC 降压型 μModule 稳压器