登录
|
免费注册
快易购首页
|
技术文库
|
行业动态
|
数据上传
|
创客窝
网站导航
|
联系客服
|
应用与设计
应用与设计
请输入需要搜索的应用
Circuit Collections
LTM4641 故障保护的负载与 LTC2978 电源管理
Analog
下载资料
详情介绍
概览
产品详情
产品详情
<img src='http://www.analog.com/-/media/analog/en/circuit-collections-images/ltc/217-circuit-1.jpg?la=en&w=435' alt='Temperature Sensing Application Example'>
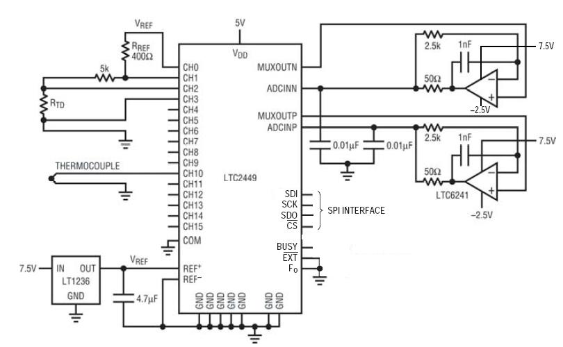
LTC2422 是一款两通道、2.7V 至 5.5V 微功率 20 位模数转换器,具有一个集成型振荡器、8ppm INL 和 1.2ppm RMS 噪声。这些超小型器件采用ΔΣ 技术和一种可在单周期内实现稳定的新型数字滤波器架构。这消除了传统ΔΣ 转换器中常见的延迟并简化了多路复用应用。
相关分类
模数转换器
精密ADC (≤ 10MSPS)
相关产品
LTC2449
LTC6241
参考资料
查看全部 (1)
Design Notes (1)
Design Notes
(1)
DN400 - 真正的轨至轨,高输入阻抗 ADC 简化了精准测量
相关型号
相关型号
制造商
描述
LTM4641
Analog
具高级输入和负载保护功能的 38V、10A DC/DC μModule 稳压器
LTC2978
Analog
具 EEPROM 的 8 通道数字电源管理器